Suppr超能文献

社区戒烟者心理特质对其戒烟效果的影响机制:基于社区干预研究

Mechanism of community quitters' psychological traits on their smoking cessation effects: Based on a study of community intervention.

作者信息

Huo Xinran, Li Xingming, Gu Mingyu, Qin Tingting, Qiao Kun, Bai Xinyuan, Wang Yao, Yang Yutong

机构信息

School of Public Health, Capital Medical University, Beijing, China.

出版信息

Tob Induc Dis. 2023 May 26;21:70. doi: 10.18332/tid/162000. eCollection 2023.

Abstract

INTRODUCTION

We study the relationship between psychological traits of smokers and their smoking cessation effects, and provide more scientific evidence for smoking cessation intervention.

METHODS

The study was conducted as a nested case-control study. Smokers who participated in the community smoking cessation intervention projects in Beijing in 2018-2020, were selected as the research participants and divided into two groups: a successful smoking cessation and unsuccessful smoking cessation group, according to their smoking cessation effects at 6 months. Psychological traits of quitters including smoking abstinence self-efficacy, willingness to quit smoking, and trait coping style, were compared between the two groups, and a structural equation model was established for confirmatory factor analysis to analyze their mechanisms.

RESULTS

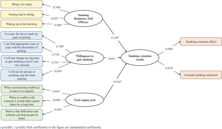
There were differences in smoking cessation results between the successful smoking cessation group and the unsuccessful smoking cessation group in terms of smoking abstinence self-efficacy and willingness to quit smoking. Willingness to quit smoking (OR=1.06; 95% CI: 1.008-1.118) is a risk factor, while smoking abstinence self-efficacy in habit/addiction situations (OR=0.77; 95% CI: 0.657-0.912) is a protective factor. The results of the structural equation model showed that smoking abstinence self-efficacy (β=0.199, p=0.002) and trait coping style (β= -0.166, p=0.042) could influence smoking cessation effects. The structural equation model was well fitted, which showed that smoking abstinence self-efficacy (β=0.199, p=0.002) and trait coping style (β= -0.166, p=0.042) might have influenced the effect of smoking cessation among smokers.

CONCLUSIONS

Willingness to quit smoking has a positive impact on the smoking cessation effect, while smoking abstinence self-efficacy in habit/addiction situations and negative trait coping style have a negative impact. Smoking abstinence self-efficacy and trait coping styles can significantly affect smoking cessation outcomes.

摘要

引言

我们研究吸烟者的心理特质与其戒烟效果之间的关系,为戒烟干预提供更科学的依据。

方法

本研究采用巢式病例对照研究。选取2018 - 2020年参与北京社区戒烟干预项目的吸烟者作为研究对象,根据其6个月时的戒烟效果分为两组:成功戒烟组和未成功戒烟组。比较两组戒烟者的心理特质,包括戒烟自我效能感、戒烟意愿和特质应对方式,并建立结构方程模型进行验证性因素分析以探讨其作用机制。

结果

成功戒烟组与未成功戒烟组在戒烟自我效能感和戒烟意愿方面的戒烟结果存在差异。戒烟意愿(OR = 1.06;95%CI:1.008 - 1.118)是危险因素,而习惯/成瘾情境下的戒烟自我效能感(OR = 0.77;95%CI:0.657 - 0.912)是保护因素。结构方程模型结果显示,戒烟自我效能感(β = 0.199,p = 0.002)和特质应对方式(β = -0.166,p = 0.042)可影响戒烟效果。结构方程模型拟合良好,表明戒烟自我效能感(β = 0.199,p = 0.002)和特质应对方式(β = -0.166,p = 0.042)可能影响吸烟者的戒烟效果。

结论

戒烟意愿对戒烟效果有正向影响,而习惯/成瘾情境下的戒烟自我效能感和消极特质应对方式有负向影响。戒烟自我效能感和特质应对方式可显著影响戒烟结果。

https://cdn.ncbi.nlm.nih.gov/pmc/blobs/2dca/10210092/28e662f67e8d/TID-21-70-g001.jpg

文献AI研究员

20分钟写一篇综述,助力文献阅读效率提升50倍。

立即体验

用中文搜PubMed

大模型驱动的PubMed中文搜索引擎

马上搜索

文档翻译

学术文献翻译模型,支持多种主流文档格式。

立即体验