Suppr超能文献

通过抑制ROCK在苏氨酸436和丝氨酸575位点的磷酸化来保护大鼠海马神经元免受缺氧/复氧损伤。

Protection of HS against Hypoxia/Reoxygenation Injury in Rat Hippocampal Neurons through Inhibiting Phosphorylation of ROCK at Thr436 and Ser575.

作者信息

Fang Fang, Sheng Ju, Guo Yan, Wen Jiyue, Chen Zhiwu

机构信息

Department of Pharmacology, School of Basic Medical Sciences, Anhui Medical University, Hefei 230032, China.

出版信息

Pharmaceuticals (Basel). 2023 Jan 31;16(2):218. doi: 10.3390/ph16020218.

Abstract

BACKGROUND

HS (hydrogen sulfide) protects cerebral vasodilatation and endothelial cells against oxygen-glucose deprivation/reoxygenation injury via the inhibition of the RhoA-ROCK pathway and ROCK expression. However, the inhibitory mechanism of HS on ROCK expression is still unclear. The study aimed to investigate the target and mechanism of HS in inhibition of ROCK.

METHODS

His-ROCK protein was constructed, expressed, and was used for phosphorylation assay in vitro. Liquid chromatography-tandem mass spectrometry (LC-MS/MS) was used to determine the potential phosphorylation sites of ROCK. Recombinant ROCK-pEGFP-N1, ROCK-pEGFP-N1, and ROCK-pEGFP-N1 plasmids were constructed and transfected into rat hippocampal neurons (RHNs). ROCK expression, cell viability, the release of lactate dehydrogenase (LDH), nerve-specific enolase (NSE), and Ca were detected to evaluate the neuroprotective mechanism of HS.

RESULTS

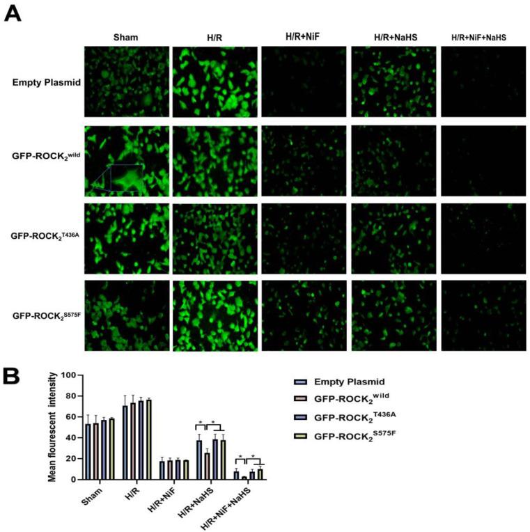
Phosphorylation at Thr436 and Ser575 of ROCK was observed by mass spectrometry when Polo-like kinase 1 (PLK1) and protein kinase A (PKA) were added in vitro, and NaHS significantly inhibited phosphorylation at Thr436 and Ser575. Additionally, NaHS significantly inhibited the expression of ROCK and recombinant proteins GFP-ROCK, GFP-ROCK, and GFP-ROCK in transfected RHNs. Compared with empty plasmid, GFP-ROCK, and GFP-ROCK groups, NaHS significantly inhibited the release of LDH, NSE, and Ca and promoted ROCK activity in the GFP-ROCK group. Thr436 and Ser575 may be dominant sites that mediate NaHS inhibition of ROCK protein activity in RHNs. Compared with the empty plasmid, GFP-ROCK and the GFP-ROCK group, NaHS had more significant inhibitory effects on hypoxia/reoxygenation (H/R) injury-induced cell viability reduction and increased LDH and NSE release in the GFP-ROCK group.

CONCLUSION

Exogenous HS protected the RHNs against H/R injury via Thr436 and Ser575 of ROCK. These findings suggested that Thr436 and Ser575 may be the dominant sites that mediated the effect of NaHS on protecting RHNs against H/R injury.

摘要

背景

硫化氢(HS)通过抑制RhoA-ROCK途径和ROCK表达,保护脑血管舒张和内皮细胞免受氧糖剥夺/复氧损伤。然而,HS对ROCK表达的抑制机制仍不清楚。本研究旨在探讨HS抑制ROCK的靶点和机制。

方法

构建、表达His-ROCK蛋白,并用于体外磷酸化分析。采用液相色谱-串联质谱(LC-MS/MS)法测定ROCK的潜在磷酸化位点。构建重组ROCK-pEGFP-N1、ROCK-pEGFP-N1和ROCK-pEGFP-N1质粒,并转染至大鼠海马神经元(RHNs)。检测ROCK表达、细胞活力、乳酸脱氢酶(LDH)、神经特异性烯醇化酶(NSE)释放及钙离子浓度,以评估HS的神经保护机制。

结果

体外添加Polo样激酶1(PLK1)和蛋白激酶A(PKA)时,质谱检测到ROCK的苏氨酸436(Thr436)和丝氨酸575(Ser575)发生磷酸化,而硫氢化钠(NaHS)显著抑制Thr436和Ser575的磷酸化。此外,NaHS显著抑制转染的RHNs中ROCK及重组蛋白GFP-ROCK、GFP-ROCK和GFP-ROCK的表达。与空质粒、GFP-ROCK和GFP-ROCK组相比,NaHS显著抑制GFP-ROCK组中LDH、NSE的释放及钙离子浓度,并促进ROCK活性。Thr436和Ser575可能是介导NaHS抑制RHNs中ROCK蛋白活性的主要位点。与空质粒、GFP-ROCK和GFP-ROCK组相比,NaHS对缺氧/复氧(H/R)损伤诱导的GFP-ROCK组细胞活力降低及LDH和NSE释放增加具有更显著的抑制作用。

结论

外源性HS通过ROCK的Thr436和Ser575保护RHNs免受H/R损伤。这些发现表明,Thr436和Ser575可能是介导NaHS保护RHNs免受H/R损伤作用的主要位点。

https://cdn.ncbi.nlm.nih.gov/pmc/blobs/5404/9966024/37ce9246cdab/pharmaceuticals-16-00218-g001.jpg

文献AI研究员

20分钟写一篇综述,助力文献阅读效率提升50倍。

立即体验

用中文搜PubMed

大模型驱动的PubMed中文搜索引擎

马上搜索

文档翻译

学术文献翻译模型,支持多种主流文档格式。

立即体验