• 文献检索
  • 文档翻译
  • 深度研究
  • 学术资讯
  • Suppr Zotero 插件Zotero 插件
  • 邀请有礼
  • 套餐&价格
  • 历史记录
应用&插件
Suppr Zotero 插件Zotero 插件浏览器插件Mac 客户端Windows 客户端微信小程序
定价
高级版会员购买积分包购买API积分包
服务
文献检索文档翻译深度研究API 文档MCP 服务
关于我们
关于 Suppr公司介绍联系我们用户协议隐私条款
关注我们

Suppr 超能文献

核心技术专利:CN118964589B侵权必究
粤ICP备2023148730 号-1Suppr @ 2026

文献检索

告别复杂PubMed语法,用中文像聊天一样搜索,搜遍4000万医学文献。AI智能推荐,让科研检索更轻松。

立即免费搜索

文件翻译

保留排版,准确专业,支持PDF/Word/PPT等文件格式,支持 12+语言互译。

免费翻译文档

深度研究

AI帮你快速写综述,25分钟生成高质量综述,智能提取关键信息,辅助科研写作。

立即免费体验

间歇性外斜视儿童的视力和对比敏感度的双眼总和。

Binocular summation of visual acuity and contrast sensitivity in children with intermittent exotropia.

机构信息

Chengdu AIDI Eye Hospital, Chengdu, China.

Pediatric Ophthalmology and Strabismus Department, Tianjin Eye Hospital, Affiliated Eye Hospital of Nankai University, Clinical College of Ophthalmology of Tianjin Medical University, Tianjin Key Laboratory of Ophthalmology and Vision Science, Tianjin, 300020, China.

出版信息

BMC Ophthalmol. 2023 Jun 1;23(1):245. doi: 10.1186/s12886-023-02961-x.

DOI:10.1186/s12886-023-02961-x
PMID:37264304
原文链接:https://pmc.ncbi.nlm.nih.gov/articles/PMC10233972/
Abstract

PURPOSE

To investigate the binocular summation (BiS) of visual acuity (VA) and contrast sensitivity (CS) in children with intermittent exotropia (IXT) before and after surgery and to probe the relationship between the two BiS phenomena and corresponding influencing factors.

METHODS

This prospective study included 21 IXT children (11 males and 10 females; aged 6-13 years) who underwent strabismus surgery in Tianjin Eye Hospital from January to April 2022. The visual function was assessed preoperatively and 2.95 ± 0.14 months postoperatively, including monocular/ binocular visual acuity (MVA/BVA) at 100% contrast and 2.5% contrast as well as monocular/binocular contrast sensitivity (MCS/BCS), deviation, near and distant stereopsis, and fusion.

RESULTS

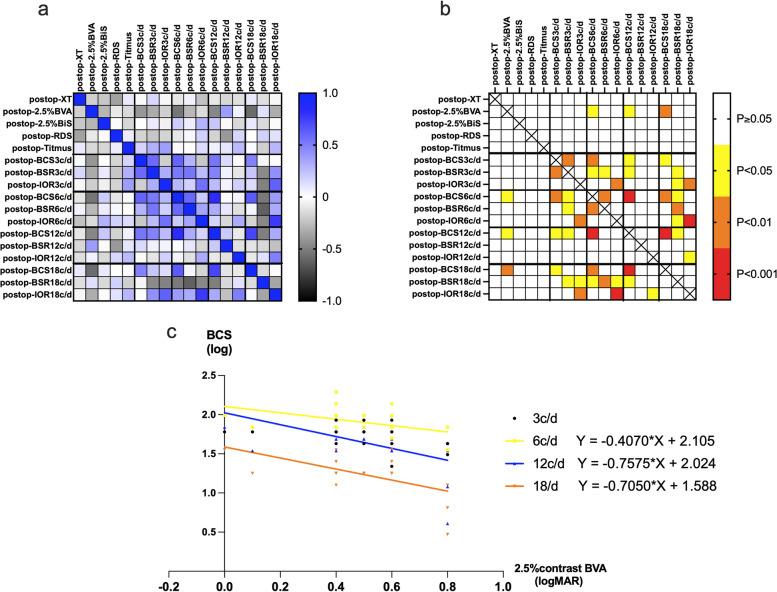
All patients had postoperative deviation ranging from 0 to -4 PD. Either preoperative or postoperative BVA at 2.5% contrast was superior to the MVA. The postoperative BiS at 2.5% contrast was significantly superior to the preoperative BiS for 2.5% contrast and postoperative BiS for 100% contrast (P < 0.05). Except for 3 c/d, the MCS and BCS at 6 c/d, 12 c/d and 18 c/d spatial frequencies were all notably improved postoperatively. The postoperative binocular summation ratio of CS (BSR) was highest while interocular difference ratio of CS (IOR) was the lowest at 6 c/d among 4 spatial frequencies. The deviation, distant and near stereopsis, and fusion performance were all remarkably improved after surgery (p = 0.001; p = 0.041; p = 0.000), all of which were not related to BVA at 2.5% contrast, BiS, BSC and BSR. The BCS at middle and high frequencies (6 c/ds, 12 c/ds, and 18 c/ds) was significantly negatively correlated with the BVA at 2.5% contrast, and BSR was irrelevant to the corresponding IOR across different spatial frequencies.

CONCLUSION

BVA at low contrast and BCS examinations were not equivalent to stereopsis and fusion status, which contributed to the evaluation of binocular function in the real environment and in the different aspects. BVA in 2.5% contrast is related with BCS in moderate and high spacial frequencies (especially 18c/d) but BCS in 6c/d presents more binocular summation of contrast sensitivity. MCS, BCS and the BSR persist inhibition at 3c/d after surgery. The improvement of BCS is better than that of BSR to evaluate the binouclar function in IXT. Those two methods showed different sensitivities to impairment and rehabilitation of binocular summation and inhibition.

摘要

目的

探讨间歇性外斜视(IXT)儿童手术前后双眼视力(VA)和对比敏感度(CS)的双眼总和(BiS),探讨两种 BiS 现象与相应影响因素的关系。

方法

本前瞻性研究纳入 2022 年 1 月至 4 月在天津市眼科医院接受斜视手术的 21 例 IXT 儿童(男 11 例,女 10 例;年龄 6-13 岁)。术前和术后 2.95±0.14 个月评估视觉功能,包括 100%和 2.5%对比度的单眼/双眼视力(MVA/BVA)以及单眼/双眼对比敏感度(MCS/BCS)、偏斜、近距和远距立体视、融合。

结果

所有患者术后偏斜度均为 0-4 PD。术前或术后 2.5%对比度下的 BVA 均优于 MVA。术后 2.5%对比度的双眼 BiS 明显优于术前 2.5%对比度的双眼 BiS 和术后 100%对比度的双眼 BiS(P<0.05)。除 3 c/d 外,6 c/d、12 c/d 和 18 c/d 空间频率的 MCS 和 BCS 均明显提高。在 4 个空间频率中,6 c/d 时的 CS 双眼总和比(BSR)最高,CS 眼间差异比(IOR)最低。术后斜视、远距和近距立体视、融合功能均显著改善(p=0.001;p=0.041;p=0.000),与 2.5%对比度的 BVA、BiS、BCS 和 BSR 均无关。中高频(6 c/ds、12 c/ds 和 18 c/ds)的 BCS 与 2.5%对比度的 BVA 呈显著负相关,BSR 与不同空间频率的相应 IOR 无关。

结论

低对比度的 BVA 和 CS 检查与立体视和融合状态不同,有助于评估真实环境和不同方面的双眼功能。2.5%对比度的 BVA 与中高空间频率(特别是 18c/d)的 BCS 相关,但 6c/d 的 BCS 呈现出更好的对比敏感度双眼总和。术后 3c/d 时 MCS、BCS 和 BSR 仍存在抑制。BCS 的改善优于 BSR 评估 IXT 的双眼功能。这两种方法对双眼总和和抑制的损害和康复有不同的敏感性。

https://cdn.ncbi.nlm.nih.gov/pmc/blobs/9c42/10233972/ac8eb950916f/12886_2023_2961_Fig4_HTML.jpg
https://cdn.ncbi.nlm.nih.gov/pmc/blobs/9c42/10233972/39c35bf0e5bc/12886_2023_2961_Fig1_HTML.jpg
https://cdn.ncbi.nlm.nih.gov/pmc/blobs/9c42/10233972/ceedfad26b7a/12886_2023_2961_Fig2_HTML.jpg
https://cdn.ncbi.nlm.nih.gov/pmc/blobs/9c42/10233972/07e6f2706dfb/12886_2023_2961_Fig3_HTML.jpg
https://cdn.ncbi.nlm.nih.gov/pmc/blobs/9c42/10233972/ac8eb950916f/12886_2023_2961_Fig4_HTML.jpg
https://cdn.ncbi.nlm.nih.gov/pmc/blobs/9c42/10233972/39c35bf0e5bc/12886_2023_2961_Fig1_HTML.jpg
https://cdn.ncbi.nlm.nih.gov/pmc/blobs/9c42/10233972/ceedfad26b7a/12886_2023_2961_Fig2_HTML.jpg
https://cdn.ncbi.nlm.nih.gov/pmc/blobs/9c42/10233972/07e6f2706dfb/12886_2023_2961_Fig3_HTML.jpg
https://cdn.ncbi.nlm.nih.gov/pmc/blobs/9c42/10233972/ac8eb950916f/12886_2023_2961_Fig4_HTML.jpg

相似文献

1
Binocular summation of visual acuity and contrast sensitivity in children with intermittent exotropia.间歇性外斜视儿童的视力和对比敏感度的双眼总和。
BMC Ophthalmol. 2023 Jun 1;23(1):245. doi: 10.1186/s12886-023-02961-x.
2
Improvement of binocular summation in intermittent exotropia following successful postoperative alignment.间歇性外斜视术后正位后双眼总和功能的改善。
Sci Rep. 2021 Aug 2;11(1):15584. doi: 10.1038/s41598-021-95049-9.
3
Binocular Summation With Quantitative Contrast Sensitivity Function: A Novel Parameter to Evaluate Binocular Function in Intermittent Exotropia.双眼总和的定量对比敏感度函数:评价间歇性外斜视双眼功能的新参数。
Invest Ophthalmol Vis Sci. 2024 Jan 2;65(1):3. doi: 10.1167/iovs.65.1.3.
4
Binocular Summation and Control of Intermittent Exotropia.间歇性外斜视的双眼总和与控制
Strabismus. 2017 Jun;25(2):81-86. doi: 10.1080/09273972.2017.1318929. Epub 2017 May 8.
5
Binocular Summation Is Intact in Intermittent Exotropia After Surgery.双眼总和在斜视手术后间歇性外斜视中保持完整。
Front Med (Lausanne). 2021 Dec 21;8:791548. doi: 10.3389/fmed.2021.791548. eCollection 2021.
6
Subnormal Binocular Contrast Sensitivity Summation in Patients with Intermittent Exotropia.间歇性外斜视患者的双眼对比敏感度异常相加。
J Korean Med Sci. 2018 Jul 5;33(32):e222. doi: 10.3346/jkms.2018.33.e222. eCollection 2018 Aug 6.
7
Changes in contrast sensitivity after surgery for intermittent exotropia.间歇性外斜视手术后对比敏感度的变化。
Sci Rep. 2022 Apr 21;12(1):6542. doi: 10.1038/s41598-022-10399-2.
8
Binocular contrast sensitivity in patients with intermittent exotropia in relation to angle of strabismus and level of compensation.间歇性外斜视患者的双眼对比敏感度与斜视角度及代偿程度的关系
Strabismus. 2023 Mar;31(1):1-8. doi: 10.1080/09273972.2022.2141272. Epub 2022 Nov 22.
9
Improvement in binocular summation after strabismus surgery.斜视手术后双眼总和功能的改善。
JAMA Ophthalmol. 2015 Mar;133(3):326-32. doi: 10.1001/jamaophthalmol.2014.5265.
10
Functional burden of strabismus: decreased binocular summation and binocular inhibition.斜视的功能负担:双眼总和和双眼抑制的降低。
JAMA Ophthalmol. 2013 Nov;131(11):1413-9. doi: 10.1001/jamaophthalmol.2013.4484.

引用本文的文献

1
Reading ability in children with intermittent exotropia and its association with binocular visual function and visual information processing capability.间歇性外斜视患儿的阅读能力及其与双眼视觉功能和视觉信息处理能力的关系。
BMC Ophthalmol. 2025 Sep 1;25(1):497. doi: 10.1186/s12886-025-04326-y.
2
Binocular Visual Deficits at Low to High Spatial Frequency in Intermittent Exotropia After Surgery.间歇性外斜视手术后低至高空间频率的双眼视觉缺陷。
Invest Ophthalmol Vis Sci. 2024 Aug 1;65(10):41. doi: 10.1167/iovs.65.10.41.

本文引用的文献

1
Changes in contrast sensitivity after surgery for intermittent exotropia.间歇性外斜视手术后对比敏感度的变化。
Sci Rep. 2022 Apr 21;12(1):6542. doi: 10.1038/s41598-022-10399-2.
2
Binocular Summation Is Intact in Intermittent Exotropia After Surgery.双眼总和在斜视手术后间歇性外斜视中保持完整。
Front Med (Lausanne). 2021 Dec 21;8:791548. doi: 10.3389/fmed.2021.791548. eCollection 2021.
3
Binocular summation in comitant exotropia: Change after surgery.共同性外斜视的双眼总和:手术后的变化。
Indian J Ophthalmol. 2022 Jan;70(1):210-213. doi: 10.4103/ijo.IJO_1709_21.
4
Improvement of binocular summation in intermittent exotropia following successful postoperative alignment.间歇性外斜视术后正位后双眼总和功能的改善。
Sci Rep. 2021 Aug 2;11(1):15584. doi: 10.1038/s41598-021-95049-9.
5
Comparison of contrast sensitivity based on the surgical results for intermittent exotropia.基于间歇性外斜视手术结果的对比敏感度比较。
Int J Ophthalmol. 2019 Nov 18;12(11):1725-1730. doi: 10.18240/ijo.2019.11.10. eCollection 2019.
6
Binocular Summation and Suppression of Contrast Sensitivity in Strabismus, Fusion and Amblyopia.斜视、融合和弱视中对比度敏感度的双眼总和与抑制
Front Hum Neurosci. 2019 Jul 12;13:234. doi: 10.3389/fnhum.2019.00234. eCollection 2019.
7
Subnormal Binocular Contrast Sensitivity Summation in Patients with Intermittent Exotropia.间歇性外斜视患者的双眼对比敏感度异常相加。
J Korean Med Sci. 2018 Jul 5;33(32):e222. doi: 10.3346/jkms.2018.33.e222. eCollection 2018 Aug 6.
8
Binocular Summation and Control of Intermittent Exotropia.间歇性外斜视的双眼总和与控制
Strabismus. 2017 Jun;25(2):81-86. doi: 10.1080/09273972.2017.1318929. Epub 2017 May 8.
9
Binocular visual acuity interaction in children: summation and inhibition.儿童双眼视力相互作用:总和与抑制
Can J Ophthalmol. 2017 Apr;52(2):214-218. doi: 10.1016/j.jcjo.2016.07.012. Epub 2016 Nov 17.
10
Relationship Between Binocular Summation and Stereoacuity After Strabismus Surgery.斜视手术后双眼总和与立体视锐度之间的关系
Am J Ophthalmol. 2016 May;165:29-32. doi: 10.1016/j.ajo.2016.02.020. Epub 2016 Feb 26.