Suppr超能文献

针对 - 相关的视网膜炎色素变性所致视力丧失的等位基因特异性基因编辑方法。

Allele-specific gene-editing approach for vision loss restoration in -associated retinitis pigmentosa.

机构信息

Department of Ophthalmology, Third Hospital, Peking University, Beijing, China.

Beijing Key Laboratory of Restoration of Damaged Ocular Nerve, Peking University Third Hospital,, Beijing, China.

出版信息

Elife. 2023 Jun 5;12:e84065. doi: 10.7554/eLife.84065.

Abstract

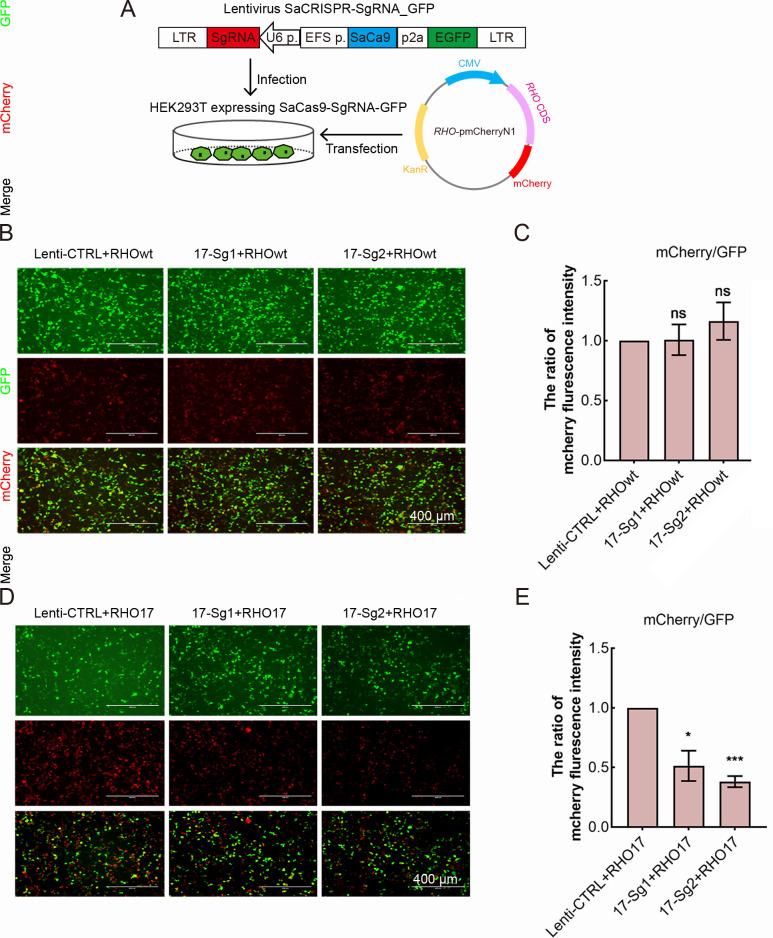
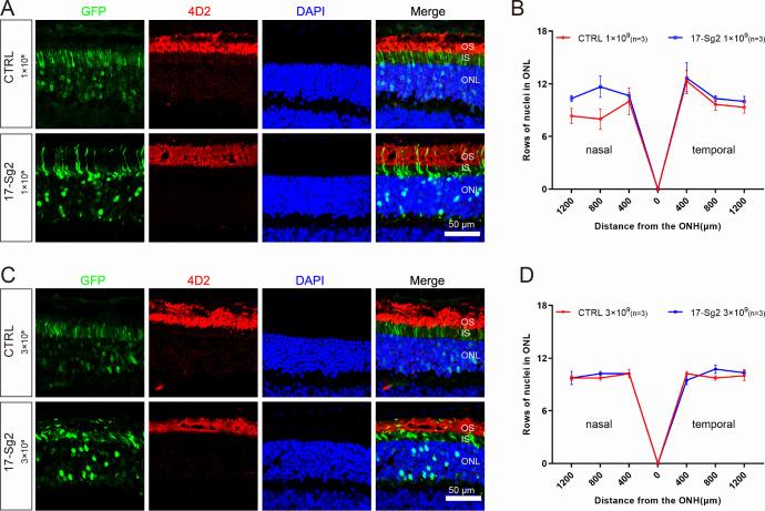
Mutant is the most frequent genetic cause of autosomal dominant retinitis pigmentosa (adRP). Here, we developed an allele-specific gene-editing therapeutic drug to selectively target the human T17M mutant allele while leaving the wild-type allele intact for the first time. We identified a Cas9 (SaCas9) guide RNA that was highly active and specific to the human T17M allele. experiments using HEK293T cells and patient-specific induced pluripotent stem cells (iPSCs) demonstrated active nuclease activity and high specificity. Subretinal delivery of a single adeno-associated virus serotype 2/8 packaging SaCas9 and single guide RNA (sgRNA) to the retinas of the humanized mice showed that this therapeutic drug targeted the mutant allele selectively, thereby downregulating the mutant mRNA expression. Administration of this therapeutic drug resulted in a long-term (up to 11 months after treatment) improvement of retinal function and preservation of photoreceptors in the heterozygous mutant humanized mice. Our study demonstrated a dose-dependent therapeutic effect . Unwanted off-target effects were not observed at the whole-genome sequencing level. Our study provides strong support for the further development of this effective therapeutic drug to treat -T17M-associated adRP, also offers a generalizable framework for developing gene-editing medicine. Furthermore, our success in restoring the vision loss in the suffering humanized mice verifies the feasibility of allele-specific CRISPR/Cas9-based medicines for other autosomal dominant inherited retinal dystrophies.

摘要

突变是常染色体显性遗传视网膜色素变性(adRP)最常见的遗传原因。在这里,我们首次开发了一种针对人 T17M 突变等位基因的特异性基因编辑治疗药物,同时保持野生型等位基因完整。我们鉴定了一种对人 T17M 等位基因高度活跃和特异性的 Cas9(SaCas9)向导 RNA。在 HEK293T 细胞和患者特异性诱导多能干细胞(iPSC)中进行的实验表明,该基因编辑治疗药物具有活性核酸酶活性和高度特异性。将单腺相关病毒血清型 2/8 包装的 SaCas9 和单向导 RNA(sgRNA)递送至人源化小鼠的视网膜中,表明该治疗药物选择性地靶向突变等位基因,从而下调突变 mRNA 表达。该治疗药物的给药导致视网膜功能的长期(治疗后长达 11 个月)改善和杂合突变人源化小鼠中光感受器的保存。我们的研究表明存在剂量依赖性治疗效果。在全基因组测序水平未观察到不需要的脱靶效应。我们的研究为进一步开发针对 -T17M 相关 adRP 的有效治疗药物提供了有力支持,同时为开发基因编辑药物提供了可推广的框架。此外,我们成功恢复了受影响的人源化小鼠的视力丧失,验证了基于 CRISPR/Cas9 的等位基因特异性药物治疗其他常染色体显性遗传性视网膜营养不良的可行性。

https://cdn.ncbi.nlm.nih.gov/pmc/blobs/0189/10279453/52a53cfbbc3c/elife-84065-fig1.jpg

文献AI研究员

20分钟写一篇综述,助力文献阅读效率提升50倍。

立即体验

用中文搜PubMed

大模型驱动的PubMed中文搜索引擎

马上搜索

文档翻译

学术文献翻译模型,支持多种主流文档格式。

立即体验