Zhang Qianqian, Yao Min, Qi Jiajia, Song Rui, Wang Lei, Li Jiacheng, Zhou Xian, Chang Dennis, Huang Qi, Li Lili, Wang Ning
Department of Pharmacy, Anhui University of Chinese Medicine, Hefei, China.
Anhui Province Key Laboratory of Research & Development of Chinese Medicine, Anhui University of Chinese Medicine, Hefei, China.
Front Pharmacol. 2023 May 22;14:1134380. doi: 10.3389/fphar.2023.1134380. eCollection 2023.
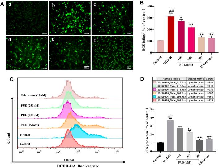
Puerarin (PUE) is a natural compound isolated from Puerariae Lobatae Radix, which has a neuroprotective effect on IS. We explored the therapeutic effect and underlying mechanism of PUE on cerebral I/R injury by inhibiting oxidative stress related to the PI3K/Akt/Nrf2 pathway and . The middle cerebral artery occlusion and reperfusion (MCAO/R) rats and oxygen-glucose deprivation and reperfusion (OGD/R) were selected as the models, respectively. The therapeutic effect of PUE was observed using triphenyl tetrazolium and hematoxylin-eosin staining. Tunel-NeuN staining and Nissl staining to quantify hippocampal apoptosis. The reactive oxygen species (ROS) level was detected by flow cytometry and immunofluorescence. Biochemical method to detect oxidative stress levels. The protein expression related to PI3K/Akt/Nrf2 pathway was detected by using Western blotting. Finally, co-immunoprecipitation was used to study the molecular interaction between Keap1 and Nrf2. and vitro studies showed that PUE improved neurological deficits in rats, as well as decreased oxidative stress. Immunofluorescence and flow cytometry indicated that the release of ROS can be inhibited by PUE. In addition, the Western blotting results showed that PUE promoted the phosphorylation of PI3K and Akt, and enabled Nrf2 to enter the nucleus, which further activated the expression of downstream antioxidant enzymes such as HO-1. The combination of PUE with PI3K inhibitor LY294002 reversed these results. Finally, co-immunoprecipitation results showed that PUE promoted Nrf2-Keap1 complex dissociation. Taken together, PUE can activate Nrf2 via PI3K/Akt and promote downstream antioxidant enzyme expression, which could further ameliorate oxidative stress, against I/R-induced Neuron injury.
葛根素(PUE)是从葛根中分离出的一种天然化合物,对缺血性脑卒中具有神经保护作用。我们通过抑制与PI3K/Akt/Nrf2通路相关的氧化应激,探讨了PUE对脑缺血/再灌注损伤的治疗作用及潜在机制。分别选用大脑中动脉闭塞再灌注(MCAO/R)大鼠和氧糖剥夺再灌注(OGD/R)模型。采用三苯基四氮唑和苏木精-伊红染色观察PUE的治疗效果。用Tunel-NeuN染色和尼氏染色对海马细胞凋亡进行定量分析。通过流式细胞术和免疫荧光检测活性氧(ROS)水平。用生化方法检测氧化应激水平。采用蛋白质免疫印迹法检测与PI3K/Akt/Nrf2通路相关的蛋白表达。最后,通过免疫共沉淀研究Keap1与Nrf2之间的分子相互作用。体内外研究表明,PUE可改善大鼠神经功能缺损,降低氧化应激。免疫荧光和流式细胞术表明,PUE可抑制ROS的释放。此外,蛋白质免疫印迹结果显示,PUE可促进PI3K和Akt的磷酸化,使Nrf2进入细胞核,进而激活下游抗氧化酶如HO-1的表达。PUE与PI3K抑制剂LY294002联合使用可逆转这些结果。最后,免疫共沉淀结果显示,PUE可促进Nrf2-Keap1复合物解离。综上所述,PUE可通过PI3K/Akt激活Nrf2,促进下游抗氧化酶表达,进一步减轻氧化应激,对抗缺血/再灌注诱导的神经元损伤。