• 文献检索
  • 文档翻译
  • 深度研究
  • 学术资讯
  • Suppr Zotero 插件Zotero 插件
  • 邀请有礼
  • 套餐&价格
  • 历史记录
应用&插件
Suppr Zotero 插件Zotero 插件浏览器插件Mac 客户端Windows 客户端微信小程序
定价
高级版会员购买积分包购买API积分包
服务
文献检索文档翻译深度研究API 文档MCP 服务
关于我们
关于 Suppr公司介绍联系我们用户协议隐私条款
关注我们

Suppr 超能文献

核心技术专利:CN118964589B侵权必究
粤ICP备2023148730 号-1Suppr @ 2026

文献检索

告别复杂PubMed语法,用中文像聊天一样搜索,搜遍4000万医学文献。AI智能推荐,让科研检索更轻松。

立即免费搜索

文件翻译

保留排版,准确专业,支持PDF/Word/PPT等文件格式,支持 12+语言互译。

免费翻译文档

深度研究

AI帮你快速写综述,25分钟生成高质量综述,智能提取关键信息,辅助科研写作。

立即免费体验

间充质基质细胞和α-1 抗胰蛋白酶在调节炎症及其消退方面具有很强的协同作用。

Mesenchymal stromal cells and alpha-1 antitrypsin have a strong synergy in modulating inflammation and its resolution.

机构信息

Department of Biomedical Engineering, Pennsylvania State University; University Park, PA, 16802, USA.

Huck Institutes of the Life Sciences, Pennsylvania State University; University Park, PA, 16802, USA.

出版信息

Theranostics. 2023 May 8;13(9):2843-2862. doi: 10.7150/thno.83942. eCollection 2023.

DOI:10.7150/thno.83942
PMID:37284443
原文链接:https://pmc.ncbi.nlm.nih.gov/articles/PMC10240832/
Abstract

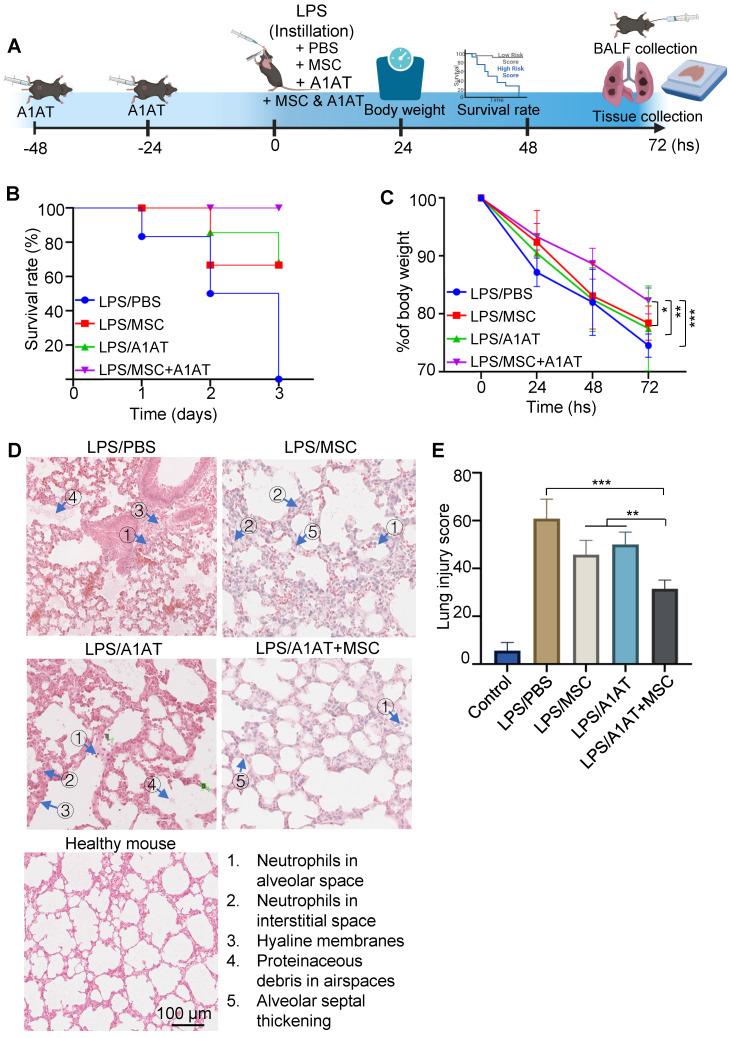
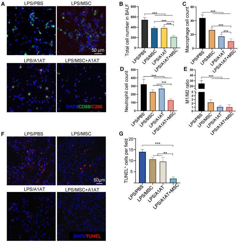
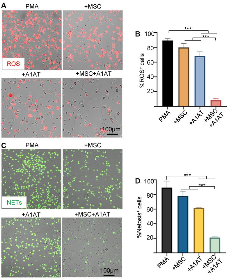
Trauma, surgery, and infection can cause severe inflammation. Both dysregulated inflammation intensity and duration can lead to significant tissue injuries, organ dysfunction, mortality, and morbidity. Anti-inflammatory drugs such as steroids and immunosuppressants can dampen inflammation intensity, but they derail inflammation resolution, compromise normal immunity, and have significant adverse effects. The natural inflammation regulator mesenchymal stromal cells (MSCs) have high therapeutic potential because of their unique capabilities to mitigate inflammation intensity, enhance normal immunity, and accelerate inflammation resolution and tissue healing. Furthermore, clinical studies have shown that MSCs are safe and effective. However, they are not potent enough, alone, to completely resolve severe inflammation and injuries. One approach to boost the potency of MSCs is to combine them with synergistic agents. We hypothesized that alpha-1 antitrypsin (A1AT), a plasma protein used clinically and has an excellent safety profile, was a promising candidate for synergism. This investigation examined the efficacy and synergy of MSCs and A1AT to mitigate inflammation and promote resolution, using inflammatory assay and mouse acute lung injury model. The assay measured cytokine releases, inflammatory pathways, reactive oxygen species (ROS), and neutrophil extracellular traps (NETs) production by neutrophils and phagocytosis in different immune cell lines. The model monitored inflammation resolution, tissue healing, and animal survival. We found that the combination of MSCs and A1AT was much more effective than each component alone in i) modulating cytokine releases and inflammatory pathways, ii) inhibiting ROS and NETs production by neutrophils, iii) enhancing phagocytosis and, iv) promoting inflammation resolution, tissue healing, and animal survival. These results support the combined use of MSCs, and A1AT is a promising approach for managing severe, acute inflammation.

摘要

创伤、手术和感染会导致严重的炎症。炎症强度和持续时间的失调都可能导致严重的组织损伤、器官功能障碍、死亡率和发病率。抗炎药物,如类固醇和免疫抑制剂,可以抑制炎症强度,但它们会破坏炎症的解决,损害正常的免疫功能,并产生显著的不良反应。间充质基质细胞(MSCs)是天然的炎症调节因子,具有减轻炎症强度、增强正常免疫和加速炎症解决和组织愈合的独特能力,因此具有很高的治疗潜力。此外,临床研究表明 MSCs 是安全有效的。然而,它们单独使用时,不足以完全解决严重的炎症和损伤。增强 MSCs 效力的一种方法是将它们与协同剂结合使用。我们假设α-1 抗胰蛋白酶(A1AT),一种临床上使用的血浆蛋白,具有极好的安全性,是协同作用的有前途的候选物。本研究使用炎症测定和小鼠急性肺损伤模型,研究了 MSCs 和 A1AT 减轻炎症和促进解决的功效和协同作用。该测定法测量了不同免疫细胞系中细胞因子的释放、炎症途径、活性氧(ROS)和中性粒细胞胞外陷阱(NETs)的产生以及中性粒细胞和吞噬细胞的吞噬作用。该模型监测炎症解决、组织愈合和动物存活情况。我们发现,与单独使用每种成分相比,MSCs 和 A1AT 的组合在以下方面更为有效:i)调节细胞因子的释放和炎症途径,ii)抑制中性粒细胞产生的 ROS 和 NETs,iii)增强吞噬作用,iv)促进炎症解决、组织愈合和动物存活。这些结果支持 MSCs 和 A1AT 的联合使用,这是一种管理严重急性炎症的有前途的方法。

https://cdn.ncbi.nlm.nih.gov/pmc/blobs/113c/10240832/088c558e989d/thnov13p2843g009.jpg
https://cdn.ncbi.nlm.nih.gov/pmc/blobs/113c/10240832/90764a6a9e77/thnov13p2843g001.jpg
https://cdn.ncbi.nlm.nih.gov/pmc/blobs/113c/10240832/b61de2d1333e/thnov13p2843g002.jpg
https://cdn.ncbi.nlm.nih.gov/pmc/blobs/113c/10240832/eefc47e7a90e/thnov13p2843g003.jpg
https://cdn.ncbi.nlm.nih.gov/pmc/blobs/113c/10240832/5787103a8a40/thnov13p2843g004.jpg
https://cdn.ncbi.nlm.nih.gov/pmc/blobs/113c/10240832/132df8a11eb4/thnov13p2843g005.jpg
https://cdn.ncbi.nlm.nih.gov/pmc/blobs/113c/10240832/0d55d2f1bb78/thnov13p2843g006.jpg
https://cdn.ncbi.nlm.nih.gov/pmc/blobs/113c/10240832/4e29cd083815/thnov13p2843g007.jpg
https://cdn.ncbi.nlm.nih.gov/pmc/blobs/113c/10240832/088c558e989d/thnov13p2843g009.jpg
https://cdn.ncbi.nlm.nih.gov/pmc/blobs/113c/10240832/90764a6a9e77/thnov13p2843g001.jpg
https://cdn.ncbi.nlm.nih.gov/pmc/blobs/113c/10240832/b61de2d1333e/thnov13p2843g002.jpg
https://cdn.ncbi.nlm.nih.gov/pmc/blobs/113c/10240832/eefc47e7a90e/thnov13p2843g003.jpg
https://cdn.ncbi.nlm.nih.gov/pmc/blobs/113c/10240832/5787103a8a40/thnov13p2843g004.jpg
https://cdn.ncbi.nlm.nih.gov/pmc/blobs/113c/10240832/132df8a11eb4/thnov13p2843g005.jpg
https://cdn.ncbi.nlm.nih.gov/pmc/blobs/113c/10240832/0d55d2f1bb78/thnov13p2843g006.jpg
https://cdn.ncbi.nlm.nih.gov/pmc/blobs/113c/10240832/4e29cd083815/thnov13p2843g007.jpg
https://cdn.ncbi.nlm.nih.gov/pmc/blobs/113c/10240832/088c558e989d/thnov13p2843g009.jpg

相似文献

1
Mesenchymal stromal cells and alpha-1 antitrypsin have a strong synergy in modulating inflammation and its resolution.间充质基质细胞和α-1 抗胰蛋白酶在调节炎症及其消退方面具有很强的协同作用。
Theranostics. 2023 May 8;13(9):2843-2862. doi: 10.7150/thno.83942. eCollection 2023.
2
Hypoxia-Induced Mesenchymal Stromal Cells Exhibit an Enhanced Therapeutic Effect on Radiation-Induced Lung Injury in Mice due to an Increased Proliferation Potential and Enhanced Antioxidant Ability.缺氧诱导的间充质基质细胞对小鼠放射性肺损伤具有增强的治疗效果,这归因于其增殖潜力的增加和抗氧化能力的增强。
Cell Physiol Biochem. 2017;44(4):1295-1310. doi: 10.1159/000485490. Epub 2017 Nov 29.
3
Mesenchymal stromal cell-derived syndecan-2 regulates the immune response during sepsis to foster bacterial clearance and resolution of inflammation.间充质基质细胞衍生的连接蛋白-2 调节脓毒症期间的免疫反应,以促进细菌清除和炎症消退。
FEBS J. 2022 Jan;289(2):417-435. doi: 10.1111/febs.16154. Epub 2021 Aug 15.
4
Eicosapentaenoic acid potentiates the therapeutic effects of adipose tissue-derived mesenchymal stromal cells on lung and distal organ injury in experimental sepsis.二十碳五烯酸增强脂肪组织来源的间充质基质细胞对实验性脓毒症肺和远隔器官损伤的治疗作用。
Stem Cell Res Ther. 2019 Aug 23;10(1):264. doi: 10.1186/s13287-019-1365-z.
5
Mesenchymal stem cells improves survival in LPS-induced acute lung injury acting through inhibition of NETs formation.间充质干细胞通过抑制中性粒细胞胞外诱捕网形成来提高脂多糖诱导的急性肺损伤的存活率。
J Cell Physiol. 2017 Dec;232(12):3552-3564. doi: 10.1002/jcp.25816. Epub 2017 Feb 9.
6
Mesenchymal stem cells shift the pro-inflammatory phenotype of neutrophils to ameliorate acute lung injury.间充质干细胞将中性粒细胞的促炎表型转变为减轻急性肺损伤。
Stem Cell Res Ther. 2023 Aug 8;14(1):197. doi: 10.1186/s13287-023-03438-w.
7
α1-Antitrypsin inhibits ischemia reperfusion-induced lung injury by reducing inflammatory response and cell death.α1-抗胰蛋白酶通过减轻炎症反应和细胞死亡来抑制缺血再灌注诱导的肺损伤。
J Heart Lung Transplant. 2014 Mar;33(3):309-15. doi: 10.1016/j.healun.2013.10.031. Epub 2013 Oct 25.
8
Overexpression of alpha-1 antitrypsin in mesenchymal stromal cells improves their intrinsic biological properties and therapeutic effects in nonobese diabetic mice.α1-抗胰蛋白酶在间充质基质细胞中的过表达可改善其内在生物学特性,并提高其在非肥胖型糖尿病小鼠中的治疗效果。
Stem Cells Transl Med. 2021 Feb;10(2):320-331. doi: 10.1002/sctm.20-0122. Epub 2020 Sep 18.
9
Human adipose tissue-derived MSCs improve psoriasis-like skin inflammation in mice by negatively regulating ROS.人脂肪组织来源的间充质干细胞通过负调控 ROS 改善小鼠银屑病样皮肤炎症。
J Dermatolog Treat. 2022 Jun;33(4):2129-2136. doi: 10.1080/09546634.2021.1925622. Epub 2021 Jun 1.
10
Fresh and Cryopreserved Human Umbilical-Cord-Derived Mesenchymal Stromal Cells Attenuate Injury and Enhance Resolution and Repair following Ventilation-Induced Lung Injury.新鲜和冷冻保存的人脐带间充质基质细胞减轻通气诱导的肺损伤后的损伤,并增强其解决和修复。
Int J Mol Sci. 2021 Nov 27;22(23):12842. doi: 10.3390/ijms222312842.

引用本文的文献

1
Alternating 2D and 3D culture reduces cell size and extends the lifespan of placenta-derived mesenchymal stem cells.交替进行二维和三维培养可减小胎盘来源间充质干细胞的细胞大小并延长其寿命。
Front Bioeng Biotechnol. 2025 Aug 22;13:1632810. doi: 10.3389/fbioe.2025.1632810. eCollection 2025.
2
Mesenchymal stem cells as a therapeutic strategy to combat oxidative stress-mediated neuropathic pain.间充质干细胞作为对抗氧化应激介导的神经性疼痛的一种治疗策略。
Bioimpacts. 2025 Jan 5;15:30648. doi: 10.34172/bi.30648. eCollection 2025.
3
α‑1 Antitrypsin is a potential target of inflammation and immunomodulation (Review).

本文引用的文献

1
Human placental mesenchymal stem cells regulate inflammation via the NF‑κB signaling pathway.人胎盘间充质干细胞通过NF-κB信号通路调节炎症。
Exp Ther Med. 2022 Sep 7;24(5):654. doi: 10.3892/etm.2022.11591. eCollection 2022 Nov.
2
Imbalance between alpha-1-antitrypsin and interleukin 6 is associated with in-hospital mortality and thrombosis during COVID-19.α1-抗胰蛋白酶与白细胞介素 6 失衡与 COVID-19 住院期间的死亡率和血栓形成有关。
Biochimie. 2022 Nov;202:206-211. doi: 10.1016/j.biochi.2022.07.012. Epub 2022 Aug 8.
3
Clinical progress in MSC-based therapies for the management of severe COVID-19.
α-1抗胰蛋白酶是炎症和免疫调节的一个潜在靶点(综述)。
Mol Med Rep. 2025 Apr;31(4). doi: 10.3892/mmr.2025.13472. Epub 2025 Feb 28.
4
Advancements in adoptive CAR immune cell immunotherapy synergistically combined with multimodal approaches for tumor treatment.过继性嵌合抗原受体(CAR)免疫细胞免疫疗法与多模式肿瘤治疗方法协同结合的进展。
Bioact Mater. 2024 Sep 10;42:379-403. doi: 10.1016/j.bioactmat.2024.08.046. eCollection 2024 Dec.
5
Human Adipose Tissue-Derived Stromal Cells Ameliorate Adriamycin-Induced Nephropathy by Promoting Angiogenesis.人脂肪组织来源的基质细胞通过促进血管生成改善阿霉素诱导的肾病。
Organogenesis. 2024 Dec 31;20(1):2356339. doi: 10.1080/15476278.2024.2356339. Epub 2024 May 26.
基于间充质干细胞的疗法在治疗重症 COVID-19 方面的临床进展。
Cytokine Growth Factor Rev. 2022 Dec;68:25-36. doi: 10.1016/j.cytogfr.2022.07.002. Epub 2022 Jul 6.
4
Neutrophils in COVID-19: Not Innocent Bystanders.新型冠状病毒肺炎中的中性粒细胞:并非无辜旁观者。
Front Immunol. 2022 Jun 1;13:864387. doi: 10.3389/fimmu.2022.864387. eCollection 2022.
5
Enhanced neutrophil extracellular trap formation in COVID-19 is inhibited by the protein kinase C inhibitor ruboxistaurin.蛋白激酶C抑制剂鲁比前列酮可抑制新冠病毒感染中增强的中性粒细胞胞外诱捕网形成。
ERJ Open Res. 2022 Apr 4;8(2). doi: 10.1183/23120541.00596-2021. eCollection 2022 Apr.
6
A randomized, double-blind, placebo-controlled trial of intravenous alpha-1 antitrypsin for ARDS secondary to COVID-19.一项关于静脉注射α-1抗胰蛋白酶治疗新型冠状病毒肺炎继发急性呼吸窘迫综合征的随机、双盲、安慰剂对照试验。
Med. 2022 Apr 8;3(4):233-248.e6. doi: 10.1016/j.medj.2022.03.001. Epub 2022 Mar 11.
7
Targeting TNF-α for COVID-19: Recent Advanced and Controversies.针对 COVID-19 的 TNF-α 靶点:最新进展与争议。
Front Public Health. 2022 Feb 11;10:833967. doi: 10.3389/fpubh.2022.833967. eCollection 2022.
8
Blocking TNF signaling may save lives in COVID-19 infection.阻断 TNF 信号可能拯救 COVID-19 感染患者生命。
Mol Biol Rep. 2022 Mar;49(3):2303-2309. doi: 10.1007/s11033-022-07166-x. Epub 2022 Jan 25.
9
Neutrophil Extracellular Traps (NETs) and Covid-19: A new frontiers for therapeutic modality.中性粒细胞胞外陷阱 (NETs) 与新冠病毒 2019 (Covid-19):治疗模式的新前沿。
Int Immunopharmacol. 2022 Mar;104:108516. doi: 10.1016/j.intimp.2021.108516. Epub 2022 Jan 6.
10
Mesenchymal stem cell treatment improves outcome of COVID-19 patients via multiple immunomodulatory mechanisms.间充质干细胞治疗通过多种免疫调节机制改善 COVID-19 患者的预后。
Cell Res. 2021 Dec;31(12):1244-1262. doi: 10.1038/s41422-021-00573-y. Epub 2021 Oct 26.