Suppr超能文献

两个水稻品种及其杂交种颖果在单核分辨率下的基因表达变异和等位基因特异性表达

Gene expression variations and allele-specific expression of two rice and their hybrid in caryopses at single-nucleus resolution.

作者信息

Zhou Han, Deng Xing Wang, He Hang

机构信息

State Key Laboratory of Protein and Plant Gene Research, School of Advanced Agriculture Sciences and School of Life Sciences, Peking University, Beijing, China.

Shandong Laboratory of Advanced Agricultural Sciences at Weifang, Peking University Institute of Advanced Agricultural Sciences, Weifang, Shandong, China.

出版信息

Front Plant Sci. 2023 May 23;14:1171474. doi: 10.3389/fpls.2023.1171474. eCollection 2023.

Abstract

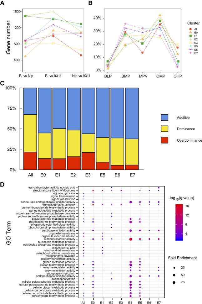
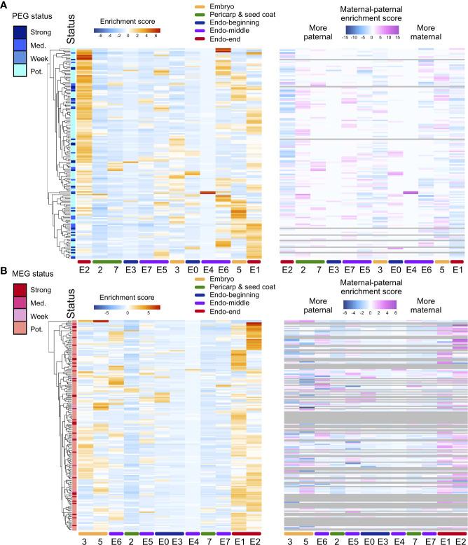
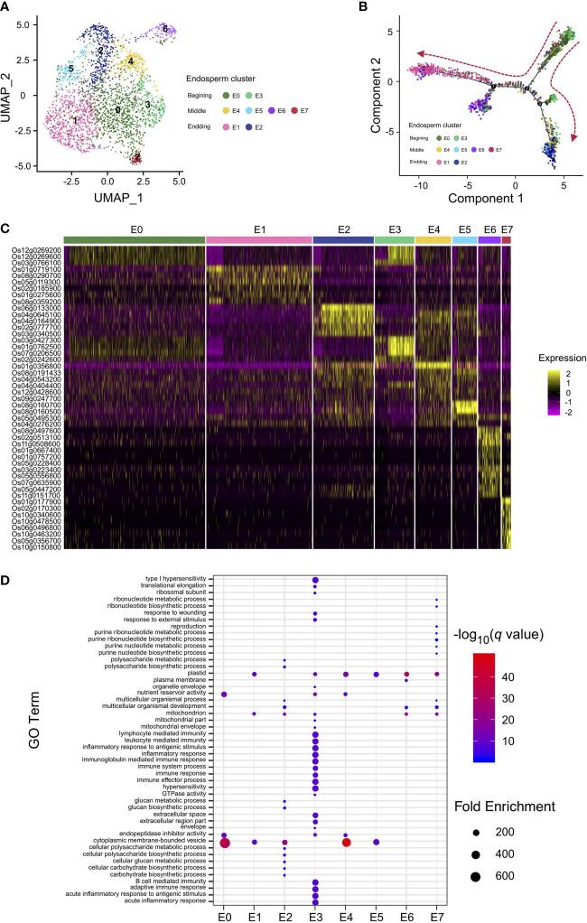
Seeds are an indispensable part of the flowering plant life cycle and a critical determinant of agricultural production. Distinct differences in the anatomy and morphology of seeds separate monocots and dicots. Although some progress has been made with respect to understanding seed development in , the transcriptomic features of monocotyledon seeds at the cellular level are much less understood. Since most important cereal crops, such as rice, maize, and wheat, are monocots, it is essential to study transcriptional differentiation and heterogeneity during seed development at a finer scale. Here, we present single-nucleus RNA sequencing (snRNA-seq) results of over three thousand nuclei from caryopses of the rice cultivars Nipponbare and 9311 and their intersubspecies F hybrid. A transcriptomics atlas that covers most of the cell types present during the early developmental stage of rice caryopses was successfully constructed. Additionally, novel specific marker genes were identified for each nuclear cluster in the rice caryopsis. Moreover, with a focus on rice endosperm, the differentiation trajectory of endosperm subclusters was reconstructed to reveal the developmental process. Allele-specific expression (ASE) profiling in endosperm revealed 345 genes with ASE (ASEGs). Further pairwise comparisons of the differentially expressed genes (DEGs) in each endosperm cluster among the three rice samples demonstrated transcriptional divergence. Our research reveals differentiation in rice caryopsis from the single-nucleus perspective and provides valuable resources to facilitate clarification of the molecular mechanism underlying caryopsis development in rice and other monocots.

摘要

种子是开花植物生命周期中不可或缺的一部分,也是农业生产的关键决定因素。种子在解剖学和形态学上的明显差异区分了单子叶植物和双子叶植物。尽管在理解种子发育方面已经取得了一些进展,但单子叶植物种子在细胞水平上的转录组特征仍知之甚少。由于大多数重要的谷类作物,如水稻、玉米和小麦,都是单子叶植物,因此有必要在更精细的尺度上研究种子发育过程中的转录分化和异质性。在这里,我们展示了来自水稻品种日本晴和9311及其亚种间F1杂种颖果的三千多个细胞核的单核RNA测序(snRNA-seq)结果。成功构建了一个涵盖水稻颖果早期发育阶段大多数细胞类型的转录组图谱。此外,还为水稻颖果中的每个细胞核簇鉴定了新的特异性标记基因。此外,以水稻胚乳为重点,重建了胚乳亚簇的分化轨迹,以揭示其发育过程。胚乳中的等位基因特异性表达(ASE)分析揭示了345个具有ASE的基因(ASEG)。对三个水稻样品中每个胚乳簇中差异表达基因(DEG)的进一步成对比较表明了转录差异。我们的研究从单核角度揭示了水稻颖果的分化,并提供了有价值的资源,以促进阐明水稻和其他单子叶植物颖果发育的分子机制。

https://cdn.ncbi.nlm.nih.gov/pmc/blobs/f747/10242081/8f6a68db368e/fpls-14-1171474-g001.jpg

文献AI研究员

20分钟写一篇综述,助力文献阅读效率提升50倍。

立即体验

用中文搜PubMed

大模型驱动的PubMed中文搜索引擎

马上搜索

文档翻译

学术文献翻译模型,支持多种主流文档格式。

立即体验