Laboratoire CarMeN - IRIS Team, INSERM, INRA, Université Claude Bernard Lyon-1, INSA-Lyon, Univ-Lyon, 69500, Bron, France.
Laboratoire CarMeN, INSERM, INRA, Université Claude Bernard Lyon-1, INSA-Lyon, Univ-Lyon, Functional Lipidomic Plateform, Lyon, France.
Nat Commun. 2023 Jun 8;14(1):3346. doi: 10.1038/s41467-023-39027-x.
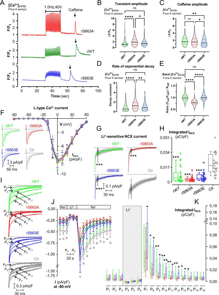
Despite advances in cardioprotection, new therapeutic strategies capable of preventing ischemia-reperfusion injury of patients are still needed. Here, we discover that sarcoplasmic/endoplasmic reticulum Ca ATPase (SERCA2) phosphorylation at serine 663 is a clinical and pathophysiological event of cardiac function. Indeed, the phosphorylation level of SERCA2 at serine 663 is increased in ischemic hearts of patients and mouse. Analyses on different human cell lines indicate that preventing serine 663 phosphorylation significantly increases SERCA2 activity and protects against cell death, by counteracting cytosolic and mitochondrial Ca overload. By identifying the phosphorylation level of SERCA2 at serine 663 as an essential regulator of SERCA2 activity, Ca homeostasis and infarct size, these data contribute to a more comprehensive understanding of the excitation/contraction coupling of cardiomyocytes and establish the pathophysiological role and the therapeutic potential of SERCA2 modulation in acute myocardial infarction, based on the hotspot phosphorylation level of SERCA2 at serine 663 residue.
尽管在心脏保护方面取得了进展,但仍需要新的治疗策略来预防患者的缺血再灌注损伤。在这里,我们发现肌浆/内质网 Ca2+-ATP 酶(SERCA2)丝氨酸 663 位的磷酸化是心脏功能的一种临床和病理生理事件。事实上,在患者和小鼠的缺血心脏中,SERCA2 丝氨酸 663 位的磷酸化水平增加。对不同的人类细胞系的分析表明,通过抵消细胞质和线粒体 Ca2+超载,防止丝氨酸 663 位的磷酸化可显著增加 SERCA2 的活性并防止细胞死亡。通过确定 SERCA2 丝氨酸 663 位的磷酸化水平作为 SERCA2 活性、Ca2+稳态和梗死面积的重要调节剂,这些数据有助于更全面地了解心肌细胞的兴奋/收缩偶联,并基于 SERCA2 丝氨酸 663 残基的热点磷酸化水平,确定 SERCA2 调节在急性心肌梗死中的病理生理作用和治疗潜力。