Suppr超能文献

曲克芦丁介导预防小鼠放射性肺损伤中lncRNA-miRNA-mRNA表达分析

Analysis of lncRNA-miRNA-mRNA Expression in the Troxerutin-Mediated Prevention of Radiation-Induced Lung Injury in Mice.

作者信息

Zhang Nan, Song Gui-Yuan, Hu Yong-Jian, Wang Xia, Chao Tian-Zhu, Wu Yao-Yao, Xu Ping

机构信息

School of Food and Biomedicine, Zaozhuang University, Zaozhuang, Shandong, 277160, People's Republic of China.

School of Public Health, Weifang Medical University, Weifang, Shandong, 261000, People's Republic of China.

出版信息

J Inflamm Res. 2023 Jun 3;16:2387-2399. doi: 10.2147/JIR.S397327. eCollection 2023.

Abstract

BACKGROUND

Radiation-induced lung injury (RILI) is a critical factor that leads to pulmonary fibrosis and other diseases. LncRNAs and miRNAs contribute to normal tissue damage caused by ionizing radiation. Troxerutin offers protection against radiation; however, its underlying mechanism remains largely undetermined.

METHODS

We established a model of RILI in mice pretreated with troxerutin. The lung tissue was extracted for RNA sequencing, and an RNA library was constructed. Next, we estimated the target miRNAs of differentially expressed (DE) lncRNAs, and the target mRNAs of DE miRNAs. Then, functional annotations of these target mRNAs were performed using GO and KEGG.

RESULTS

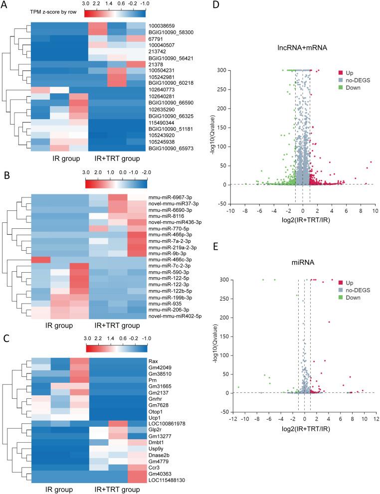
Compared to the control group, 150 lncRNA, 43 miRNA, and 184 mRNA were significantly up-regulated, whereas, 189 lncRNA, 15 miRNA, and 146 mRNA were markedly down-regulated following troxerutin pretreatment. Our results revealed that the Wnt, cAMP, and tumor-related signaling pathways played an essential role in RILI prevention via troxerutin using lncRNA-miRNA-mRNA network.

CONCLUSION

These evidences revealed that the abnormal regulation of RNA potentially leads to pulmonary fibrosis. Therefore, targeting lncRNA and miRNA, along with a closer examination of competitive endogenous RNA (ceRNA) networks are of great significance to the identification of troxerutin targets that can protect against RILI.

摘要

背景

放射性肺损伤(RILI)是导致肺纤维化和其他疾病的关键因素。长链非编码RNA(lncRNAs)和微小RNA(miRNAs)参与了电离辐射引起的正常组织损伤。曲克芦丁对辐射具有保护作用;然而,其潜在机制在很大程度上仍未明确。

方法

我们在用曲克芦丁预处理的小鼠中建立了RILI模型。提取肺组织进行RNA测序,并构建RNA文库。接下来,我们预测差异表达(DE)lncRNAs的靶标miRNAs以及DE miRNAs的靶标mRNAs。然后,使用基因本体论(GO)和京都基因与基因组百科全书(KEGG)对这些靶标mRNAs进行功能注释。

结果

与对照组相比,曲克芦丁预处理后,150个lncRNA、43个miRNA和184个mRNA显著上调,而189个lncRNA、15个miRNA和146个mRNA显著下调。我们的结果表明,Wnt、cAMP和肿瘤相关信号通路通过lncRNA-miRNA-mRNA网络在曲克芦丁预防RILI中起重要作用。

结论

这些证据表明RNA的异常调控可能导致肺纤维化。因此,靶向lncRNA和miRNA,并进一步研究竞争性内源RNA(ceRNA)网络,对于鉴定可预防RILI的曲克芦丁靶标具有重要意义。

https://cdn.ncbi.nlm.nih.gov/pmc/blobs/efc7/10246569/d4eff25ff71c/JIR-16-2387-g0001.jpg

文献AI研究员

20分钟写一篇综述,助力文献阅读效率提升50倍。

立即体验

用中文搜PubMed

大模型驱动的PubMed中文搜索引擎

马上搜索

文档翻译

学术文献翻译模型,支持多种主流文档格式。

立即体验