Suppr超能文献

肺腺癌新预后基因的鉴定及预后模型的构建

Identification of New Prognostic Genes and Construction of a Prognostic Model for Lung Adenocarcinoma.

作者信息

Chen Xueping, Yu Liqun, Zhang Honglei, Jin Hua

机构信息

Key Laboratory of Molecular Medicine and Biotherapy, School of Life Science, Beijing Institute of Technology, Beijing 100081, China.

出版信息

Diagnostics (Basel). 2023 May 30;13(11):1914. doi: 10.3390/diagnostics13111914.

Abstract

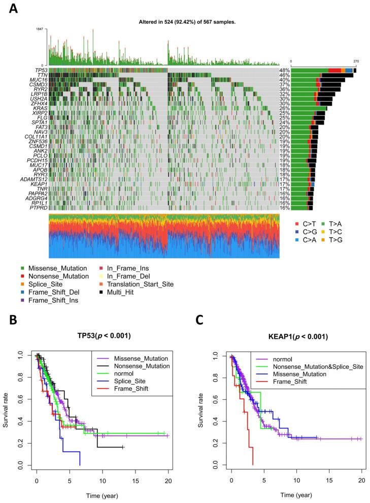
Lung adenocarcinoma (LUAD) is a rapidly progressive malignancy, and its mortality rate is very high. In this study, we aimed at finding novel prognosis-related genes and constructing a credible prognostic model to improve the prediction for LUAD patients. Differential gene expression, mutant subtype, and univariate Cox regression analyses were conducted with the dataset from the Cancer Genome Atlas (TCGA) database to screen for prognostic features. These features were employed in the following multivariate Cox regression analysis and the produced prognostic model included the stage and expression of , , , , and , as well as mutation subtypes of . The exactness of the model was confirmed by an overall survival (OS) analysis and disease-free survival (DFS) analysis, which indicated that patients in the high-risk group had a poorer prognosis compared to those in the low-risk group. The area under the receiver operating characteristic curve (AUC) was 0.793 in the training group and 0.779 in the testing group. The AUC of tumor recurrence was 0.778 in the training group and 0.815 in the testing group. In addition, the number of deceased patients increased as the risk scores raised. Furthermore, the knockdown of prognostic gene suppressed the proliferation of A549 cells, which supports our prognostic model that the high expression of predicts poor prognosis. Our work created a reliable prognostic risk score model for LUAD and provided potential prognostic biomarkers.

摘要

肺腺癌(LUAD)是一种进展迅速的恶性肿瘤,其死亡率非常高。在本研究中,我们旨在寻找与预后相关的新基因,并构建一个可靠的预后模型,以改善对LUAD患者的预测。利用来自癌症基因组图谱(TCGA)数据库的数据集进行差异基因表达、突变亚型和单变量Cox回归分析,以筛选预后特征。这些特征被用于随后的多变量Cox回归分析,所构建的预后模型包括 、 、 、 、 和 的分期及表达,以及 的突变亚型。通过总生存期(OS)分析和无病生存期(DFS)分析证实了该模型的准确性,结果表明高风险组患者的预后比低风险组患者更差。训练组的受试者工作特征曲线(AUC)下面积为0.793,测试组为0.779。训练组肿瘤复发的AUC为0.778,测试组为0.815。此外,随着风险评分升高,死亡患者数量增加。此外,预后基因 的敲低抑制了A549细胞的增殖,这支持了我们的预后模型,即 的高表达预示着预后不良。我们的工作为LUAD创建了一个可靠的预后风险评分模型,并提供了潜在的预后生物标志物。

https://cdn.ncbi.nlm.nih.gov/pmc/blobs/7d01/10252847/7064de4dfa7d/diagnostics-13-01914-g001.jpg

文献AI研究员

20分钟写一篇综述,助力文献阅读效率提升50倍。

立即体验

用中文搜PubMed

大模型驱动的PubMed中文搜索引擎

马上搜索

文档翻译

学术文献翻译模型,支持多种主流文档格式。

立即体验