Department of Biochemistry, School of Medicine, Daegu Catholic University, Daegu 42472, Republic of Korea.
Int J Mol Sci. 2023 May 27;24(11):9368. doi: 10.3390/ijms24119368.
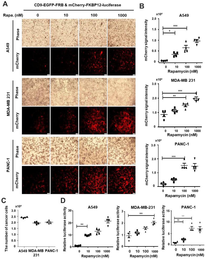
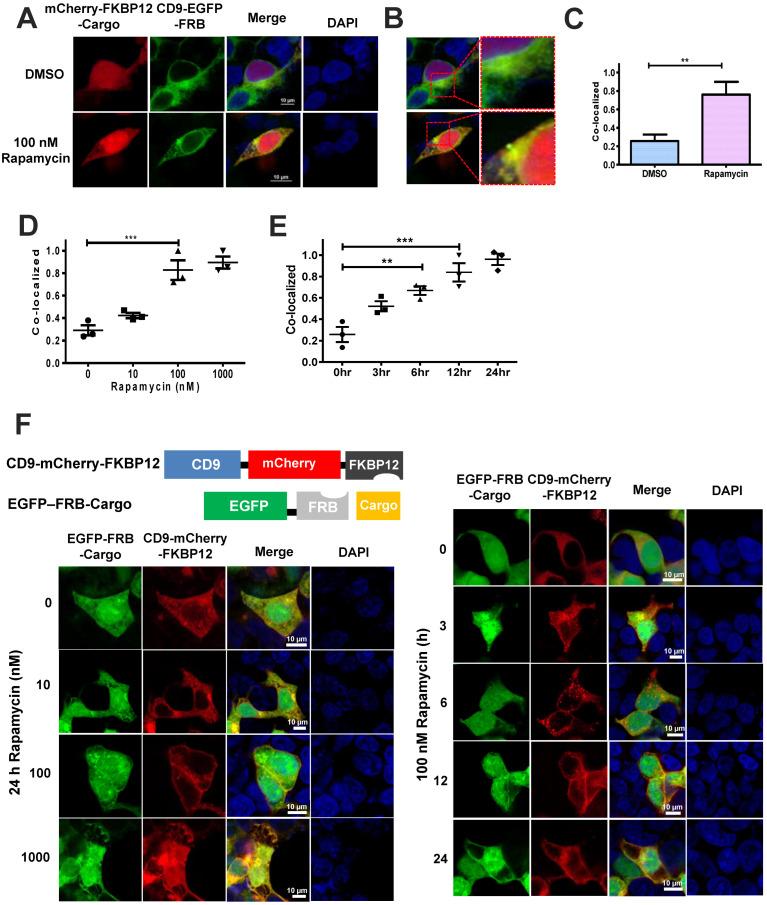
Efficient delivery of functional factors into target cells remains challenging. Although extracellular vesicles (EVs) are considered to be potential therapeutic delivery vehicles, a variety of efficient therapeutic delivery tools are still needed for cancer cells. Herein, we demonstrated a promising method to deliver EVs to refractory cancer cells via a small molecule-induced trafficking system. We generated an inducible interaction system between the FKBP12-rapamycin-binding protein (FRB) domain and FK506 binding protein (FKBP) to deliver specific cargo to EVs. CD9, an abundant protein in EVs, was fused to the FRB domain, and the specific cargo to be delivered was linked to FKBP. Rapamycin recruited validated cargo to EVs through protein-protein interactions (PPIs), such as the FKBP-FRB interaction system. The released EVs were functionally delivered to refractory cancer cells, triple negative breast cancer cells, non-small cell lung cancer cells, and pancreatic cancer cells. Therefore, the functional delivery system driven by reversible PPIs may provide new possibilities for a therapeutic cure against refractory cancers.
将功能因子高效递送至靶细胞仍然具有挑战性。尽管细胞外囊泡 (EVs) 被认为是有潜力的治疗性递药载体,但仍需要各种高效的治疗性递药工具来靶向癌细胞。在此,我们展示了一种通过小分子诱导的转运系统将 EVs 递送至耐药癌细胞的有前途的方法。我们生成了 FKBP12-雷帕霉素结合蛋白 (FRB) 结构域和 FK506 结合蛋白 (FKBP) 之间的诱导性相互作用系统,以将特定货物递送至 EVs。EVs 中丰富的蛋白 CD9 融合到 FRB 结构域,而要递送至的特定货物则与 FKBP 相连。雷帕霉素通过蛋白-蛋白相互作用(PPIs)将验证过的货物募集到 EVs 中,如 FKBP-FRB 相互作用系统。释放的 EVs 被功能性递送至耐药癌细胞,如三阴性乳腺癌细胞、非小细胞肺癌细胞和胰腺癌细胞。因此,由可逆 PPIs 驱动的功能性递药系统可能为治疗耐药性癌症提供新的可能性。