• 文献检索
  • 文档翻译
  • 深度研究
  • 学术资讯
  • Suppr Zotero 插件Zotero 插件
  • 邀请有礼
  • 套餐&价格
  • 历史记录
应用&插件
Suppr Zotero 插件Zotero 插件浏览器插件Mac 客户端Windows 客户端微信小程序
定价
高级版会员购买积分包购买API积分包
服务
文献检索文档翻译深度研究API 文档MCP 服务
关于我们
关于 Suppr公司介绍联系我们用户协议隐私条款
关注我们

Suppr 超能文献

核心技术专利:CN118964589B侵权必究
粤ICP备2023148730 号-1Suppr @ 2026

文献检索

告别复杂PubMed语法,用中文像聊天一样搜索,搜遍4000万医学文献。AI智能推荐,让科研检索更轻松。

立即免费搜索

文件翻译

保留排版,准确专业,支持PDF/Word/PPT等文件格式,支持 12+语言互译。

免费翻译文档

深度研究

AI帮你快速写综述,25分钟生成高质量综述,智能提取关键信息,辅助科研写作。

立即免费体验

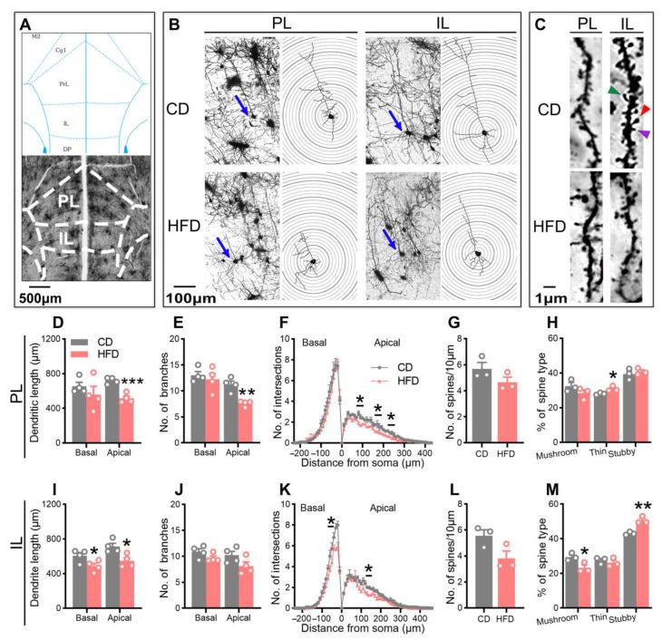
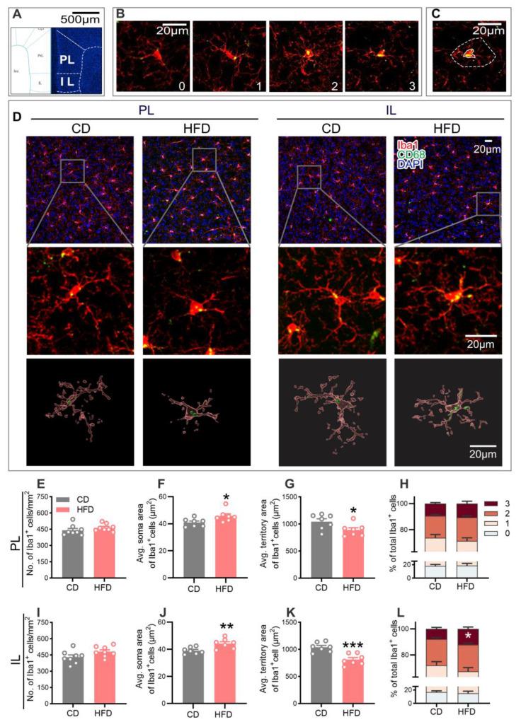
高脂肪饮食摄入可导致青春期小鼠内侧前额叶皮层的神经行为异常和神经元形态改变,并伴有小胶质细胞过度激活。

High-Fat Diet Consumption Induces Neurobehavioral Abnormalities and Neuronal Morphological Alterations Accompanied by Excessive Microglial Activation in the Medial Prefrontal Cortex in Adolescent Mice.

机构信息

Medical College, Southeast University, Nanjing 210009, China.

School of Life Science and Technology, Southeast University, Nanjing 210009, China.

出版信息

Int J Mol Sci. 2023 May 28;24(11):9394. doi: 10.3390/ijms24119394.

DOI:10.3390/ijms24119394
PMID:37298345
原文链接:https://pmc.ncbi.nlm.nih.gov/articles/PMC10253629/
Abstract

The association between a high-fat diet (HFD) consumption and emotional/cognitive disorders is widely documented. One distinctive feature of the prefrontal cortex (PFC), a kernel emotion- and cognition-related brain region, is its protracted adolescent maturation, which makes it highly vulnerable to the detrimental effects of environmental factors during adolescence. Disruption of the PFC structure and function is linked to emotional/cognitive disorders, especially those that emerge in late adolescence. A HFD consumption is common among adolescents, yet its potential effects on PFC-related neurobehavior in late adolescence and any related underlying mechanisms are yet to be established. In the present study, adolescent (postnatal days 28-56) male C57BL/6J mice were fed a control diet (CD) or a HFD and underwent behavioral tests in addition to Golgi staining and immunofluorescence targeting of the medial PFC (mPFC). The HFD-fed adolescent mice exhibited anxiety- and depression-like behavior and abnormal mPFC pyramidal neuronal morphology accompanied by alterations in microglial morphology indicative of a heightened state of activation and increased microglial PSD95 inclusions signifying excessive phagocytosis of the synaptic material in the mPFC. These findings offer novel insights into the neurobehavioral effects due to adolescent HFD consumption and suggest a contributing role in microglial dysfunction and prefrontal neuroplasticity deficits for HFD-associated mood disorders in adolescents.

摘要

高脂肪饮食(HFD)的摄入与情绪/认知障碍之间的关联已被广泛记录。前额叶皮层(PFC)是与情绪和认知相关的核心脑区,其一个显著特征是其青春期发育的延长,这使其极易受到青春期环境因素的不利影响。PFC 结构和功能的破坏与情绪/认知障碍有关,尤其是那些在青春期后期出现的障碍。青春期人群中普遍存在 HFD 摄入,但 HFD 对青春期后期与 PFC 相关的神经行为的潜在影响及其相关的潜在机制尚待确定。在本研究中,对青春期(出生后第 28-56 天)雄性 C57BL/6J 小鼠进行了对照饮食(CD)或 HFD 喂养,并进行了行为测试,此外还进行了 Golgi 染色和内侧前额叶皮层(mPFC)的免疫荧光靶向。HFD 喂养的青春期小鼠表现出焦虑和抑郁样行为以及 mPFC 锥体神经元形态异常,同时伴有小胶质细胞形态改变,表明激活状态增强,mPFC 中的突触物质吞噬过度。这些发现为青春期 HFD 摄入引起的神经行为效应提供了新的见解,并表明在青少年时期与 HFD 相关的情绪障碍中,小胶质细胞功能障碍和前额叶神经可塑性缺陷起了一定作用。

https://cdn.ncbi.nlm.nih.gov/pmc/blobs/b4d7/10253629/8f60c8fd0ad4/ijms-24-09394-g006.jpg
https://cdn.ncbi.nlm.nih.gov/pmc/blobs/b4d7/10253629/a62a2d01b9f4/ijms-24-09394-g001.jpg
https://cdn.ncbi.nlm.nih.gov/pmc/blobs/b4d7/10253629/32b6ff93edd6/ijms-24-09394-g002.jpg
https://cdn.ncbi.nlm.nih.gov/pmc/blobs/b4d7/10253629/5ba59c5a2a14/ijms-24-09394-g003.jpg
https://cdn.ncbi.nlm.nih.gov/pmc/blobs/b4d7/10253629/deb13c3c1798/ijms-24-09394-g004.jpg
https://cdn.ncbi.nlm.nih.gov/pmc/blobs/b4d7/10253629/3995d170705c/ijms-24-09394-g005.jpg
https://cdn.ncbi.nlm.nih.gov/pmc/blobs/b4d7/10253629/8f60c8fd0ad4/ijms-24-09394-g006.jpg
https://cdn.ncbi.nlm.nih.gov/pmc/blobs/b4d7/10253629/a62a2d01b9f4/ijms-24-09394-g001.jpg
https://cdn.ncbi.nlm.nih.gov/pmc/blobs/b4d7/10253629/32b6ff93edd6/ijms-24-09394-g002.jpg
https://cdn.ncbi.nlm.nih.gov/pmc/blobs/b4d7/10253629/5ba59c5a2a14/ijms-24-09394-g003.jpg
https://cdn.ncbi.nlm.nih.gov/pmc/blobs/b4d7/10253629/deb13c3c1798/ijms-24-09394-g004.jpg
https://cdn.ncbi.nlm.nih.gov/pmc/blobs/b4d7/10253629/3995d170705c/ijms-24-09394-g005.jpg
https://cdn.ncbi.nlm.nih.gov/pmc/blobs/b4d7/10253629/8f60c8fd0ad4/ijms-24-09394-g006.jpg

相似文献

1
High-Fat Diet Consumption Induces Neurobehavioral Abnormalities and Neuronal Morphological Alterations Accompanied by Excessive Microglial Activation in the Medial Prefrontal Cortex in Adolescent Mice.高脂肪饮食摄入可导致青春期小鼠内侧前额叶皮层的神经行为异常和神经元形态改变,并伴有小胶质细胞过度激活。
Int J Mol Sci. 2023 May 28;24(11):9394. doi: 10.3390/ijms24119394.
2
Long-term high-fat diet consumption by mice throughout adulthood induces neurobehavioral alterations and hippocampal neuronal remodeling accompanied by augmented microglial lipid accumulation.长期高脂肪饮食喂养成年小鼠会引起神经行为改变和海马神经元重塑,并伴有小胶质细胞脂质堆积增加。
Brain Behav Immun. 2022 Feb;100:155-171. doi: 10.1016/j.bbi.2021.11.018. Epub 2021 Nov 27.
3
High-Fat Diet Consumption in Adolescence Induces Emotional Behavior Alterations and Hippocampal Neurogenesis Deficits Accompanied by Excessive Microglial Activation.青春期高脂肪饮食摄入可导致情绪行为改变和海马神经发生缺陷,同时伴有小胶质细胞过度激活。
Int J Mol Sci. 2022 Jul 27;23(15):8316. doi: 10.3390/ijms23158316.
4
High-fat diet consumption promotes adolescent neurobehavioral abnormalities and hippocampal structural alterations via microglial overactivation accompanied by an elevated serum free fatty acid concentration.高脂肪饮食通过小胶质细胞过度激活伴血清游离脂肪酸浓度升高促进青少年神经行为异常和海马结构改变。
Brain Behav Immun. 2024 Jul;119:236-250. doi: 10.1016/j.bbi.2024.04.005. Epub 2024 Apr 9.
5
Juvenile high-fat diet-induced senescent glial cells in the medial prefrontal cortex drives neuropsychiatric behavioral abnormalities in mice.幼年时期高脂肪饮食诱导的内侧前额叶皮层衰老胶质细胞导致小鼠神经精神行为异常。
Behav Brain Res. 2020 Oct 1;395:112838. doi: 10.1016/j.bbr.2020.112838. Epub 2020 Aug 1.
6
Prolonged Early Exposure to a High-Fat Diet Augments the Adverse Effects on Neurobehavior and Hippocampal Neuroplasticity: Involvement of Microglial Insulin Signaling.长期早期暴露于高脂肪饮食会加剧对神经行为和海马神经可塑性的不良影响:涉及小胶质细胞胰岛素信号转导。
Am J Pathol. 2023 Oct;193(10):1568-1586. doi: 10.1016/j.ajpath.2023.06.005. Epub 2023 Jun 23.
7
Prolonged High-Fat Diet Consumption throughout Adulthood in Mice Induced Neurobehavioral Deterioration via Gut-Brain Axis.成年期长期高脂肪饮食摄入通过肠道-大脑轴诱导小鼠神经行为恶化。
Nutrients. 2023 Jan 12;15(2):392. doi: 10.3390/nu15020392.
8
Effects of Prolonged High-Fat Diet Consumption Starting at Different Ages on Behavioral Parameters and Hippocampal Neuroplasticity in Male Mice.高脂饮食起始于不同年龄对雄性小鼠行为参数和海马神经可塑性的影响。
J Integr Neurosci. 2023 Jan 13;22(1):16. doi: 10.31083/j.jin2201016.
9
Adult mice with noise-induced hearing loss exhibited temporal ordering memory deficits accompanied by microglia-associated neuroplastic changes in the medial prefrontal cortex.噪声诱导听力损失的成年小鼠表现出时间排序记忆缺陷,同时在内侧前额叶皮层伴有小胶质细胞相关的神经可塑性变化。
Neurobiol Dis. 2023 Jul;183:106181. doi: 10.1016/j.nbd.2023.106181. Epub 2023 Jun 2.
10
Repeated Activation of Pyramidal Neurons in the Prefrontal Cortex Alters Microglial Phenotype in Male Mice.前额叶皮层中锥体神经元的反复激活改变雄性小鼠小胶质细胞表型。
J Pharmacol Exp Ther. 2024 Jan 17;388(2):715-723. doi: 10.1124/jpet.123.001759.

引用本文的文献

1
extract improved high-fat-diet-induced anxiety-like behaviors, depression, and memory impairment by regulation of serum BDNF levels in rats.通过调节大鼠血清脑源性神经营养因子(BDNF)水平,提取物改善了高脂饮食诱导的焦虑样行为、抑郁和记忆障碍。
Avicenna J Phytomed. 2024 Sep-Oct;14(5):617-631. doi: 10.22038/AJP.2024.24343.
2
Metabolic stress and age drive inflammation and cognitive decline in mice and humans.代谢应激和年龄会导致小鼠和人类出现炎症及认知能力下降。
Alzheimers Dement. 2025 Mar;21(3):e70060. doi: 10.1002/alz.70060.
3
Age-Related Differences in Lipopolysaccharide-Induced Delirium-like Behavior Implicate the Distinct Microglial Composition in the Hippocampus.

本文引用的文献

1
Effects of Prolonged High-Fat Diet Consumption Starting at Different Ages on Behavioral Parameters and Hippocampal Neuroplasticity in Male Mice.高脂饮食起始于不同年龄对雄性小鼠行为参数和海马神经可塑性的影响。
J Integr Neurosci. 2023 Jan 13;22(1):16. doi: 10.31083/j.jin2201016.
2
Prolonged High-Fat Diet Consumption throughout Adulthood in Mice Induced Neurobehavioral Deterioration via Gut-Brain Axis.成年期长期高脂肪饮食摄入通过肠道-大脑轴诱导小鼠神经行为恶化。
Nutrients. 2023 Jan 12;15(2):392. doi: 10.3390/nu15020392.
3
Role of neurotrophic and growth factors in the rapid and sustained antidepressant actions of ketamine.
脂多糖诱导的谵妄样行为中的年龄相关差异暗示了海马体中不同的小胶质细胞组成。
Int J Mol Sci. 2025 Feb 26;26(5):2055. doi: 10.3390/ijms26052055.
神经营养和生长因子在氯胺酮快速和持续抗抑郁作用中的作用。
Neuropharmacology. 2023 Feb 15;224:109335. doi: 10.1016/j.neuropharm.2022.109335. Epub 2022 Nov 17.
4
Microglial debris is cleared by astrocytes via C4b-facilitated phagocytosis and degraded via RUBICON-dependent noncanonical autophagy in mice.小胶质细胞碎片通过星形胶质细胞的 C4b 介导的吞噬作用被清除,并通过 RUBICON 依赖性非典型自噬在小鼠体内降解。
Nat Commun. 2022 Oct 24;13(1):6233. doi: 10.1038/s41467-022-33932-3.
5
Long-term effects of prenatal stress on the development of prefrontal cortex in the adolescent offspring.产前应激对青春期后代前额叶皮层发育的长期影响。
J Chem Neuroanat. 2022 Nov;125:102169. doi: 10.1016/j.jchemneu.2022.102169. Epub 2022 Oct 12.
6
High-Fat Diet Consumption in Adolescence Induces Emotional Behavior Alterations and Hippocampal Neurogenesis Deficits Accompanied by Excessive Microglial Activation.青春期高脂肪饮食摄入可导致情绪行为改变和海马神经发生缺陷,同时伴有小胶质细胞过度激活。
Int J Mol Sci. 2022 Jul 27;23(15):8316. doi: 10.3390/ijms23158316.
7
Prenatal environmental stressors impair postnatal microglia function and adult behavior in males.产前环境应激源损害雄性幼鼠产后小胶质细胞功能和成年行为。
Cell Rep. 2022 Aug 2;40(5):111161. doi: 10.1016/j.celrep.2022.111161.
8
Ganoderma Lucidum Triterpenoids Improve Maternal Separation-Induced Anxiety- and Depression-like Behaviors in Mice by Mitigating Inflammation in the Periphery and Brain.灵芝三萜通过减轻外周和大脑的炎症改善母婴分离诱导的小鼠焦虑和抑郁样行为。
Nutrients. 2022 May 28;14(11):2268. doi: 10.3390/nu14112268.
9
Microglia in depression: an overview of microglia in the pathogenesis and treatment of depression.抑郁症中的小胶质细胞:抑郁症发病机制和治疗中小胶质细胞的概述。
J Neuroinflammation. 2022 Jun 6;19(1):132. doi: 10.1186/s12974-022-02492-0.
10
High-fat diet induced hippocampal CREB dysfunction, cognitive impairment and depression-like behaviors via downregulation of interleukin-2 in the mice.高脂饮食通过下调小鼠体内白细胞介素-2,诱导海马体中CREB功能障碍、认知障碍和抑郁样行为。
Metab Brain Dis. 2022 Apr;37(4):1163-1174. doi: 10.1007/s11011-022-00938-1. Epub 2022 Mar 15.