Suppr超能文献

全球生物多样性热点地区高海拔地带被低估的多样性:来自伊朗高山地区的两种十字花科新特有物种。

Underestimated diversity in high elevations of a global biodiversity hotspot: two new endemic species of (Brassicaceae) from the alpine zone of Iran.

作者信息

Moazzeni Hamid, Mahmoodi Mohammad, Jafari Mohammad, Schneeweiss Gerald M, Noroozi Jalil

机构信息

Herbarium, Department of Botany, Research Center for Plant Science, Ferdowsi University of Mashhad, Mashhad, Iran.

Herbarium, Research Institute of Forests and Rangelands, Tehran, Iran.

出版信息

Front Plant Sci. 2023 May 26;14:1182073. doi: 10.3389/fpls.2023.1182073. eCollection 2023.

Abstract

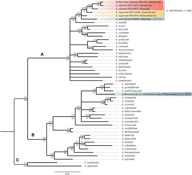
Although the mountains in South-West Asia are a global biodiversity hotspot, our understanding of their biodiversity, especially in the commonly remote alpine and subnival zones, is still limited. This is well exemplified here by (Brassicaceae), a species considered to have a wide yet disjoint distribution in the Zagros and Yazd-Kerman mountains of western and central Iran. Morphological and molecular phylogenetic data (based on plastid L-F and nuclear ITS sequences) show that is restricted to a single mountain range in southwestern Iran (Dena Mts., southern Zagros), whereas populations from central Iran (Yazd-Kerman and central Zagros) and from western Iran (central Zagros) belong to species new to science, and , respectively. Both new species are phylogenetically and morphologically close to , with which they share unilocular fruits and one-seeded locules. However, they are easily distinguishable by leaf shape, petal size, and fruit characters. This study confirms that the alpine flora of the Irano-Anatolian region is still poorly known. As the proportion of rare and local endemic species in alpine habitats is high, these habitats are of prime interest for conservation efforts.

摘要

尽管西南亚的山脉是全球生物多样性热点地区,但我们对其生物多样性的了解仍然有限,尤其是在通常偏远的高山和亚冰雪带。伊朗西部和中部的扎格罗斯山脉以及亚兹德 - 克尔曼山脉中分布广泛但不连续的一种十字花科植物很好地例证了这一点。形态学和分子系统发育数据(基于质体L - F和核ITS序列)表明,该植物仅限于伊朗西南部的一个山脉(扎格罗斯山脉南部的德纳山脉),而来自伊朗中部(亚兹德 - 克尔曼和扎格罗斯中部)以及伊朗西部(扎格罗斯中部)的种群分别属于新发现的科学物种 和 。这两个新物种在系统发育和形态上都与原物种相近,它们都有单室果实和单粒种子的子房。然而,它们很容易通过叶片形状、花瓣大小和果实特征区分开来。这项研究证实,伊朗 - 安纳托利亚地区的高山植物群仍然鲜为人知。由于高山栖息地中珍稀和地方特有物种的比例很高,这些栖息地对于保护工作至关重要。

https://cdn.ncbi.nlm.nih.gov/pmc/blobs/4740/10250747/01d1e7b143a7/fpls-14-1182073-g001.jpg

文献AI研究员

20分钟写一篇综述,助力文献阅读效率提升50倍。

立即体验

用中文搜PubMed

大模型驱动的PubMed中文搜索引擎

马上搜索

文档翻译

学术文献翻译模型,支持多种主流文档格式。

立即体验