Lombardi Comprehensive Cancer Center, Georgetown University Medical Center, Washington DC, USA.
School of Computer Science and Engineering, The Hebrew University of Jerusalem, Jerusalem, Israel.
JCI Insight. 2023 Jul 24;8(14):e156529. doi: 10.1172/jci.insight.156529.
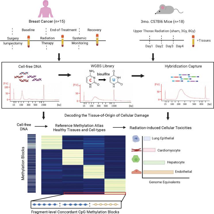
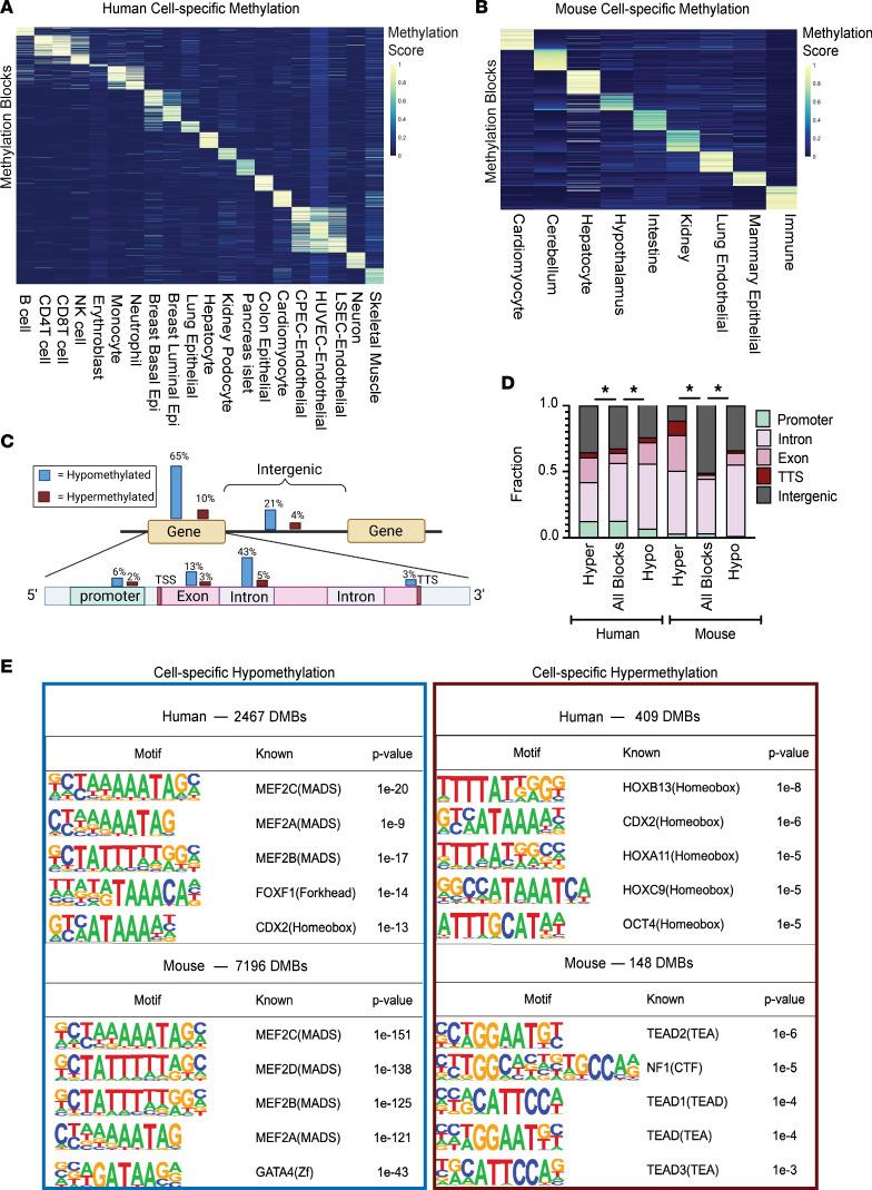
Radiation therapy is an effective cancer treatment, although damage to healthy tissues is common. Here we analyzed cell-free, methylated DNA released from dying cells into the circulation to evaluate radiation-induced cellular damage in different tissues. To map the circulating DNA fragments to human and mouse tissues, we established sequencing-based, cell-type-specific reference DNA methylation atlases. We found that cell-type-specific DNA blocks were mostly hypomethylated and located within signature genes of cellular identity. Cell-free DNA fragments were captured from serum samples by hybridization to CpG-rich DNA panels and mapped to the DNA methylation atlases. In a mouse model, thoracic radiation-induced tissue damage was reflected by dose-dependent increases in lung endothelial and cardiomyocyte methylated DNA in serum. The analysis of serum samples from patients with breast cancer undergoing radiation treatment revealed distinct dose-dependent and tissue-specific epithelial and endothelial responses to radiation across multiple organs. Strikingly, patients treated for right-sided breast cancers also showed increased hepatocyte and liver endothelial DNA in the circulation, indicating the impact on liver tissues. Thus, changes in cell-free methylated DNA can uncover cell-type-specific effects of radiation and provide a readout of the biologically effective radiation dose received by healthy tissues.
放射治疗是一种有效的癌症治疗方法,但对健康组织的损伤很常见。在这里,我们分析了从死亡细胞释放到循环中的无细胞、甲基化的 DNA,以评估不同组织中的辐射诱导的细胞损伤。为了将循环 DNA 片段映射到人体和小鼠组织,我们建立了基于测序的、细胞类型特异性的参考 DNA 甲基化图谱。我们发现,细胞类型特异性的 DNA 块大多呈低甲基化状态,并且位于细胞身份的特征基因内。通过与富含 CpG 的 DNA 面板杂交,从血清样本中捕获无细胞 DNA 片段,并将其映射到 DNA 甲基化图谱上。在小鼠模型中,胸部放射诱导的组织损伤反映在血清中肺内皮细胞和心肌细胞甲基化 DNA 随剂量依赖性增加。对接受放射治疗的乳腺癌患者的血清样本进行分析,揭示了多个器官中辐射对上皮细胞和内皮细胞的独特的、剂量依赖性和组织特异性反应。引人注目的是,接受右侧乳腺癌治疗的患者在循环中也表现出肝细胞和肝内皮细胞 DNA 的增加,表明对肝脏组织的影响。因此,无细胞甲基化 DNA 的变化可以揭示辐射的细胞类型特异性效应,并提供健康组织所接受的生物有效辐射剂量的读数。