Suppr超能文献

长链非编码RNA LINC01569通过miR-193a-5p/FADS1信号轴促进M2巨噬细胞极化,加速下咽癌进展。

LncRNA LINC01569 promotes M2 macrophage polarization to accelerate hypopharyngeal carcinoma progression through the miR-193a-5p/FADS1 signaling axis.

作者信息

Gong Qilin, Li Huaying, Song Jintian, Lin Chang

机构信息

Department of Otolaryngology Head and Neck Surgery, The First Affiliated Hospital of Fujian Medical University, Fuzhou 350004, Fujian Province, China.

Department of Head and neck surgery, Clinical Oncology School of Fujian Medical University, Fujian Cancer Hospital, Fuzhou 350014, Fujian Province, China.

出版信息

J Cancer. 2023 Jun 4;14(9):1673-1688. doi: 10.7150/jca.83466. eCollection 2023.

Abstract

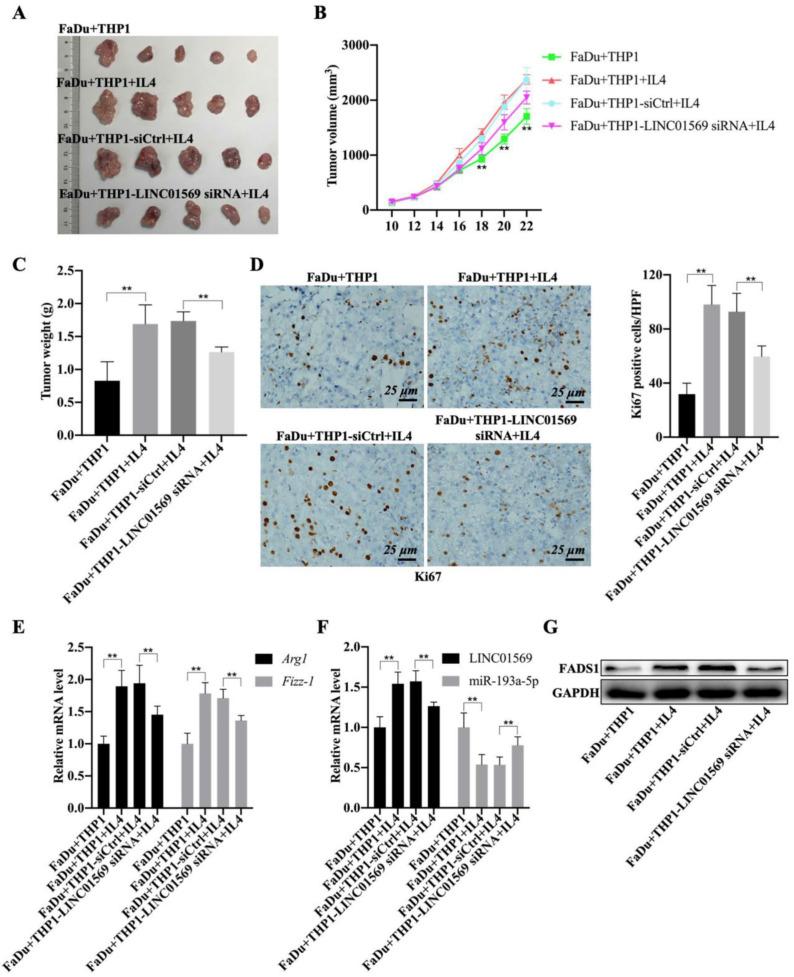
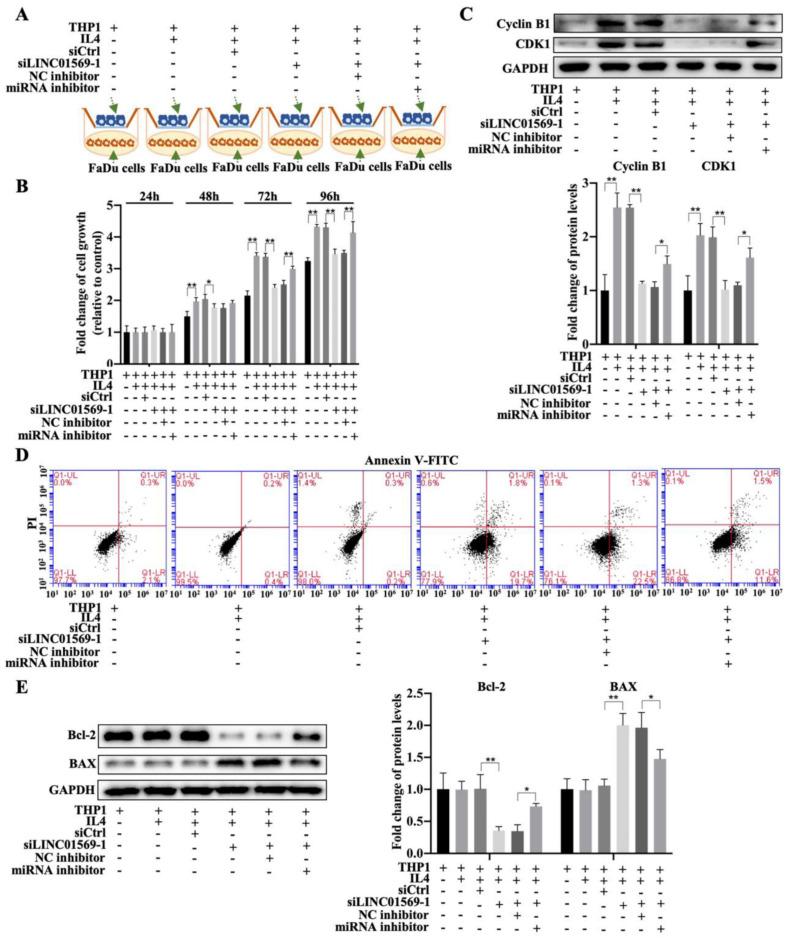
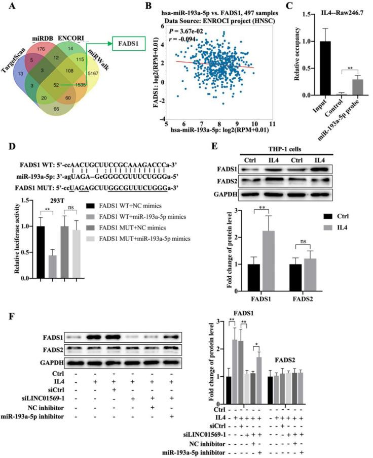
Long non-coding RNA (lncRNA) LINC01569 plays an important role in regulating the tumor microenvironment (TME) and macrophage polarization. However, whether it participates in the progression of hypopharyngeal carcinoma by regulating the TME remains unclear. An online database was used to analyze clinical data. Macrophage polarization was detected using qRT-PCR and flow cytometry. experiments were performed using tumor-bearing nude mice. A co-culture system of hypopharyngeal carcinoma cells and macrophages was used to explore the interactions between the two cell types. LINC01569 enhancement was observed in hypopharyngeal carcinoma tumor-associated macrophages (TAMs). In IL4-induced M2 macrophages, the expression of LINC01569 increased, while LINC01569 expression declined significantly in LPS-induced M1 macrophages. SiRNA-mediated downregulation of LINC01569 inhibits IL4-induced M2 macrophage polarization. Using online databases and a dual-luciferase reporter, miR-193a-5p was confirmed as a potential downstream sponge of LINC01569. MiR-193a-5p expression decreased in IL4-mediated M2 macrophages, which was restored by LINC01569 downregulation. Additionally, LINC01569 inhibition-mediated blocking of M2 macrophage polarization was moderately abolished by transfection with the miR-193a-5p inhibitor. Fatty acid desaturase 1 (FADS1) was verified as a downstream target of miR-193a-5p, and LINC01569 downregulation-mediated inhibition of FADS1 was blocked by miR-193a-5p mimics. Importantly, LINC01569 downregulation-mediated decline in M2 macrophage polarization was abolished by miR-193a-5p mimics, which was further reversed by FADS1 knockdown. Implantation of a mixture of FaDu cells and IL4-induced macrophages promoted tumor growth and proliferation, which were abrogated by the knockdown of LINC01569 in macrophages. Using an in co-culture system of FaDu cells and macrophages , M2 macrophage-regulated cell growth and apoptosis of FaDu cells were found to be mediated by the LINC01569/miR-193a-5p signaling axis. LINC01569 is highly expressed in the TAMs of hypopharyngeal carcinoma. LINC01569 downregulation restrains macrophages from polarizing toward M2 through the miR-193a-5p/FADS1 signaling axis, thereby helping tumor cells escape inherent immune surveillance and promoting the occurrence and development of hypopharyngeal carcinoma.

摘要

长链非编码RNA(lncRNA)LINC01569在调节肿瘤微环境(TME)和巨噬细胞极化中起重要作用。然而,其是否通过调节TME参与下咽癌的进展仍不清楚。使用在线数据库分析临床数据。采用qRT-PCR和流式细胞术检测巨噬细胞极化。利用荷瘤裸鼠进行实验。使用下咽癌细胞与巨噬细胞的共培养系统探索两种细胞类型之间的相互作用。在下咽癌肿瘤相关巨噬细胞(TAM)中观察到LINC01569增强。在IL4诱导的M2巨噬细胞中,LINC01569表达增加,而在LPS诱导的M1巨噬细胞中LINC01569表达显著下降。SiRNA介导的LINC01569下调抑制IL4诱导的M2巨噬细胞极化。通过在线数据库和双荧光素酶报告基因,证实miR-193a-5p是LINC01569潜在的下游海绵。在IL4介导的M2巨噬细胞中miR-193a-5p表达降低,LINC01569下调可使其恢复。此外,用miR-193a-5p抑制剂转染可适度消除LINC01569抑制介导的M2巨噬细胞极化阻断。脂肪酸去饱和酶1(FADS1)被证实为miR-193a-5p的下游靶点,miR-193a-5p模拟物可阻断LINC01569下调介导的FADS1抑制。重要的是,miR-193a-5p模拟物消除了LINC01569下调介导的M2巨噬细胞极化下降,FADS1敲低进一步逆转了这种下降。接种FaDu细胞和IL4诱导的巨噬细胞混合物可促进肿瘤生长和增殖,巨噬细胞中LINC01569敲低可消除这种促进作用。在FaDu细胞与巨噬细胞的共培养系统中,发现M2巨噬细胞调节的FaDu细胞生长和凋亡由LINC01569/miR-193a-5p信号轴介导。LINC01569在下咽癌的TAM中高表达。LINC01569下调通过miR-193a-5p/FADS1信号轴抑制巨噬细胞向M2极化,从而帮助肿瘤细胞逃避固有免疫监视并促进下咽癌的发生发展。

https://cdn.ncbi.nlm.nih.gov/pmc/blobs/2c4e/10266250/e63ac481eb98/jcav14p1673g001.jpg

文献检索

告别复杂PubMed语法,用中文像聊天一样搜索,搜遍4000万医学文献。AI智能推荐,让科研检索更轻松。

立即免费搜索

文件翻译

保留排版,准确专业,支持PDF/Word/PPT等文件格式,支持 12+语言互译。

免费翻译文档

深度研究

AI帮你快速写综述,25分钟生成高质量综述,智能提取关键信息,辅助科研写作。

立即免费体验