Suppr超能文献

长链非编码 RNA-CRNDE 在调节肿瘤相关巨噬细胞 M2 极化并促进肿瘤血管生成中的作用机制。

The mechanism of lncRNA-CRNDE in regulating tumour-associated macrophage M2 polarization and promoting tumour angiogenesis.

机构信息

Department of pharmacy, The Second Affiliated Hospital of Jiaxing University, Jiaxing, China.

Department of Center Laboratory, The Second Affiliated Hospital of Jiaxing University, Jiaxing, China.

出版信息

J Cell Mol Med. 2021 May;25(9):4235-4247. doi: 10.1111/jcmm.16477. Epub 2021 Mar 20.

Abstract

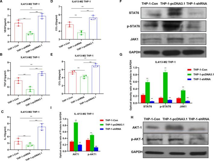
M2 macrophages can promote liver cancer metastasis by promoting tumour angiogenesis; however, the mechanism underlying macrophage polarization has not been completely revealed. In this study, we mainly explored the mechanism underlying long non-coding RNA-CRNDE (lncRNA-CRNDE) in regulating M2 macrophage polarization and promoting liver cancer angiogenesis. The expression of CRNDE was up-regulated or down-regulated in THP-1 cells (CRNDE -THP-1 cells and pcDNA3.1-CRNDE-THP-1). THP-1 cells were co-cultured with liver cancer cell line H22, and M2 polarization was induced in THP-1 by IL-4/13 to simulate tumour-induced macrophage polarization. As a result, after CRNDE overexpression, THP-1 cell viability was up-regulated, the expression of M2 membrane marker CD163 was up-regulated, and the proportion of F4/80 + CD163+ cells was also up-regulated. ELISA assay showed that the expression of M2 markers (including TGF-β1 and IL-10) and chemokines (including CCl22 and CCL22) was up-regulated, and the expression of key signals (including STAT6, JAK-1, p-AKT1, and Arg-1) was also up-regulated, which were significantly different compared with the control group (Con). In addition, the intervention effect of CRNDE on THP-1 was consistent between co-culture with H22 cells and IL-4/13 induction assay. The induced M2 THP-1 cells were co-cultured with HUVEC. As a result, THP-1 cells with CRNDE overexpression can promote the migration and angiogenesis of HUVEC cells in vitro and simultaneously up-regulate the expression of Notch1, Dll4 and VEGFR2, indicating that THP-1 M2 polarization induced by CRNDE could further promote angiogenesis. The H22 cell tumour-bearing mouse model was constructed, followed by injection of CRNDE anti-oligosense nucleotides and overexpression plasmids to interfere CRNDE expression in tumour-bearing tissues. Consequently, down-regulation of CRNDE could down-regulate tumour volume, simultaneously down-regulate the expression of CD163 and CD31 in tissues, decrease the expression of key proteins (including JAK-1, STAT-6, p-STAT6 and p-AKT1), and down-regulate the expression of key angiogenesis-related proteins (including VEGF, Notch1, Dll4 and VEGFR2). In this study, we found that CENDE could indirectly regulate tumour angiogenesis by promoting M2 polarization of macrophages, which is also one of the mechanisms of microenvironmental immune regulation in liver cancer.

摘要

M2 巨噬细胞可以通过促进肿瘤血管生成来促进肝癌转移;然而,巨噬细胞极化的机制尚未完全揭示。在这项研究中,我们主要探讨了长链非编码 RNA-CRNDE(lncRNA-CRNDE)在调节 M2 巨噬细胞极化和促进肝癌血管生成中的作用机制。在 THP-1 细胞中上调或下调 CRNDE 的表达(CRNDE-THP-1 细胞和 pcDNA3.1-CRNDE-THP-1 细胞)。将 THP-1 细胞与肝癌细胞系 H22 共培养,并通过 IL-4/13 诱导 THP-1 细胞向 M2 极化,模拟肿瘤诱导的巨噬细胞极化。结果显示,CRNDE 过表达后,THP-1 细胞活力上调,M2 膜标志物 CD163 表达上调,F4/80+CD163+细胞比例也上调。ELISA 检测显示,M2 标志物(包括 TGF-β1 和 IL-10)和趋化因子(包括 CCl22 和 CCL22)的表达上调,关键信号(包括 STAT6、JAK-1、p-AKT1 和 Arg-1)的表达也上调,与对照组(Con)相比差异有统计学意义。此外,CRNDE 对 THP-1 的干预作用在与 H22 细胞共培养和 IL-4/13 诱导实验中是一致的。将诱导的 M2 THP-1 细胞与 HUVEC 共培养。结果表明,CRNDE 过表达的 THP-1 细胞可促进 HUVEC 细胞的体外迁移和血管生成,同时上调 Notch1、Dll4 和 VEGFR2 的表达,表明 CRNDE 诱导的 THP-1 M2 极化可进一步促进血管生成。构建 H22 荷瘤小鼠模型,然后注射 CRNDE 反义寡核苷酸和过表达质粒以干扰肿瘤组织中 CRNDE 的表达。结果表明,下调 CRNDE 可下调肿瘤体积,同时下调组织中 CD163 和 CD31 的表达,下调关键蛋白(包括 JAK-1、STAT-6、p-STAT6 和 p-AKT1)的表达,并下调关键血管生成相关蛋白(包括 VEGF、Notch1、Dll4 和 VEGFR2)的表达。在这项研究中,我们发现 CENDE 可以通过促进巨噬细胞的 M2 极化间接调节肿瘤血管生成,这也是肝癌微环境免疫调节的机制之一。

https://cdn.ncbi.nlm.nih.gov/pmc/blobs/4e94/8093957/11cb52846e5c/JCMM-25-4235-g001.jpg

文献AI研究员

20分钟写一篇综述,助力文献阅读效率提升50倍。

立即体验

用中文搜PubMed

大模型驱动的PubMed中文搜索引擎

马上搜索

文档翻译

学术文献翻译模型,支持多种主流文档格式。

立即体验