Suppr超能文献

单细胞多组学分析揭示非梗阻性无精子症精原细胞中 Wnt 信号传导功能障碍。

Single-cell multi-omics analysis reveals dysfunctional Wnt signaling of spermatogonia in non-obstructive azoospermia.

机构信息

Department of Urology, The Second Affiliated Hospital of Chongqing Medical University, Chongqing, China.

Department of Cardiothoracic Surgery, The First Affiliated Hospital of Chongqing Medical University, Chongqing, China.

出版信息

Front Endocrinol (Lausanne). 2023 Jun 6;14:1138386. doi: 10.3389/fendo.2023.1138386. eCollection 2023.

Abstract

BACKGROUND

Non-obstructive azoospermia (NOA) is the most severe type that leads to 1% of male infertility. Wnt signaling governs normal sperm maturation. However, the role of Wnt signaling in spermatogonia in NOA has incompletely been uncovered, and upstream molecules regulating Wnt signaling remain unclear.

METHODS

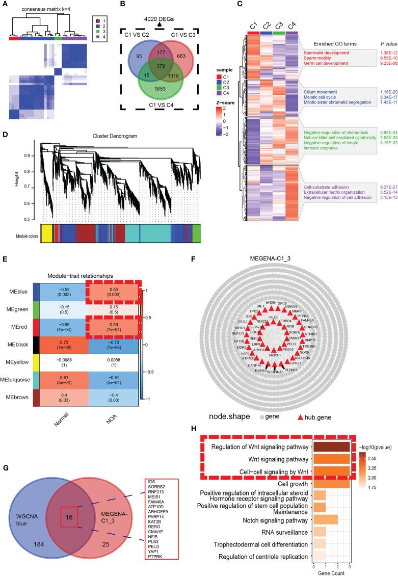
Bulk RNA sequencing (RNA-seq) of NOA was used to identify the hub gene module in NOA utilizing weighted gene co-expression network analyses (WGCNAs). Single-cell RNA sequencing (scRNA-seq) of NOA was employed to explore dysfunctional signaling pathways in the specific cell type with gene sets of signaling pathways. Single-cell regulatory network inference and clustering (pySCENIC) for Python analysis was applied to speculate putative transcription factors in spermatogonia. Moreover, single-cell assay for transposase-accessible chromatin sequencing (scATAC-seq) determined the regulated genes of these transcription factors. Finally, spatial transcriptomic data were used to analyze cell type and Wnt signaling spatial distribution.

RESULTS

The Wnt signaling pathway was demonstrated to be enriched in the hub gene module of NOA by bulk RNA-seq. Then, scRNA-seq data revealed the downregulated activity and dysfunction of Wnt signaling of spermatogonia in NOA samples. Conjoint analyses of the pySCENIC algorithm and scATAC-seq data indicated that three transcription factors (, , and ) were related to the activities of Wnt signaling in NOA. Eventually, spatial expression localization of Wnt signaling was identified to be in accordance with the distribution patterns of spermatogonia, Sertoli cells, and Leydig cells.

CONCLUSION

In conclusion, we identified that downregulated Wnt signaling of spermatogonia in NOA and three transcription factors (, , and ) may be involved in this dysfunctional Wnt signaling. These findings provide new mechanisms for NOA and new therapeutic targets for NOA patients.

摘要

背景

非阻塞性无精子症(NOA)是导致 1%男性不育的最严重类型。Wnt 信号通路控制着精子的正常成熟。然而,Wnt 信号通路在 NOA 精原细胞中的作用尚未完全揭示,调节 Wnt 信号通路的上游分子也不清楚。

方法

利用加权基因共表达网络分析(WGCNAs)对 NOA 的批量 RNA 测序(RNA-seq)进行分析,以确定 NOA 中的枢纽基因模块。对 NOA 的单细胞 RNA 测序(scRNA-seq)进行分析,以探索特定细胞类型中功能失调的信号通路,并使用信号通路基因集进行分析。应用单细胞调控网络推断和聚类(pySCENIC)进行 Python 分析,以推测精原细胞中的潜在转录因子。此外,单细胞转座酶可及染色质测序(scATAC-seq)单细胞分析确定这些转录因子的调控基因。最后,利用空间转录组学数据分析细胞类型和 Wnt 信号的空间分布。

结果

通过批量 RNA-seq 证实,Wnt 信号通路在 NOA 的枢纽基因模块中富集。然后,scRNA-seq 数据显示,NOA 样本中精原细胞的 Wnt 信号活性和功能下调。pySCENIC 算法和 scATAC-seq 数据的联合分析表明,三个转录因子(、和)与 NOA 中 Wnt 信号的活性有关。最终,确定 Wnt 信号的空间表达定位与精原细胞、支持细胞和间质细胞的分布模式一致。

结论

总之,我们发现 NOA 中精原细胞的 Wnt 信号下调和三个转录因子(、和)可能参与了这种功能失调的 Wnt 信号。这些发现为 NOA 提供了新的机制,并为 NOA 患者提供了新的治疗靶点。

https://cdn.ncbi.nlm.nih.gov/pmc/blobs/a06a/10273265/984bfa36b659/fendo-14-1138386-g001.jpg

文献检索

告别复杂PubMed语法,用中文像聊天一样搜索,搜遍4000万医学文献。AI智能推荐,让科研检索更轻松。

立即免费搜索

文件翻译

保留排版,准确专业,支持PDF/Word/PPT等文件格式,支持 12+语言互译。

免费翻译文档

深度研究

AI帮你快速写综述,25分钟生成高质量综述,智能提取关键信息,辅助科研写作。

立即免费体验