Suppr超能文献

通过拉曼微光谱技术探索 DNA 甲基化的表观遗传学与心脏纤维化之间的关系。

Exploring the relationship between epigenetic DNA methylation and cardiac fibrosis through Raman microspectroscopy.

机构信息

Department for Medical Technologies and Regenerative Medicine, Institute of Biomedical Engineering, University of Tübingen, Tübingen, Germany.

Cluster of Excellence iFIT (EXC 2180) "Image-Guided and Functionally Instructed Tumor Therapies", University of Tübingen, Tübingen, Germany.

出版信息

Am J Physiol Cell Physiol. 2023 Jul 1;325(1):C332-C343. doi: 10.1152/ajpcell.00209.2023. Epub 2023 Jun 19.

Abstract

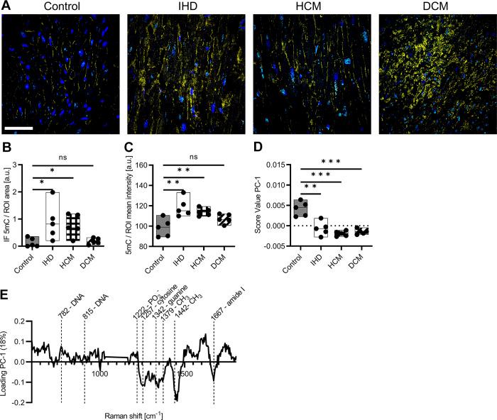
Cardiomyopathies are associated with fibrotic remodeling of the heart, which is characterized by the excessive accumulation of collagen type I (COL I) due to chronic inflammation and suspected epigenetic influences. Despite the severity and high mortality rate of cardiac fibrosis, current treatment options are often inadequate, underscoring the importance of gaining a deeper understanding of the disease's underlying molecular and cellular mechanisms. In this study, the extracellular matrix (ECM) and nuclei in fibrotic areas of different cardiomyopathies were molecularly characterized by Raman microspectroscopy and imaging and compared with the control myocardium. Patient samples were obtained from heart tissue affected by ischemia, hypertrophy, and dilated cardiomyopathy and analyzed for fibrosis through conventional histology and marker-independent Raman microspectroscopy (RMS). Prominent differences between control myocardium and cardiomyopathies were revealed by spectral deconvolution of COL I Raman spectra. Statistically significant differences were identified in the amide I region of spectral subpeak at 1,608 cm, which is a representative endogenous marker for alterations in the structural conformation of COL I fibers. Moreover, epigenetic 5mC DNA modification was identified within cell nuclei by multivariate analysis. A statistically significant increase in signal intensities of spectral features indicative of DNA methylation was detected in cardiomyopathies in accordance with immunofluorescence 5mC staining. Overall, RMS is a versatile technology in the discrimination of cardiomyopathies based on molecular evaluation of COL I and nuclei while providing insights into the pathogenesis of the diseases. Cardiomyopathies are associated with severe fibrotic remodeling of the heart, which is characterized by the excessive accumulation of collagen type I (COL I). In this study, we used marker-independent Raman microspectroscopy (RMS) to gain a deeper understanding of the disease's underlying molecular and cellular mechanisms.

摘要

心肌病与心脏的纤维性重塑有关,其特征是由于慢性炎症和疑似表观遗传影响,I 型胶原(COL I)的过度积累。尽管心脏纤维化的严重程度和高死亡率,但目前的治疗选择往往不足,这突显了深入了解疾病潜在分子和细胞机制的重要性。在这项研究中,通过拉曼微光谱和成像技术对不同心肌病的纤维化区域中的细胞外基质(ECM)和细胞核进行了分子特征分析,并与对照心肌进行了比较。通过常规组织学和无标记拉曼微光谱(RMS)分析,从受缺血、肥大和扩张型心肌病影响的心脏组织中获得患者样本,并对纤维化进行分析。通过对 COL I 拉曼光谱的光谱去卷积,揭示了对照心肌和心肌病之间的显著差异。在光谱子峰的酰胺 I 区域中,在 1,608 cm 处的光谱特征的统计差异显著,这是 COL I 纤维结构构象变化的代表性内源性标志物。此外,通过多元分析鉴定了细胞核内的表观遗传 5mC DNA 修饰。在心肌病中,与免疫荧光 5mC 染色一致,检测到指示 DNA 甲基化的光谱特征的信号强度有统计学意义的增加。总体而言,RMS 是一种基于 COL I 和细胞核的分子评估来区分心肌病的多功能技术,同时为疾病的发病机制提供了深入的了解。心肌病与心脏的严重纤维性重塑有关,其特征是 I 型胶原(COL I)的过度积累。在这项研究中,我们使用无标记拉曼微光谱(RMS)来深入了解疾病的潜在分子和细胞机制。

https://cdn.ncbi.nlm.nih.gov/pmc/blobs/82a3/10393323/7eb25103696f/c-00209-2023r01.jpg

文献检索

告别复杂PubMed语法,用中文像聊天一样搜索,搜遍4000万医学文献。AI智能推荐,让科研检索更轻松。

立即免费搜索

文件翻译

保留排版,准确专业,支持PDF/Word/PPT等文件格式,支持 12+语言互译。

免费翻译文档

深度研究

AI帮你快速写综述,25分钟生成高质量综述,智能提取关键信息,辅助科研写作。

立即免费体验