Suppr超能文献

rCXCL2对轴突再生的促进作用及对损伤视网膜神经节细胞的保护作用

Promotion of axon regeneration and protection on injured retinal ganglion cells by rCXCL2.

作者信息

Zhang Zi-Yuan, Zuo Zhao-Yang, Liang Yang, Zhang Si-Ming, Zhang Chun-Xia, Chi Jing, Fan Bin, Li Guang-Yu

机构信息

Department of Ophthalmology, Second Hospital of Jilin University, Changchun, 130041, China.

出版信息

Inflamm Regen. 2023 Jun 20;43(1):31. doi: 10.1186/s41232-023-00283-5.

Abstract

BACKGROUND

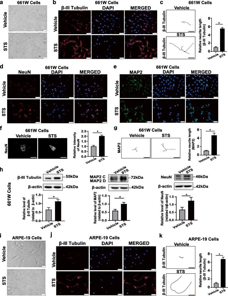
In addition to rescuing injured retinal ganglion cells (RGCs) by stimulating the intrinsic growth ability of damaged RGCs in various retinal/optic neuropathies, increasing evidence has shown that the external microenvironmental factors also play a crucial role in restoring the survival of RGCs by promoting the regrowth of RGC axons, especially inflammatory factors. In this study, we aimed to screen out the underlying inflammatory factor involved in the signaling of staurosporine (STS)-induced axon regeneration and verify its role in the protection of RGCs and the promotion of axon regrowth.

METHODS

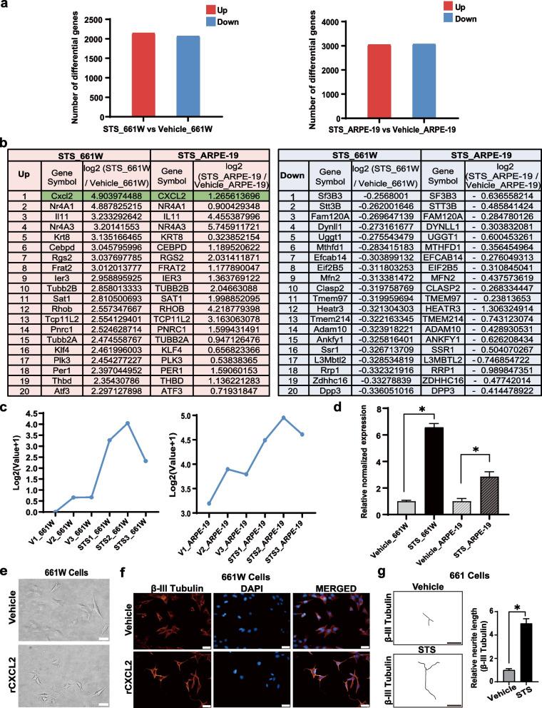
We performed transcriptome RNA sequencing for STS induction models in vitro and analyzed the differentially expressed genes. After targeting the key gene, we verified the role of the candidate factor in RGC protection and promotion of axon regeneration in vivo with two RGC-injured animal models (optic nerve crush, ONC; retinal N-methyl-D-aspartate, NMDA damage) by using cholera toxin subunit B anterograde axon tracing and specific immunostaining of RGCs.

RESULTS

We found that a series of inflammatory genes expressed upregulated in the signaling of STS-induced axon regrowth and we targeted the candidate CXCL2 gene since the level of the chemokine CXCL2 gene elevated significantly among the top upregulated genes. We further demonstrated that intravitreal injection of rCXCL2 robustly promoted axon regeneration and significantly improved RGC survival in ONC-injured mice in vivo. However, different from its role in ONC model, the intravitreal injection of rCXCL2 was able to simply protect RGCs against NMDA-induced excitotoxicity in mouse retina and maintain the long-distance projection of RGC axons, yet failed to promote significant axon regeneration.

CONCLUSIONS

We provide the first in vivo evidence that CXCL2, as an inflammatory factor, is a key regulator in the axon regeneration and neuroprotection of RGCs. Our comparative study may facilitate deciphering the exact molecular mechanisms of RGC axon regeneration and developing high-potency targeted drugs.

摘要

背景

除了通过刺激各种视网膜/视神经病变中受损视网膜神经节细胞(RGCs)的内在生长能力来挽救受损的RGCs外,越来越多的证据表明,外部微环境因素在通过促进RGC轴突再生来恢复RGCs存活方面也起着关键作用,尤其是炎症因子。在本研究中,我们旨在筛选出参与星形孢菌素(STS)诱导轴突再生信号传导的潜在炎症因子,并验证其在保护RGCs和促进轴突再生中的作用。

方法

我们对体外STS诱导模型进行转录组RNA测序,并分析差异表达基因。在确定关键基因后,我们通过霍乱毒素亚基B顺行轴突示踪和RGCs特异性免疫染色,在两种RGC损伤动物模型(视神经挤压伤,ONC;视网膜N-甲基-D-天冬氨酸,NMDA损伤)中验证了候选因子在体内对RGC保护和轴突再生促进的作用。

结果

我们发现一系列炎症基因在STS诱导的轴突再生信号中表达上调,并且我们将候选CXCL2基因作为靶点,因为趋化因子CXCL2基因的水平在上调最明显的基因中显著升高。我们进一步证明,玻璃体内注射重组CXCL2可在体内显著促进ONC损伤小鼠的轴突再生,并显著提高RGCs的存活率。然而,与其在ONC模型中的作用不同,玻璃体内注射重组CXCL2仅能保护小鼠视网膜中的RGCs免受NMDA诱导的兴奋性毒性,并维持RGC轴突的长距离投射,但未能促进显著的轴突再生。

结论

我们提供了首个体内证据,表明CXCL2作为一种炎症因子,是RGCs轴突再生和神经保护的关键调节因子。我们的比较研究可能有助于阐明RGC轴突再生的确切分子机制,并开发高效的靶向药物。

https://cdn.ncbi.nlm.nih.gov/pmc/blobs/056b/10280836/445473cd8da6/41232_2023_283_Fig1_HTML.jpg

文献AI研究员

20分钟写一篇综述,助力文献阅读效率提升50倍。

立即体验

用中文搜PubMed

大模型驱动的PubMed中文搜索引擎

马上搜索

文档翻译

学术文献翻译模型,支持多种主流文档格式。

立即体验