Suppr超能文献

PDHB 作为铜死亡关键调控因子的单细胞和 bulk 综合特征及其与透明细胞肾细胞癌肿瘤微环境浸润的关联。

Integrated single-cell and bulk characterization of cuproptosis key regulator PDHB and association with tumor microenvironment infiltration in clear cell renal cell carcinoma.

机构信息

Department of Urology, The First Affiliated Hospital of Nanjing Medical University, Nanjing, China.

Department of Urology surgery, Shuguang Hospital Affiliated to Shanghai University of Traditional Chinese Medicine, Shanghai, China.

出版信息

Front Immunol. 2023 Jun 7;14:1132661. doi: 10.3389/fimmu.2023.1132661. eCollection 2023.

Abstract

BACKGROUND

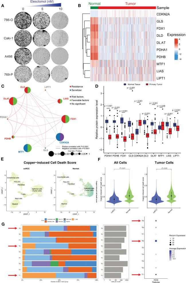
Renal clear cell carcinoma (ccRCC) is one of the most prevalent cancers worldwide. Accumulating evidence revealed that copper-induced cell death played a vital role in various tumors. However, the underlying mechanism of cuproptosis with molecular heterogeneity and tumor microenvironment (TME) in ccRCC remains to be elucidated. The present study aimed to discover the biological function of cuproptosis regulators with the potential to guide clinical therapy.

METHODS

Using Single-cell RNA-seq, bulk transcriptome and other multi-omics datasets, we identify essential cuproptosis-related hub gene PDHB for further study. The dysregulation of PDHB in ccRCC was characterized, together with survival outcomes, pathway enrichment and immune infiltration among tumor microenvironments. The functional significance and clinical association of PDHB was validated with loss of function experiments and surgical removal specimens.

RESULTS

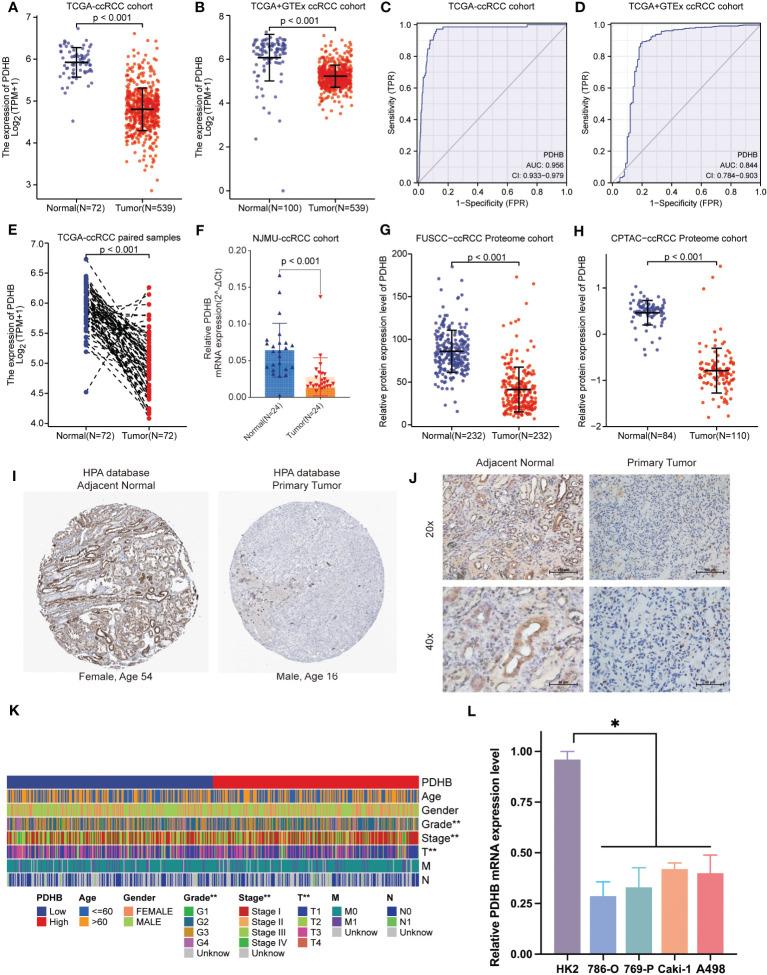
PDHB mRNA and protein expression level was significantly downregulated in ccRCC tissues compared with normal and paired normal tissues. Clinicopathological parameters and tissue microarray (TMA) indicated that PDHB was identified as a prognostic factor for survival outcomes among ccRCC patients. Additionally, low PDHB was negatively correlated with Treg cells, indicating an immunosuppressive microenvironment. Mechanistically, knockdown PDHB appeared to promote the RCC cells proliferation, migration, and invasion potentials. Subsequent studies showed that copper-induced cell death activation could overcome sunitinib resistance in RCC cells.

CONCLUSION

This research illustrated a cuproptosis-related hub gene PDHB which could serve as a potential prognostic marker and provide therapeutic benefits for clinical treatment of ccRCC patients.

摘要

背景

肾透明细胞癌(ccRCC)是全球最常见的癌症之一。越来越多的证据表明,铜诱导的细胞死亡在各种肿瘤中起着至关重要的作用。然而,ccRCC 中分子异质性和肿瘤微环境(TME)与铜死亡相关的潜在机制仍有待阐明。本研究旨在发现具有指导临床治疗潜力的铜死亡调节剂的生物学功能。

方法

使用单细胞 RNA-seq、批量转录组和其他多组学数据集,我们确定了关键的铜死亡相关枢纽基因 PDHB 进行进一步研究。研究了 PDHB 在 ccRCC 中的失调情况,以及与肿瘤微环境中的生存结局、途径富集和免疫浸润有关的情况。通过功能丧失实验和手术切除标本验证了 PDHB 的功能意义和临床相关性。

结果

与正常和配对正常组织相比,ccRCC 组织中的 PDHB mRNA 和蛋白表达水平显著下调。临床病理参数和组织微阵列(TMA)表明,PDHB 是 ccRCC 患者生存结局的预后因素。此外,低 PDHB 与 Treg 细胞呈负相关,表明存在免疫抑制性微环境。机制研究表明,敲低 PDHB 似乎促进了 RCC 细胞的增殖、迁移和侵袭能力。随后的研究表明,铜诱导的细胞死亡激活可以克服 RCC 细胞对舒尼替尼的耐药性。

结论

本研究说明了一个与铜死亡相关的枢纽基因 PDHB,它可以作为一个潜在的预后标志物,并为 ccRCC 患者的临床治疗提供治疗益处。

https://cdn.ncbi.nlm.nih.gov/pmc/blobs/e6af/10282190/0476c54340ab/fimmu-14-1132661-g001.jpg

文献AI研究员

20分钟写一篇综述,助力文献阅读效率提升50倍。

立即体验

用中文搜PubMed

大模型驱动的PubMed中文搜索引擎

马上搜索

文档翻译

学术文献翻译模型,支持多种主流文档格式。

立即体验