Suppr超能文献

靶向巨噬细胞 Syk 可增强高危神经母细胞瘤对免疫检查点阻断和放疗的反应。

Targeting macrophage Syk enhances responses to immune checkpoint blockade and radiotherapy in high-risk neuroblastoma.

机构信息

Division of Pediatric Hematology-Oncology, Moores Cancer Center, University of California, San Diego, San Diego, CA, United States.

Office of Cancer Genomics, University of California San Diego, San Diego, CA, United States.

出版信息

Front Immunol. 2023 Jun 7;14:1148317. doi: 10.3389/fimmu.2023.1148317. eCollection 2023.

Abstract

BACKGROUND

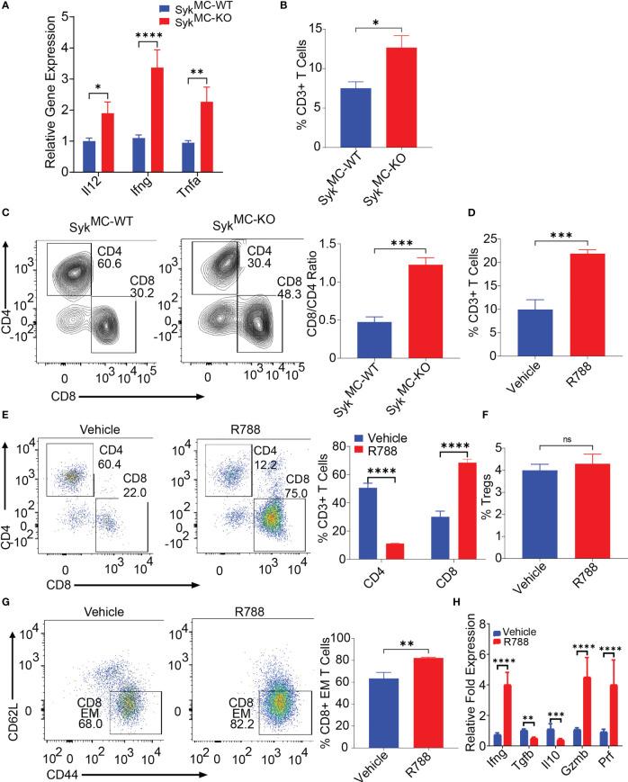
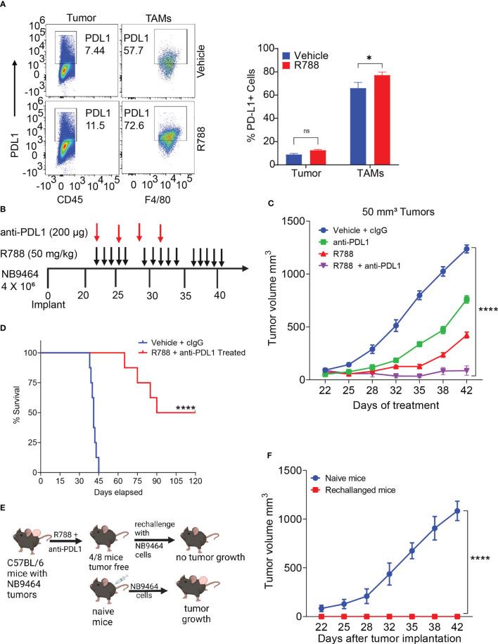
Neuroblastoma (NB) is considered an immunologically cold tumor and is usually less responsive to immune checkpoint blockade (ICB). Tumor-associated macrophages (TAMs) are highly infiltrated in NB tumors and promote immune escape and resistance to ICB. Hence therapeutic strategies targeting immunosuppressive TAMs can improve responses to ICB in NB. We recently discovered that spleen tyrosine kinase (Syk) reprograms TAMs toward an immunostimulatory phenotype and enhances T-cell responses in the lung adenocarcinoma model. Here we investigated if Syk is an immune-oncology target in NB and tested whether a novel immunotherapeutic approach utilizing Syk inhibitor together with radiation and ICB could provide a durable anti-tumor immune response in an MYCN amplified murine model of NB.

METHODS

Myeloid Syk KO mice and syngeneic MYCN-amplified cell lines were used to elucidate the effect of myeloid Syk on the NB tumor microenvironment (TME). In addition, the effect of Syk inhibitor, R788, on anti-tumor immunity alone or in combination with anti-PDL1 mAb and radiation was also determined in murine NB models. The underlying mechanism of action of this novel therapeutic combination was also investigated.

RESULTS

Herein, we report that Syk is a marker of NB-associated macrophages and plays a crucial role in promoting immunosuppression in the NB TME. We found that the blockade of Syk in NB-bearing mice markedly impairs tumor growth. This effect is facilitated by macrophages that become immunogenic in the absence of Syk, skewing the suppressive TME towards immunostimulation and activating anti-tumor immune responses. Moreover, combining FDA-approved Syk inhibitor, R788 (fostamatinib) along with anti-PDL1 mAb provides a synergistic effect leading to complete tumor regression and durable anti-tumor immunity in mice bearing small tumors (50 mm) but not larger tumors (250 mm). However, combining radiation to R788 and anti-PDL1 mAb prolongs the survival of mice bearing large NB9464 tumors.

CONCLUSION

Collectively, our findings demonstrate the central role of macrophage Syk in NB progression and demonstrate that Syk blockade can "reeducate" TAMs towards immunostimulatory phenotype, leading to enhanced T cell responses. These findings further support the clinical evaluation of fostamatinib alone or with radiation and ICB, as a novel therapeutic intervention in neuroblastoma.

摘要

背景

神经母细胞瘤(NB)被认为是一种免疫冷肿瘤,通常对免疫检查点阻断(ICB)的反应较差。肿瘤相关巨噬细胞(TAMs)高度浸润于 NB 肿瘤中,并促进免疫逃逸和对 ICB 的耐药性。因此,靶向免疫抑制性 TAMs 的治疗策略可以提高 NB 对 ICB 的反应。我们最近发现,脾酪氨酸激酶(Syk)将 TAMs 重新编程为免疫刺激表型,并增强了肺腺癌模型中的 T 细胞反应。在这里,我们研究了 Syk 是否是 NB 的免疫肿瘤学靶点,并测试了利用 Syk 抑制剂联合放疗和 ICB 是否可以在 MYCN 扩增的 NB 小鼠模型中提供持久的抗肿瘤免疫反应。

方法

使用髓系 Syk KO 小鼠和同种型 MYCN 扩增细胞系来阐明髓系 Syk 对 NB 肿瘤微环境(TME)的影响。此外,还在 NB 小鼠模型中确定了 Syk 抑制剂 R788 单独或与抗 PD-L1 mAb 和放疗联合使用对抗肿瘤免疫的影响。还研究了这种新型治疗组合的作用机制。

结果

在此,我们报告 Syk 是 NB 相关巨噬细胞的标志物,在促进 NB TME 中的免疫抑制中起着关键作用。我们发现,在携带 NB 的小鼠中阻断 Syk 会明显阻碍肿瘤生长。这种作用是由 Syk 缺失后变得免疫原性的巨噬细胞促进的,使抑制性 TME 向免疫刺激倾斜,并激活抗肿瘤免疫反应。此外,联合使用 FDA 批准的 Syk 抑制剂 R788( fostamatinib)和抗 PD-L1 mAb 可产生协同作用,导致小鼠携带 50mm 小肿瘤时完全消退肿瘤并获得持久的抗肿瘤免疫,但对 250mm 大肿瘤无影响。然而,将放疗与 R788 和抗 PD-L1 mAb 联合使用可延长携带 NB9464 大肿瘤的小鼠的生存期。

结论

总的来说,我们的研究结果表明,巨噬细胞 Syk 在 NB 进展中起着核心作用,并表明 Syk 阻断可以“重新教育”TAMs 使其向免疫刺激表型转变,从而增强 T 细胞反应。这些发现进一步支持了 fostamatinib 单独或联合放疗和 ICB 作为神经母细胞瘤的新型治疗干预措施的临床评估。

https://cdn.ncbi.nlm.nih.gov/pmc/blobs/10be/10283071/cfe0f8c5a7fa/fimmu-14-1148317-g001.jpg

文献AI研究员

20分钟写一篇综述,助力文献阅读效率提升50倍。

立即体验

用中文搜PubMed

大模型驱动的PubMed中文搜索引擎

马上搜索

文档翻译

学术文献翻译模型,支持多种主流文档格式。

立即体验