• 文献检索
  • 文档翻译
  • 深度研究
  • 学术资讯
  • Suppr Zotero 插件Zotero 插件
  • 邀请有礼
  • 套餐&价格
  • 历史记录
应用&插件
Suppr Zotero 插件Zotero 插件浏览器插件Mac 客户端Windows 客户端微信小程序
定价
高级版会员购买积分包购买API积分包
服务
文献检索文档翻译深度研究API 文档MCP 服务
关于我们
关于 Suppr公司介绍联系我们用户协议隐私条款
关注我们

Suppr 超能文献

核心技术专利:CN118964589B侵权必究
粤ICP备2023148730 号-1Suppr @ 2026

文献检索

告别复杂PubMed语法,用中文像聊天一样搜索,搜遍4000万医学文献。AI智能推荐,让科研检索更轻松。

立即免费搜索

文件翻译

保留排版,准确专业,支持PDF/Word/PPT等文件格式,支持 12+语言互译。

免费翻译文档

深度研究

AI帮你快速写综述,25分钟生成高质量综述,智能提取关键信息,辅助科研写作。

立即免费体验

NFIC 调节胰腺腺泡细胞中的核糖体生物学和内质网应激,并抑制 PDAC 的发生。

NFIC regulates ribosomal biology and ER stress in pancreatic acinar cells and restrains PDAC initiation.

机构信息

Epithelial Carcinogenesis Group, Spanish National Cancer Research Centre-CNIO, Madrid, Spain.

CIBERONC, Madrid, Spain.

出版信息

Nat Commun. 2023 Jun 23;14(1):3761. doi: 10.1038/s41467-023-39291-x.

DOI:10.1038/s41467-023-39291-x
PMID:37353485
原文链接:https://pmc.ncbi.nlm.nih.gov/articles/PMC10290102/
Abstract

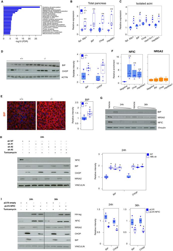
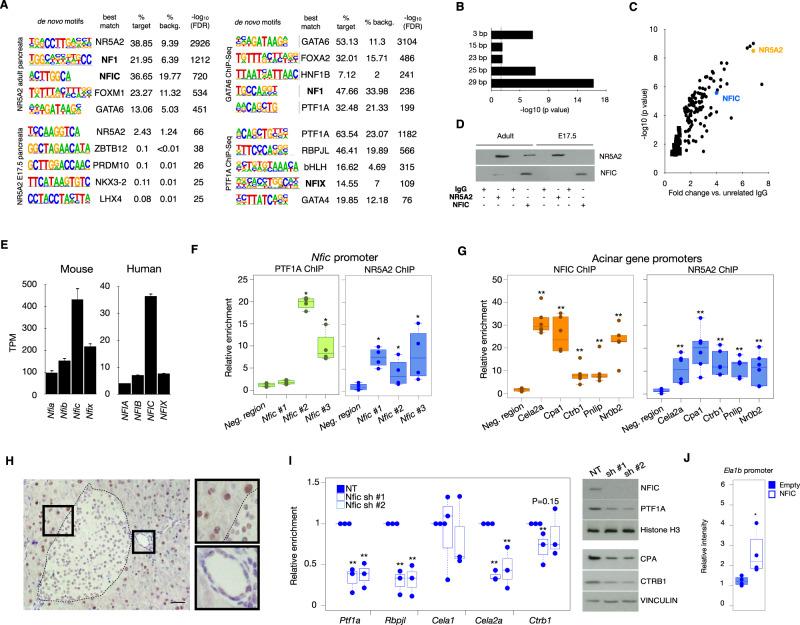
Pancreatic acinar cells rely on PTF1 and other transcription factors to deploy their transcriptional program. We identify NFIC as a NR5A2 interactor and regulator of acinar differentiation. NFIC binding sites are enriched in NR5A2 ChIP-Sequencing peaks. Nfic knockout mice have a smaller, histologically normal, pancreas with reduced acinar gene expression. NFIC binds and regulates the promoters of acinar genes and those involved in RNA/protein metabolism, and Nfic knockout pancreata show defective ribosomal RNA maturation. NFIC dampens the endoplasmic reticulum stress program through binding to gene promoters and is required for resolution of Tunicamycin-mediated stress. NFIC is down-regulated during caerulein pancreatitis and is required for recovery after damage. Normal human pancreata with low levels of NFIC transcripts display reduced expression of genes down-regulated in Nfic knockout mice. NFIC expression is down-regulated in mouse and human pancreatic ductal adenocarcinoma. Consistently, Nfic knockout mice develop a higher number of mutant Kras-driven pre-neoplastic lesions.

摘要

胰腺腺泡细胞依赖 PTF1 和其他转录因子来部署其转录程序。我们确定 NFIC 是 NR5A2 的相互作用因子和腺泡分化的调节剂。NFIC 结合位点在 NR5A2 ChIP-Seq 峰中富集。Nfic 敲除小鼠的胰腺较小,组织学正常,但腺泡基因表达减少。NFIC 结合并调节腺泡基因和涉及 RNA/蛋白质代谢的基因的启动子,Nfic 敲除胰腺显示核糖体 RNA 成熟缺陷。NFIC 通过结合基因启动子来抑制内质网应激程序,并且是解决 Tunicamycin 介导的应激所必需的。NFIC 在鹅膏蕈碱诱导的胰腺炎期间下调,并且在损伤后恢复时是必需的。正常的人类胰腺中 NFIC 转录本水平较低,显示出 Nfic 敲除小鼠中下调的基因表达减少。NFIC 在小鼠和人类胰腺导管腺癌中的表达下调。一致地,Nfic 敲除小鼠发展出更多的突变 Kras 驱动的前瘤病变。

https://cdn.ncbi.nlm.nih.gov/pmc/blobs/2304/10290102/c8bfe6102aec/41467_2023_39291_Fig7_HTML.jpg
https://cdn.ncbi.nlm.nih.gov/pmc/blobs/2304/10290102/9d878216cdef/41467_2023_39291_Fig1_HTML.jpg
https://cdn.ncbi.nlm.nih.gov/pmc/blobs/2304/10290102/1124ee8a3568/41467_2023_39291_Fig2_HTML.jpg
https://cdn.ncbi.nlm.nih.gov/pmc/blobs/2304/10290102/846a8d1bbe9e/41467_2023_39291_Fig3_HTML.jpg
https://cdn.ncbi.nlm.nih.gov/pmc/blobs/2304/10290102/166198c30076/41467_2023_39291_Fig4_HTML.jpg
https://cdn.ncbi.nlm.nih.gov/pmc/blobs/2304/10290102/26a32738b183/41467_2023_39291_Fig5_HTML.jpg
https://cdn.ncbi.nlm.nih.gov/pmc/blobs/2304/10290102/7ab986773633/41467_2023_39291_Fig6_HTML.jpg
https://cdn.ncbi.nlm.nih.gov/pmc/blobs/2304/10290102/c8bfe6102aec/41467_2023_39291_Fig7_HTML.jpg
https://cdn.ncbi.nlm.nih.gov/pmc/blobs/2304/10290102/9d878216cdef/41467_2023_39291_Fig1_HTML.jpg
https://cdn.ncbi.nlm.nih.gov/pmc/blobs/2304/10290102/1124ee8a3568/41467_2023_39291_Fig2_HTML.jpg
https://cdn.ncbi.nlm.nih.gov/pmc/blobs/2304/10290102/846a8d1bbe9e/41467_2023_39291_Fig3_HTML.jpg
https://cdn.ncbi.nlm.nih.gov/pmc/blobs/2304/10290102/166198c30076/41467_2023_39291_Fig4_HTML.jpg
https://cdn.ncbi.nlm.nih.gov/pmc/blobs/2304/10290102/26a32738b183/41467_2023_39291_Fig5_HTML.jpg
https://cdn.ncbi.nlm.nih.gov/pmc/blobs/2304/10290102/7ab986773633/41467_2023_39291_Fig6_HTML.jpg
https://cdn.ncbi.nlm.nih.gov/pmc/blobs/2304/10290102/c8bfe6102aec/41467_2023_39291_Fig7_HTML.jpg

相似文献

1
NFIC regulates ribosomal biology and ER stress in pancreatic acinar cells and restrains PDAC initiation.NFIC 调节胰腺腺泡细胞中的核糖体生物学和内质网应激,并抑制 PDAC 的发生。
Nat Commun. 2023 Jun 23;14(1):3761. doi: 10.1038/s41467-023-39291-x.
2
Oncogenic KRAS Reduces Expression of FGF21 in Acinar Cells to Promote Pancreatic Tumorigenesis in Mice on a High-Fat Diet.致癌性 KRAS 降低高脂肪饮食小鼠胰岛细胞中 FGF21 的表达,从而促进胰腺肿瘤发生。
Gastroenterology. 2019 Nov;157(5):1413-1428.e11. doi: 10.1053/j.gastro.2019.07.030. Epub 2019 Jul 25.
3
GRP78 haploinsufficiency suppresses acinar-to-ductal metaplasia, signaling, and mutant -driven pancreatic tumorigenesis in mice.GRP78 杂合不足抑制小鼠腺泡到导管的化生、信号转导以及突变驱动的胰腺肿瘤发生。
Proc Natl Acad Sci U S A. 2017 May 16;114(20):E4020-E4029. doi: 10.1073/pnas.1616060114. Epub 2017 May 1.
4
miR-802 Suppresses Acinar-to-Ductal Reprogramming During Early Pancreatitis and Pancreatic Carcinogenesis.miR-802 抑制胰腺炎早期和胰腺癌发生过程中的腺泡到导管的重编程。
Gastroenterology. 2022 Jan;162(1):269-284. doi: 10.1053/j.gastro.2021.09.029. Epub 2021 Sep 20.
5
RBPJ Deficiency Sensitizes Pancreatic Acinar Cells to KRAS-Mediated Pancreatic Intraepithelial Neoplasia Initiation.RBPJ 缺失使胰腺腺泡细胞对 KRAS 介导的胰腺上皮内瘤形成起始敏感。
Cell Mol Gastroenterol Hepatol. 2023;16(5):783-807. doi: 10.1016/j.jcmgh.2023.07.013. Epub 2023 Aug 4.
6
Nr5a2 maintains acinar cell differentiation and constrains oncogenic Kras-mediated pancreatic neoplastic initiation.Nr5a2 维持着腺泡细胞的分化,并限制了致癌 Kras 介导的胰腺肿瘤起始。
Gut. 2014 Apr;63(4):656-64. doi: 10.1136/gutjnl-2012-304287. Epub 2013 May 3.
7
Nicotine promotes initiation and progression of KRAS-induced pancreatic cancer via Gata6-dependent dedifferentiation of acinar cells in mice.尼古丁通过 Gata6 依赖性去分化胰腺腺泡细胞促进 KRAS 诱导的胰腺癌的发生和进展。
Gastroenterology. 2014 Nov;147(5):1119-33.e4. doi: 10.1053/j.gastro.2014.08.002. Epub 2014 Aug 12.
8
The acinar regulator Gata6 suppresses KrasG12V-driven pancreatic tumorigenesis in mice.Gata6 作为一种分泌细胞调节因子,可抑制小鼠中 KrasG12V 驱动的胰腺肿瘤发生。
Gut. 2016 Mar;65(3):476-86. doi: 10.1136/gutjnl-2014-308042. Epub 2015 Jan 16.
9
ANGPTL4 accelerates KRAS-Induced acinar to ductal metaplasia and pancreatic carcinogenesis.血管生成素样蛋白4(ANGPTL4)加速KRAS诱导的腺泡细胞向导管上皮化生及胰腺癌发生。
Cancer Lett. 2021 Oct 28;519:185-198. doi: 10.1016/j.canlet.2021.07.036. Epub 2021 Jul 24.
10
NFATc1 Links EGFR Signaling to Induction of Sox9 Transcription and Acinar-Ductal Transdifferentiation in the Pancreas.NFATc1将表皮生长因子受体(EGFR)信号传导与胰腺中Sox9转录的诱导及腺泡-导管转分化联系起来。
Gastroenterology. 2015 May;148(5):1024-1034.e9. doi: 10.1053/j.gastro.2015.01.033. Epub 2015 Jan 23.

引用本文的文献

1
Establishment of a chemokine-based prognostic model and identification of CXCL10+ M1 macrophages as predictors of neoadjuvant therapy efficacy in colorectal cancer.建立基于趋化因子的预后模型,并鉴定 CXCL10+M1 巨噬细胞作为结直肠癌新辅助治疗疗效的预测因子。
Front Immunol. 2024 Aug 7;15:1400722. doi: 10.3389/fimmu.2024.1400722. eCollection 2024.
2
Identification of epithelial-related artificial neural network prognostic models for the prediction of bladder cancer prognosis through comprehensive analysis of single-cell and bulk RNA sequencing.通过对单细胞和批量RNA测序进行综合分析,鉴定用于预测膀胱癌预后的上皮相关人工神经网络预后模型。
Heliyon. 2024 Jul 17;10(15):e34632. doi: 10.1016/j.heliyon.2024.e34632. eCollection 2024 Aug 15.
3

本文引用的文献

1
CXCR4 inhibition in human pancreatic and colorectal cancers induces an integrated immune response.CXCR4 抑制在人类胰腺和结直肠癌细胞中诱导整合免疫反应。
Proc Natl Acad Sci U S A. 2020 Nov 17;117(46):28960-28970. doi: 10.1073/pnas.2013644117. Epub 2020 Oct 30.
2
Epithelial Nr5a2 heterozygosity cooperates with mutant Kras in the development of pancreatic cystic lesions.上皮细胞 Nr5a2 杂合性与突变型 Kras 协同作用促进胰腺囊性病变的发生。
J Pathol. 2021 Feb;253(2):174-185. doi: 10.1002/path.5570. Epub 2020 Nov 24.
3
Circadian Genes as Therapeutic Targets in Pancreatic Cancer.
ZDHHC20-mediated S-palmitoylation of YTHDF3 stabilizes MYC mRNA to promote pancreatic cancer progression.ZDHHC20 介导的 YTHDF3 的 S-棕榈酰化稳定 MYC mRNA 促进胰腺癌进展。
Nat Commun. 2024 May 31;15(1):4642. doi: 10.1038/s41467-024-49105-3.
4
Gene expression signatures of individual ductal carcinoma in situ lesions identify processes and biomarkers associated with progression towards invasive ductal carcinoma.个体导管原位癌病变的基因表达特征可识别与向浸润性导管癌进展相关的过程和生物标志物。
Nat Commun. 2022 Jun 13;13(1):3399. doi: 10.1038/s41467-022-30573-4.
昼夜节律基因作为胰腺癌的治疗靶点
Front Endocrinol (Lausanne). 2020 Sep 11;11:638. doi: 10.3389/fendo.2020.00638. eCollection 2020.
4
NFI-C Is Required for Epiphyseal Chondrocyte Proliferation during Postnatal Cartilage Development.NFI-C 对于出生后软骨发育过程中骺软骨细胞的增殖是必需的。
Mol Cells. 2020 Aug 31;43(8):739-748. doi: 10.14348/molcells.2020.2272.
5
Metabolism of pancreatic cancer: paving the way to better anticancer strategies.胰腺癌的代谢:为更好的抗癌策略铺平道路。
Mol Cancer. 2020 Mar 2;19(1):50. doi: 10.1186/s12943-020-01169-7.
6
Role of endoplasmic reticulum stress and protein misfolding in disorders of the liver and pancreas.内质网应激和蛋白质错误折叠在肝和胰腺疾病中的作用。
Adv Med Sci. 2019 Sep;64(2):315-323. doi: 10.1016/j.advms.2019.03.004. Epub 2019 Apr 9.
7
Metascape provides a biologist-oriented resource for the analysis of systems-level datasets.Metascape 为系统水平数据集的分析提供了面向生物学家的资源。
Nat Commun. 2019 Apr 3;10(1):1523. doi: 10.1038/s41467-019-09234-6.
8
Transcriptional regulation by NR5A2 links differentiation and inflammation in the pancreas.NR5A2 通过转录调控将胰腺的分化与炎症联系起来。
Nature. 2018 Feb 22;554(7693):533-537. doi: 10.1038/nature25751. Epub 2018 Feb 14.
9
Nuclear factor I-C reciprocally regulates adipocyte and osteoblast differentiation control of canonical Wnt signaling.核因子I-C相互调节脂肪细胞和成骨细胞分化 对经典Wnt信号通路的调控
FASEB J. 2017 May;31(5):1939-1952. doi: 10.1096/fj.201600975RR. Epub 2017 Jan 25.
10
RUbioSeq+: A multiplatform application that executes parallelized pipelines to analyse next-generation sequencing data.RUbioSeq+:一个执行并行管道的多平台应用程序,用于分析下一代测序数据。
Comput Methods Programs Biomed. 2017 Jan;138:73-81. doi: 10.1016/j.cmpb.2016.10.008. Epub 2016 Oct 26.