Suppr超能文献

硫酸阿伐替尼是一种新型的多靶点酪氨酸激酶抑制剂,可抑制FGFR1、CSF1R和VEGFR1-3,在肿瘤细胞和肿瘤微环境中对骨肉瘤的增殖和侵袭具有双重抑制作用。

Sulfatinib, a novel multi-targeted tyrosine kinase inhibitor of FGFR1, CSF1R, and VEGFR1-3, suppresses osteosarcoma proliferation and invasion dual role in tumor cells and tumor microenvironment.

作者信息

Liao Song, Li Jianxiong, Gao Song, Han Yuchen, Han Xinli, Wu Yanan, Bi Jingyou, Xu Meng, Bi Wenzhi

机构信息

Medical School of Chinese PLA, Beijing, China.

Senior Department of Orthopedics, The Fourth Medical Center, Chinese PLA General Hospital, Beijing, China.

出版信息

Front Oncol. 2023 Jun 8;13:1158857. doi: 10.3389/fonc.2023.1158857. eCollection 2023.

Abstract

INTRODUCTION

Tumor progression is driven by intrinsic malignant behaviors caused by gene mutation or epigenetic modulation, as well as crosstalk with the components in the tumor microenvironment (TME). Considering the current understanding of the tumor microenvironment, targeting the immunomodulatory stromal cells such as cancer-associated fibroblasts (CAFs) and tumor-associated macrophages (TAMs) could provide a potential therapeutic strategy. Here, we investigated the effect of sulfatinib, a multi-targeted tyrosine kinase inhibitor (TKI) of FGFR1, CSF1R, and VEGFR1-3, on the treatment of osteosarcoma (OS).

METHODS

In vitro, the antitumor effect was tested by clony formation assay and apoptosis assay.The inhibition of tumor migration and invasion was detected by Transwell assay, and the de-polarization of macrophage was detected by flow cytometry.In vivo, subcutaneous and orthotopic tumor models were established to verify antitumor effect, and the underlying mechanism was verified by immunohistochemistry(IHC), immunofluorescence(IF) and flow cytometry.

RESULTS

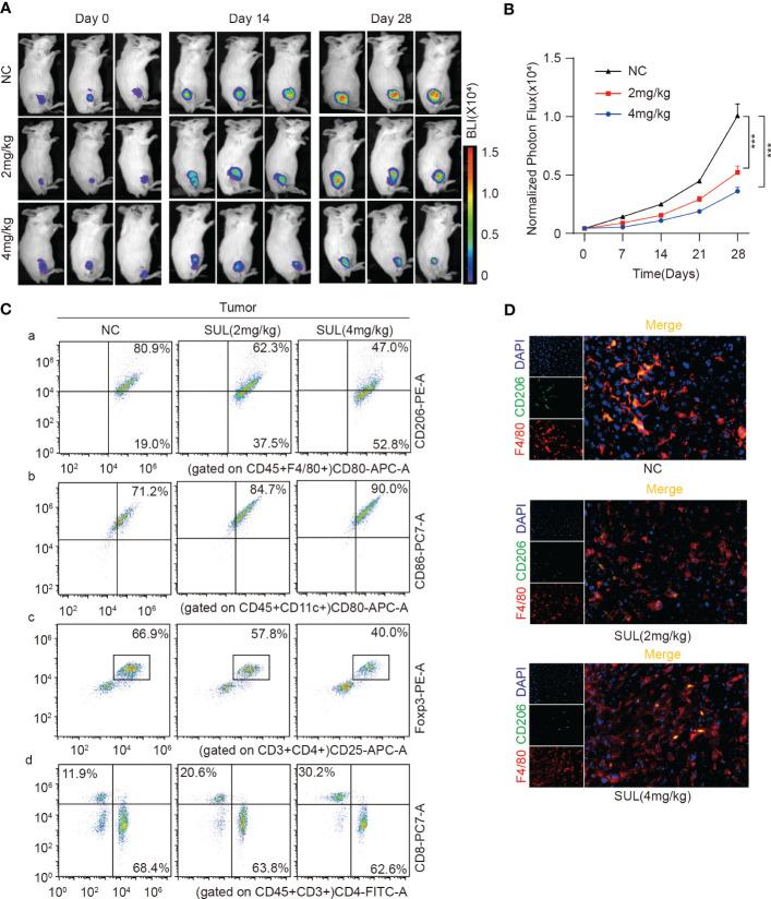
Sulfatinib suppressed OS cell migration and invasion by inhibiting epithelial-mesenchymal transition (EMT) by blocking the secretion of basic fibroblast growth factor (bFGF) in an autocrine manner. In addition, it regulated immune TME via inhibition of the migration of skeletal stem cells (SSCs) to the TME and the differentiation from SSCs to CAFs. Moreover, sulfatinib can suppress OS by modulation of the TME by inhibiting M2 polarization of macrophages. Systemic treatment of sulfatinib can reduce immunosuppression cells M2-TAMs, Tregs, and myeloid-derived suppressor cells (MDSCs) and increase cytotoxic T-cell infiltration in tumors, the lungs, and the spleens.

DISCUSSION

Our preclinical experiments have shown that sulfatinib can inhibit the proliferation, migration, and invasion of OS by playing a dual role on tumor cells and the tumor microenvironment simultaneously and systematically reverse immunosuppression to immune activation status, which could be translated into clinical trials.

摘要

引言

肿瘤进展由基因突变或表观遗传调控引起的内在恶性行为以及与肿瘤微环境(TME)中各成分的相互作用驱动。鉴于目前对肿瘤微环境的认识,靶向免疫调节性基质细胞,如癌症相关成纤维细胞(CAFs)和肿瘤相关巨噬细胞(TAMs),可能提供一种潜在的治疗策略。在此,我们研究了多靶点酪氨酸激酶抑制剂(TKI)索凡替尼对FGFR1、CSF1R和VEGFR1 - 3的作用,用于骨肉瘤(OS)的治疗。

方法

在体外,通过克隆形成试验和凋亡试验检测抗肿瘤作用。通过Transwell试验检测肿瘤迁移和侵袭的抑制情况,通过流式细胞术检测巨噬细胞的去极化。在体内,建立皮下和原位肿瘤模型以验证抗肿瘤作用,并通过免疫组织化学(IHC)、免疫荧光(IF)和流式细胞术验证潜在机制。

结果

索凡替尼通过自分泌方式阻断碱性成纤维细胞生长因子(bFGF)的分泌,抑制上皮 - 间质转化(EMT),从而抑制OS细胞迁移和侵袭。此外,它通过抑制骨骼干细胞(SSCs)向TME的迁移以及SSCs向CAFs的分化来调节免疫TME。此外,索凡替尼可通过抑制巨噬细胞的M2极化来调节TME,从而抑制OS。索凡替尼的全身治疗可减少免疫抑制细胞M2 - TAMs、调节性T细胞(Tregs)和骨髓来源的抑制细胞(MDSCs),并增加肿瘤、肺和脾脏中细胞毒性T细胞的浸润。

讨论

我们的临床前实验表明,索凡替尼可通过同时对肿瘤细胞和肿瘤微环境发挥双重作用,抑制OS的增殖、迁移和侵袭,并系统地将免疫抑制逆转至免疫激活状态,这有望转化为临床试验。

https://cdn.ncbi.nlm.nih.gov/pmc/blobs/c966/10286821/e892fc2e0cdc/fonc-13-1158857-g001.jpg

文献AI研究员

20分钟写一篇综述,助力文献阅读效率提升50倍。

立即体验

用中文搜PubMed

大模型驱动的PubMed中文搜索引擎

马上搜索

文档翻译

学术文献翻译模型,支持多种主流文档格式。

立即体验