Department of Nutrition, Exercise and Sports, Faculty of Science, University of Copenhagen, 2200 Copenhagen N, Denmark.
Department of Biomedical Sciences, Faculty of Medical and Health Sciences, University of Copenhagen, 2200 Copenhagen N, Denmark.
Proc Natl Acad Sci U S A. 2023 Jul 4;120(27):e2211041120. doi: 10.1073/pnas.2211041120. Epub 2023 Jun 26.
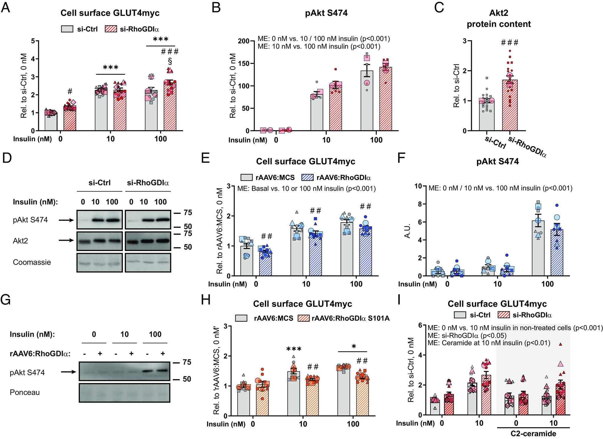
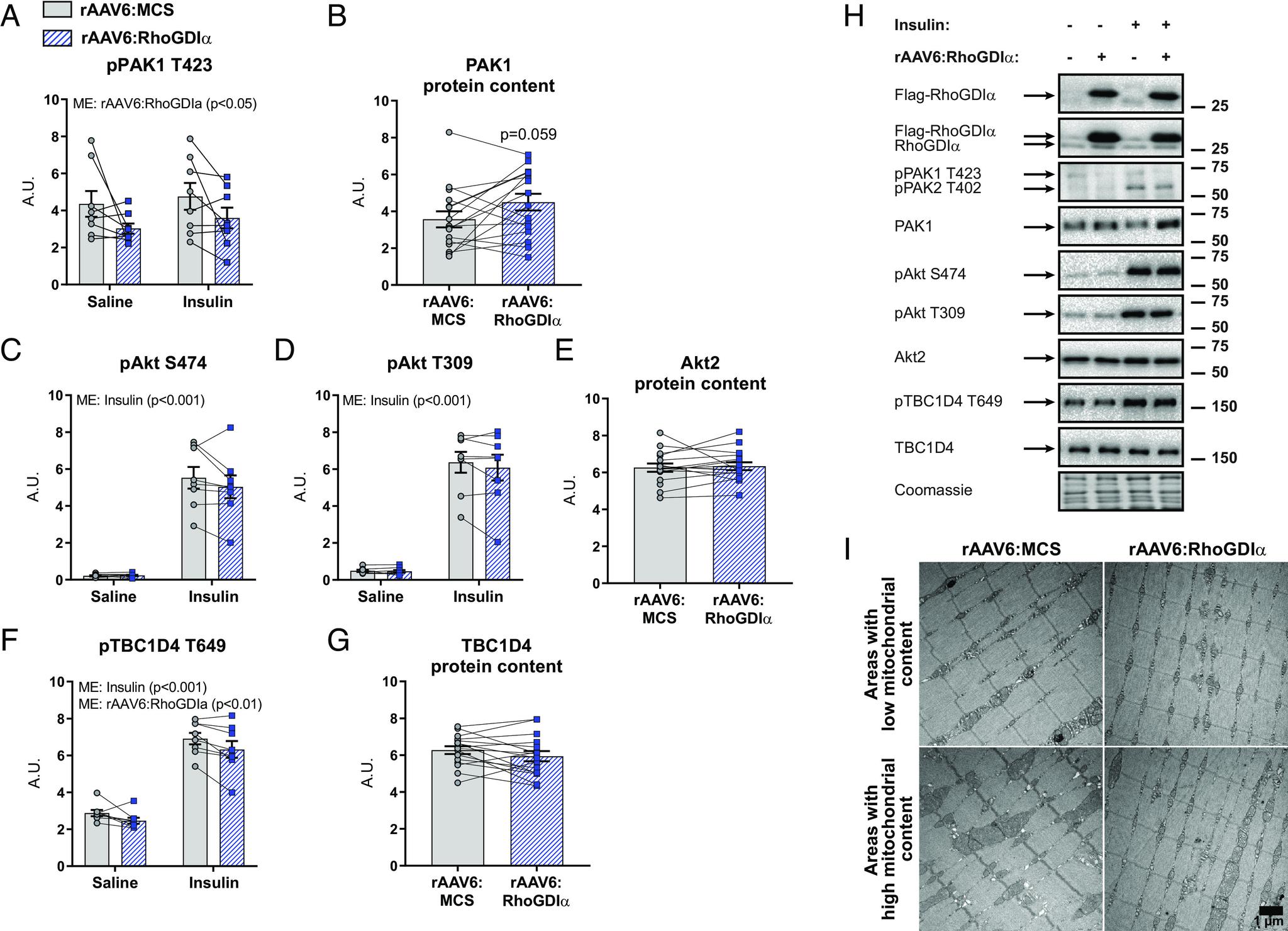
The molecular events governing skeletal muscle glucose uptake have pharmacological potential for managing insulin resistance in conditions such as obesity, diabetes, and cancer. With no current pharmacological treatments to target skeletal muscle insulin sensitivity, there is an unmet need to identify the molecular mechanisms that control insulin sensitivity in skeletal muscle. Here, the Rho guanine dissociation inhibitor α (RhoGDIα) is identified as a point of control in the regulation of insulin sensitivity. In skeletal muscle cells, RhoGDIα interacted with, and thereby inhibited, the Rho GTPase Rac1. In response to insulin, RhoGDIα was phosphorylated at S101 and Rac1 dissociated from RhoGDIα to facilitate skeletal muscle GLUT4 translocation. Accordingly, siRNA-mediated RhoGDIα depletion increased Rac1 activity and elevated GLUT4 translocation. Consistent with RhoGDIα's inhibitory effect, rAAV-mediated RhoGDIα overexpression in mouse muscle decreased insulin-stimulated glucose uptake and was detrimental to whole-body glucose tolerance. Aligning with RhoGDIα's negative role in insulin sensitivity, RhoGDIα protein content was elevated in skeletal muscle from insulin-resistant patients with type 2 diabetes. These data identify RhoGDIα as a clinically relevant controller of skeletal muscle insulin sensitivity and whole-body glucose homeostasis, mechanistically by modulating Rac1 activity.
控制骨骼肌葡萄糖摄取的分子事件在肥胖症、糖尿病和癌症等情况下具有管理胰岛素抵抗的药理学潜力。由于目前没有针对骨骼肌胰岛素敏感性的药理学治疗方法,因此需要确定控制骨骼肌胰岛素敏感性的分子机制。在这里,Rho 鸟嘌呤核苷酸解离抑制剂 α(RhoGDIα)被确定为调节胰岛素敏感性的控制点。在骨骼肌细胞中,RhoGDIα 与 Rho GTPase Rac1 相互作用,并抑制 Rac1。响应胰岛素,RhoGDIα 在 S101 处磷酸化,Rac1 从 RhoGDIα 解离,从而促进骨骼肌 GLUT4 易位。因此,siRNA 介导的 RhoGDIα 耗竭增加 Rac1 活性并升高 GLUT4 易位。与 RhoGDIα 的抑制作用一致,AAV 介导的 RhoGDIα 在小鼠肌肉中的过表达降低了胰岛素刺激的葡萄糖摄取,并且对全身葡萄糖耐量有害。与 RhoGDIα 在胰岛素敏感性中的负作用一致,2 型糖尿病胰岛素抵抗患者的骨骼肌中 RhoGDIα 蛋白含量升高。这些数据表明 RhoGDIα 是骨骼肌胰岛素敏感性和全身葡萄糖稳态的临床相关控制器,通过调节 Rac1 活性来发挥作用。