Raun Steffen H, Henriquez-Olguín Carlos, Frank Emma, Schlabs Farina, Hahn Nanna Just, Knudsen Jonas Roland, Ali Mona S, Andersen Nicoline R, Møller Lisbeth L V, Davey Jonathan, Qian Hongwei, Coelho Ana, Carl Christian S, Voldstedlund Christian T, Kiens Bente, Holmdahl Rikard, Gregorevic Paul, Jensen Thomas E, Deshmukh Atul S, Richter Erik A, Sylow Lykke
The Department of Biomedical Sciences, Faculty of Health and Medical Sciences, University of Copenhagen, Copenhagen, Denmark.
Department of Nutrition, Exercise and Sports, Faculty of Science, University of Copenhagen, Denmark; Exercise Science Laboratory, Faculty of Medicine, Universidad Finis Terrae, 7501015, Santiago, Chile.
Redox Biol. 2025 Aug 28;86:103844. doi: 10.1016/j.redox.2025.103844.
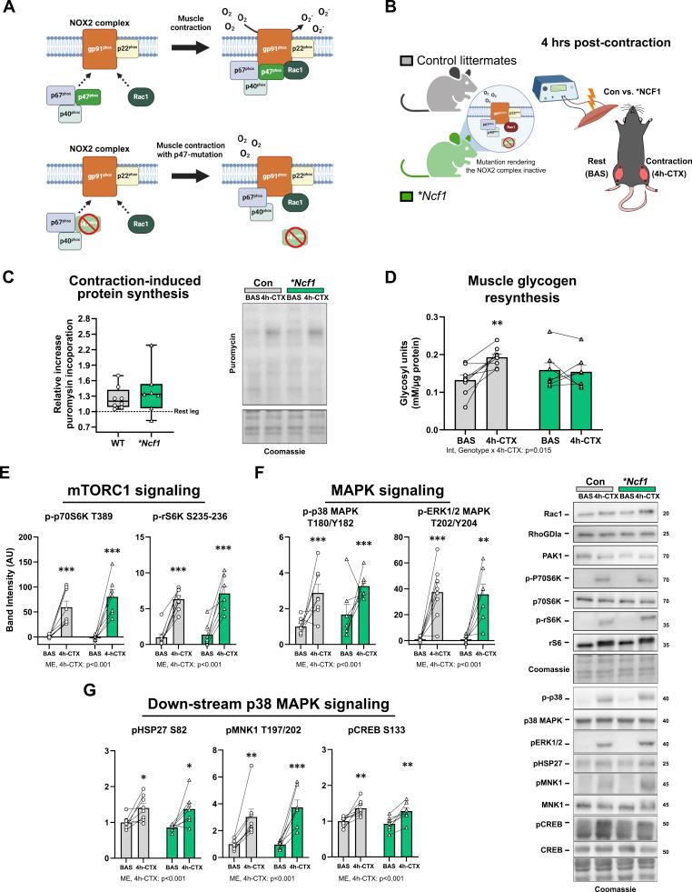
Long-term exercise training elicits tremendous health benefits; however, the molecular understanding is incomplete and identifying therapeutic targets has been challenging. Rho GTPases are among the most regulated groups of proteins after exercise in human skeletal muscle, yet, unexplored candidates for mediating the effects of exercise training. We found that the Rho GTPase Rac1 was activated acutely after multiple exercise modalities in human skeletal muscle. Loss of Rac1 specifically in muscle attenuated contraction-induced muscle protein synthesis, diminished improvements in running capacity, and prevented muscle hypertrophy after exercise training in mice. Additionally, Ncf1∗ mice revealed that Rac1 regulated glycogen resynthesis via a NOX2-dependent mechanism. Molecularly, Rac1 was required for contraction-induced p38MAPK signaling towards HSP27, MNK1, and CREB phosphorylation. In vivo muscle-targeted overexpression of a hyperactive Rac1-mutant elevated reactive oxidant species production during exercise but did not affect muscle mass. Using mass spectrometry-based proteomics, we found that loss or gain of Rac1 muscle protein affected pathways related to cytoskeleton organization, muscle adaptation, and large ribosomal subunits. Thus, skeletal muscle Rac1 mediates both molecular and functional adaptation to exercise training.
长期运动训练能带来巨大的健康益处;然而,在分子层面的理解并不完整,确定治疗靶点也颇具挑战。Rho GTP酶是人类骨骼肌运动后受调控最多的蛋白质类别之一,但作为介导运动训练效果的候选因子尚未得到探索。我们发现,在多种运动方式后,人类骨骼肌中的Rho GTP酶Rac1会被急性激活。特异性敲除肌肉中的Rac1会减弱收缩诱导的肌肉蛋白质合成,降低跑步能力的提升幅度,并阻止小鼠运动训练后的肌肉肥大。此外,Ncf1∗小鼠显示,Rac1通过一种依赖NOX2的机制调节糖原再合成。在分子层面,收缩诱导的p38MAPK信号传导导致HSP27、MNK1和CREB磷酸化需要Rac1。在体内对肌肉进行靶向过表达活性增强的Rac1突变体,会在运动期间提高活性氧的产生,但不影响肌肉质量。通过基于质谱的蛋白质组学,我们发现Rac1在肌肉中的缺失或增加会影响与细胞骨架组织、肌肉适应和大核糖体亚基相关的通路。因此,骨骼肌中的Rac1介导了对运动训练的分子和功能适应。