Suppr超能文献

贝类特异性糖型和甲基化模式及其对诺如病毒-HBGA 相互作用的可能影响。

Species-Specific -Glycomes and Methylation Patterns of Oysters and and Their Possible Consequences for the Norovirus-HBGA Interaction.

机构信息

Univ. Lille, CNRS, UMR 8576-UGSF-Unité de Glycobiologie Structurale et Fonctionnelle, F-59000 Lille, France.

Institute of Biological Chemistry, Academia Sinica, Nangang, Taipei 11529, Taiwan.

出版信息

Mar Drugs. 2023 Jun 2;21(6):342. doi: 10.3390/md21060342.

Abstract

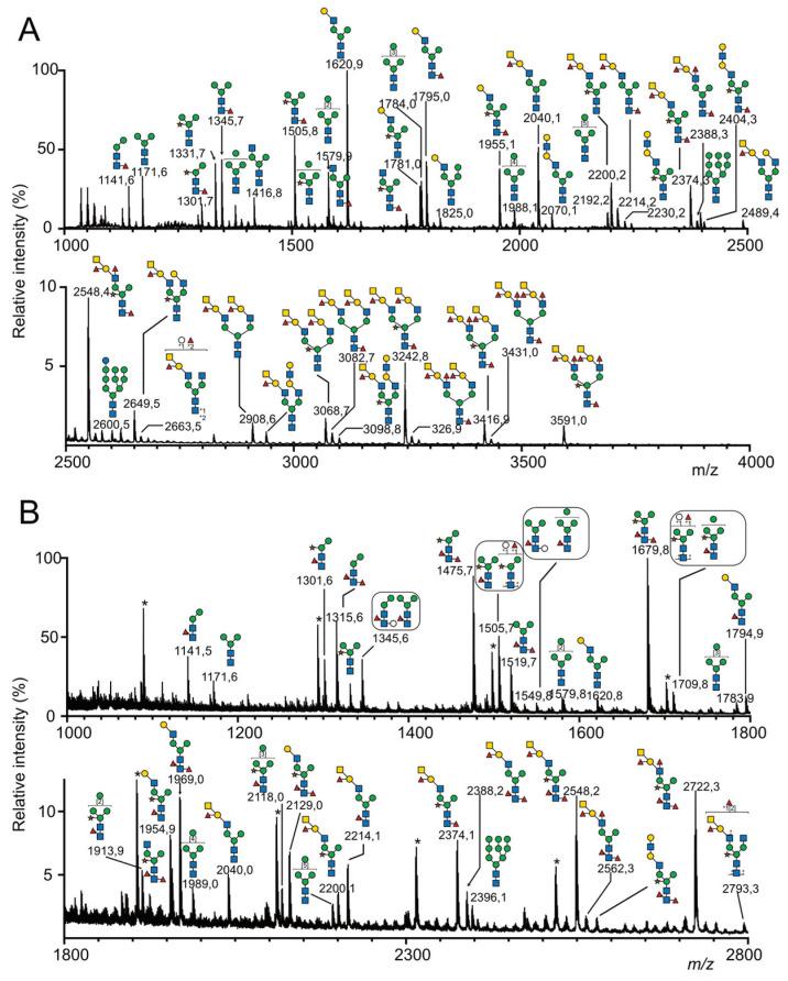
Noroviruses, the major cause of acute viral gastroenteritis, are known to bind to histo-blood group antigens (HBGAs), including ABH groups and Lewis-type epitopes, which decorate the surface of erythrocytes and epithelial cells of their host tissues. The biosynthesis of these antigens is controlled by several glycosyltransferases, the distribution and expression of which varies between tissues and individuals. The use of HBGAs as ligands by viruses is not limited to humans, as many animal species, including oysters, which synthesize similar glycan epitopes that act as a gateway for viruses, become vectors for viral infection in humans. Here, we show that different oyster species synthesize a wide range of -glycans that share histo-blood A-antigens but differ in the expression of other terminal antigens and in their modification by -methyl groups. In particular, we show that the -glycans isolated from and exhibit exquisite methylation patterns in their terminal -acetylgalactosamine and fucose residues in terms of position and number, adding another layer of complexity to the post-translational glycosylation modifications of glycoproteins. Furthermore, modeling of the interactions between norovirus capsid proteins and carbohydrate ligands strongly suggests that methylation has the potential to fine-tune the recognition events of oysters by virus particles.

摘要

诺如病毒是急性病毒性肠胃炎的主要病因,已知其能与组织血型抗原(HBGAs)结合,包括 ABH 组和 Lewis 型表位,这些表位装饰着宿主组织中红细胞和上皮细胞的表面。这些抗原的生物合成受几种糖基转移酶控制,其分布和表达在组织和个体之间存在差异。病毒将 HBGAs 用作配体的现象不仅局限于人类,许多动物物种,包括牡蛎,它们合成了类似的聚糖表位,充当病毒进入的门户,成为人类病毒感染的载体。在这里,我们表明,不同的牡蛎物种合成了广泛的β-聚糖,这些聚糖共享组织血型 A 抗原,但在其他末端抗原的表达和β-甲基化方面存在差异。特别是,我们表明,从 和 中分离出的β-聚糖在其末端乙酰半乳糖胺和岩藻糖残基的位置和数量上表现出精细的甲基化模式,为糖蛋白的翻译后糖基化修饰增加了另一层复杂性。此外,对诺如病毒衣壳蛋白与碳水化合物配体之间相互作用的建模强烈表明,甲基化有可能微调病毒颗粒对牡蛎的识别事件。

https://cdn.ncbi.nlm.nih.gov/pmc/blobs/1714/10301044/fc5f4e38b67a/marinedrugs-21-00342-g001.jpg

文献检索

告别复杂PubMed语法,用中文像聊天一样搜索,搜遍4000万医学文献。AI智能推荐,让科研检索更轻松。

立即免费搜索

文件翻译

保留排版,准确专业,支持PDF/Word/PPT等文件格式,支持 12+语言互译。

免费翻译文档

深度研究

AI帮你快速写综述,25分钟生成高质量综述,智能提取关键信息,辅助科研写作。

立即免费体验