Liu Zhuoling, Wang Sai, Gu Qian
School of Physical Education, Shandong University, Jinan 250100, China.
School of Economics and Management, Hebei University of Science and Technology, Shijiazhuang 051432, China.
Children (Basel). 2023 Jun 19;10(6):1080. doi: 10.3390/children10061080.
Ice sports are an effective means to promote the physical health of adolescents, and the willingness to participate in ice sports is the basis of adolescents' awareness of their participation in ice sports and an important prerequisite for their participation. The aim of this study is to investigate the mechanisms influencing adolescents' willingness to participate in ice sports.
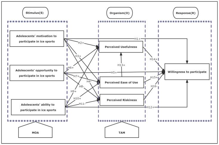
Using the stimulus-organism-response theoretical framework, the motivation-opportunity-ability model, and the technology acceptance model, a theoretical model of the influencing mechanisms of adolescents' participation in ice sports was constructed. A total of 3419 secondary school students were surveyed, and the data were analyzed using structural equation modeling, the mechanisms influencing adolescents' willingness to participate in ice sports and the moderating role of perceived riskiness and perceived ease of use are proposed and tested.
The study found that participation motivation, participation ability, perceived usefulness, and perceived risk all have significant effects on adolescents' willingness to participate in ice sports. The degree of influence in descending order is as follows: ability to participate, perceived usefulness, motivation to participate, and perceived risk. Perceived risk plays a mediating role in the process of motivation to participate and ability to participate influencing willingness to participate. Perceived ease of use plays a mediating role in the process of motivation to participate influencing perceived usefulness.
This study provides a systematic understanding of the mechanisms that influence adolescents' willingness to participate in ice sports. The findings provide valuable insights into the subject of adolescents' ice sport participation and can inform the development of strategies to increase participation in these activities. Future research should deepen the investigation of the patterns of willingness to participate in ice sports behavior among adolescents, which is important for promoting the sustainable development of ice sports, improving the health of adolescents, and advancing the construction of a healthy China, a healthy world, and global health.
冰雪运动是促进青少年身体健康的有效手段,参与冰雪运动的意愿是青少年冰雪运动参与意识的基础,也是其参与的重要前提。本研究旨在探讨影响青少年参与冰雪运动意愿的机制。
运用刺激-机体-反应理论框架、动机-机会-能力模型和技术接受模型,构建青少年参与冰雪运动影响机制的理论模型。共对3419名中学生进行了调查,并采用结构方程模型对数据进行分析,提出并检验了影响青少年参与冰雪运动意愿的机制以及感知风险和感知易用性的调节作用。
研究发现,参与动机、参与能力、感知有用性和感知风险均对青少年参与冰雪运动的意愿有显著影响。影响程度由高到低依次为:参与能力、感知有用性、参与动机、感知风险。感知风险在参与动机和参与能力影响参与意愿的过程中起中介作用。感知易用性在参与动机影响感知有用性的过程中起中介作用。
本研究为影响青少年参与冰雪运动意愿的机制提供了系统的认识。研究结果为青少年参与冰雪运动这一主题提供了有价值的见解,并可为增加这些活动参与度的策略制定提供参考。未来研究应深入调查青少年参与冰雪运动行为的意愿模式,这对于促进冰雪运动的可持续发展、改善青少年健康以及推进健康中国、健康世界和全球健康建设具有重要意义。