Suppr超能文献

通过反向疫苗学鉴定出的三种毒力因子可能代表理想的疫苗抗原。

Identification by Reverse Vaccinology of Three Virulence Factors in That May Represent Ideal Vaccine Antigens.

作者信息

Irudal Samuele, Scoffone Viola Camilla, Trespidi Gabriele, Barbieri Giulia, D'Amato Maura, Viglio Simona, Pizza Mariagrazia, Scarselli Maria, Riccardi Giovanna, Buroni Silvia

机构信息

Department of Biology and Biotechnology "Lazzaro Spallanzani", University of Pavia, 27100 Pavia, Italy.

Department of Molecular Medicine, University of Pavia, 27100 Pavia, Italy.

出版信息

Vaccines (Basel). 2023 May 30;11(6):1039. doi: 10.3390/vaccines11061039.

Abstract

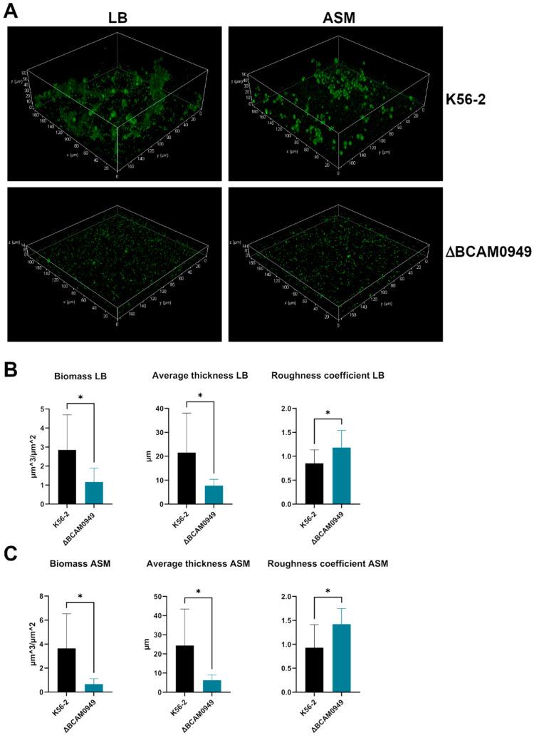
The complex comprises environmental and clinical Gram-negative bacteria that infect particularly debilitated people, such as those with cystic fibrosis. Their high level of antibiotic resistance makes empirical treatments often ineffective, increasing the risk of worst outcomes and the diffusion of multi-drug resistance. However, the discovery of new antibiotics is not trivial, so an alternative can be the use of vaccination. Here, the reverse vaccinology approach has been used to identify antigen candidates, obtaining a short-list of 24 proteins. The localization and different aspects of virulence were investigated for three of them-BCAL1524, BCAM0949, and BCAS0335. The three antigens were localized in the outer membrane vesicles confirming that they are surface exposed. We showed that BCAL1524, a collagen-like protein, promotes bacteria auto-aggregation and plays an important role in virulence, in the model. BCAM0949, an extracellular lipase, mediates piperacillin resistance, biofilm formation in Luria Bertani and artificial sputum medium, rhamnolipid production, and swimming motility; its predicted lipolytic activity was also experimentally confirmed. BCAS0335, a trimeric adhesin, promotes minocycline resistance, biofilm organization in LB, and virulence in . Their important role in virulence necessitates further investigations to shed light on the usefulness of these proteins as antigen candidates.

摘要

该菌属包括环境和临床革兰氏阴性菌,这些细菌特别容易感染身体虚弱的人,如囊性纤维化患者。它们的高耐药性使得经验性治疗往往无效,增加了出现最坏结果和多重耐药性传播的风险。然而,发现新抗生素并非易事,因此一种替代方法是使用疫苗接种。在这里,反向疫苗学方法已被用于识别候选抗原,获得了一份包含24种蛋白质的候选清单。对其中三种蛋白——BCAL1524、BCAM0949和BCAS0335的定位和毒力的不同方面进行了研究。这三种抗原定位于外膜囊泡,证实它们暴露于表面。我们发现,一种胶原蛋白样蛋白BCAL1524在模型中促进细菌自聚集并在毒力中起重要作用。一种细胞外脂肪酶BCAM0949介导哌拉西林耐药性、在Luria Bertani培养基和人工痰液培养基中形成生物膜、鼠李糖脂的产生以及游动性;其预测的脂解活性也得到了实验证实。一种三聚体粘附素BCAS0335促进米诺环素耐药性、在LB培养基中形成生物膜以及在毒力方面发挥作用。它们在毒力中的重要作用需要进一步研究,以阐明这些蛋白质作为候选抗原的有用性。

https://cdn.ncbi.nlm.nih.gov/pmc/blobs/2844/10303873/7f8c000878ca/vaccines-11-01039-g001.jpg

文献检索

告别复杂PubMed语法,用中文像聊天一样搜索,搜遍4000万医学文献。AI智能推荐,让科研检索更轻松。

立即免费搜索

文件翻译

保留排版,准确专业,支持PDF/Word/PPT等文件格式,支持 12+语言互译。

免费翻译文档

深度研究

AI帮你快速写综述,25分钟生成高质量综述,智能提取关键信息,辅助科研写作。

立即免费体验