• 文献检索
  • 文档翻译
  • 深度研究
  • 学术资讯
  • Suppr Zotero 插件Zotero 插件
  • 邀请有礼
  • 套餐&价格
  • 历史记录
应用&插件
Suppr Zotero 插件Zotero 插件浏览器插件Mac 客户端Windows 客户端微信小程序
定价
高级版会员购买积分包购买API积分包
服务
文献检索文档翻译深度研究API 文档MCP 服务
关于我们
关于 Suppr公司介绍联系我们用户协议隐私条款
关注我们

Suppr 超能文献

核心技术专利:CN118964589B侵权必究
粤ICP备2023148730 号-1Suppr @ 2026

文献检索

告别复杂PubMed语法,用中文像聊天一样搜索,搜遍4000万医学文献。AI智能推荐,让科研检索更轻松。

立即免费搜索

文件翻译

保留排版,准确专业,支持PDF/Word/PPT等文件格式,支持 12+语言互译。

免费翻译文档

深度研究

AI帮你快速写综述,25分钟生成高质量综述,智能提取关键信息,辅助科研写作。

立即免费体验

用于预测胃癌生存及免疫治疗疗效的六基因特征识别

Identification of a six-gene signature to predict survival and immunotherapy effectiveness of gastric cancer.

作者信息

Wang Qi, Zhang Biyuan, Wang Haiji, Hu Mingming, Feng Hui, Gao Wen, Lu Haijun, Tan Ye, Dong Yinying, Xu Mingjin, Guo Tianhui, Ji Xiaomeng

机构信息

Department of Radiation Oncology, The Affiliated Hospital of Qingdao University, Qingdao, Shandong, China.

出版信息

Front Oncol. 2023 Jun 19;13:1210994. doi: 10.3389/fonc.2023.1210994. eCollection 2023.

DOI:10.3389/fonc.2023.1210994
PMID:37404760
原文链接:https://pmc.ncbi.nlm.nih.gov/articles/PMC10316024/
Abstract

BACKGROUND

Gastric cancer (GC) ranks as the fifth most prevalent malignancy and the second leading cause of oncologic mortality globally. Despite staging guidelines and standard treatment protocols, significant heterogeneity exists in patient survival and response to therapy for GC. Thus, an increasing number of research have examined prognostic models recently for screening high-risk GC patients.

METHODS

We studied DEGs between GC tissues and adjacent non-tumor tissues in GEO and TCGA datasets. Then the candidate DEGs were further screened in TCGA cohort through univariate Cox regression analyses. Following this, LASSO regression was utilized to generate prognostic model of DEGs. We used the ROC curve, Kaplan-Meier curve, and risk score plot to evaluate the signature's performance and prognostic power. ESTIMATE, xCell, and TIDE algorithm were used to explore the relationship between the risk score and immune landscape relationship. As a final step, nomogram was developed in this study, utilizing both clinical characteristics and a prognostic model.

RESULTS

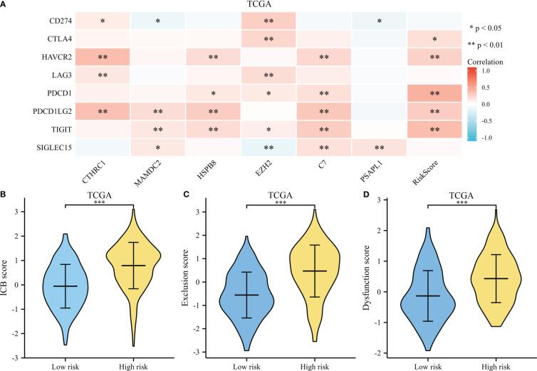
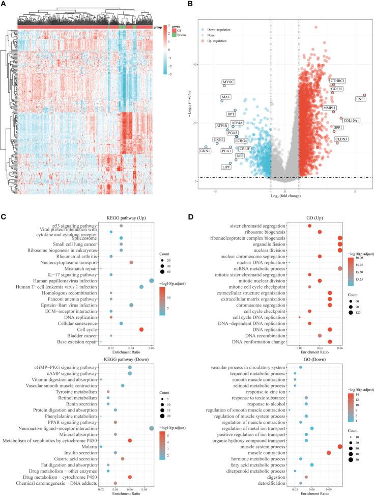
There were 3211 DEGs in TCGA, 2371 DEGs in GSE54129, 627 DEGs in GSE66229, and 329 DEGs in GSE64951 selected as candidate genes and intersected with to obtain DEGs. In total, the 208 DEGs were further screened in TCGA cohort through univariate Cox regression analyses. Following this, LASSO regression was utilized to generate prognostic model of 6 DEGs. External validation showed favorable predictive efficacy. We studied interaction between risk models, immunoscores, and immune cell infiltrate based on six-gene signature. The high-risk group exhibited significantly elevated ESTIMATE score, immunescore, and stromal score relative to low-risk group. The proportions of CD4 memory T cells, CD8 naive T cells, common lymphoid progenitor, plasmacytoid dentritic cell, gamma delta T cell, and B cell plasma were significantly enriched in low-risk group. According to TIDE, the TIDE scores, exclusion scores and dysfunction scores for low-risk group were lower than those for high-risk group. As a final step, nomogram was developed in this study, utilizing both clinical characteristics and a prognostic model.

CONCLUSION

In conclusion, we discovered a 6 gene signature to forecast GC patients' OS. This risk signature proves to be a valuable clinical predictive tool for guiding clinical practice.

摘要

背景

胃癌(GC)是全球第五大常见恶性肿瘤,也是肿瘤学死亡的第二大主要原因。尽管有分期指南和标准治疗方案,但GC患者的生存情况和对治疗的反应仍存在显著异质性。因此,最近越来越多的研究对预后模型进行了研究,以筛选高危GC患者。

方法

我们研究了GEO和TCGA数据集中GC组织与相邻非肿瘤组织之间的差异表达基因(DEGs)。然后,通过单变量Cox回归分析在TCGA队列中进一步筛选候选DEGs。在此之后,利用LASSO回归生成DEGs的预后模型。我们使用ROC曲线、Kaplan-Meier曲线和风险评分图来评估该特征的性能和预后能力。使用ESTIMATE、xCell和TIDE算法来探索风险评分与免疫景观之间的关系。作为最后一步,本研究开发了列线图,同时利用临床特征和预后模型。

结果

在TCGA中有3211个DEGs,在GSE54129中有2371个DEGs,在GSE66229中有627个DEGs,在GSE64951中有329个DEGs被选为候选基因并进行交集以获得DEGs。总共,通过单变量Cox回归分析在TCGA队列中进一步筛选出208个DEGs。在此之后,利用LASSO回归生成6个DEGs的预后模型。外部验证显示出良好的预测效果。我们基于六基因特征研究了风险模型、免疫评分和免疫细胞浸润之间的相互作用。与低风险组相比,高风险组的ESTIMATE评分、免疫评分和基质评分显著升高。低风险组中CD4记忆T细胞、CD8幼稚T细胞、常见淋巴祖细胞、浆细胞样树突状细胞、γδT细胞和B细胞浆的比例显著富集。根据TIDE,低风险组的TIDE评分、排除评分和功能障碍评分低于高风险组。作为最后一步,本研究开发了列线图,同时利用临床特征和预后模型。

结论

总之,我们发现了一个6基因特征来预测GC患者的总生存期。这种风险特征被证明是指导临床实践的有价值的临床预测工具。

https://cdn.ncbi.nlm.nih.gov/pmc/blobs/0803/10316024/0a1686c4aba6/fonc-13-1210994-g012.jpg
https://cdn.ncbi.nlm.nih.gov/pmc/blobs/0803/10316024/c029aedcf1ec/fonc-13-1210994-g001.jpg
https://cdn.ncbi.nlm.nih.gov/pmc/blobs/0803/10316024/30ed2109a4c7/fonc-13-1210994-g002.jpg
https://cdn.ncbi.nlm.nih.gov/pmc/blobs/0803/10316024/018978ca0081/fonc-13-1210994-g003.jpg
https://cdn.ncbi.nlm.nih.gov/pmc/blobs/0803/10316024/7f20735a35cd/fonc-13-1210994-g004.jpg
https://cdn.ncbi.nlm.nih.gov/pmc/blobs/0803/10316024/0a6ba5a94f7b/fonc-13-1210994-g005.jpg
https://cdn.ncbi.nlm.nih.gov/pmc/blobs/0803/10316024/342a85d98c92/fonc-13-1210994-g006.jpg
https://cdn.ncbi.nlm.nih.gov/pmc/blobs/0803/10316024/3dfe5ead7f08/fonc-13-1210994-g007.jpg
https://cdn.ncbi.nlm.nih.gov/pmc/blobs/0803/10316024/8b2361d57de8/fonc-13-1210994-g008.jpg
https://cdn.ncbi.nlm.nih.gov/pmc/blobs/0803/10316024/31e2f20eb3a6/fonc-13-1210994-g009.jpg
https://cdn.ncbi.nlm.nih.gov/pmc/blobs/0803/10316024/fbe473df3113/fonc-13-1210994-g010.jpg
https://cdn.ncbi.nlm.nih.gov/pmc/blobs/0803/10316024/572575227bf0/fonc-13-1210994-g011.jpg
https://cdn.ncbi.nlm.nih.gov/pmc/blobs/0803/10316024/0a1686c4aba6/fonc-13-1210994-g012.jpg
https://cdn.ncbi.nlm.nih.gov/pmc/blobs/0803/10316024/c029aedcf1ec/fonc-13-1210994-g001.jpg
https://cdn.ncbi.nlm.nih.gov/pmc/blobs/0803/10316024/30ed2109a4c7/fonc-13-1210994-g002.jpg
https://cdn.ncbi.nlm.nih.gov/pmc/blobs/0803/10316024/018978ca0081/fonc-13-1210994-g003.jpg
https://cdn.ncbi.nlm.nih.gov/pmc/blobs/0803/10316024/7f20735a35cd/fonc-13-1210994-g004.jpg
https://cdn.ncbi.nlm.nih.gov/pmc/blobs/0803/10316024/0a6ba5a94f7b/fonc-13-1210994-g005.jpg
https://cdn.ncbi.nlm.nih.gov/pmc/blobs/0803/10316024/342a85d98c92/fonc-13-1210994-g006.jpg
https://cdn.ncbi.nlm.nih.gov/pmc/blobs/0803/10316024/3dfe5ead7f08/fonc-13-1210994-g007.jpg
https://cdn.ncbi.nlm.nih.gov/pmc/blobs/0803/10316024/8b2361d57de8/fonc-13-1210994-g008.jpg
https://cdn.ncbi.nlm.nih.gov/pmc/blobs/0803/10316024/31e2f20eb3a6/fonc-13-1210994-g009.jpg
https://cdn.ncbi.nlm.nih.gov/pmc/blobs/0803/10316024/fbe473df3113/fonc-13-1210994-g010.jpg
https://cdn.ncbi.nlm.nih.gov/pmc/blobs/0803/10316024/572575227bf0/fonc-13-1210994-g011.jpg
https://cdn.ncbi.nlm.nih.gov/pmc/blobs/0803/10316024/0a1686c4aba6/fonc-13-1210994-g012.jpg

相似文献

1
Identification of a six-gene signature to predict survival and immunotherapy effectiveness of gastric cancer.用于预测胃癌生存及免疫治疗疗效的六基因特征识别
Front Oncol. 2023 Jun 19;13:1210994. doi: 10.3389/fonc.2023.1210994. eCollection 2023.
2
A nomogram model based on the number of examined lymph nodes-related signature to predict prognosis and guide clinical therapy in gastric cancer.基于检查淋巴结数量相关特征的列线图模型预测胃癌的预后并指导临床治疗。
Front Immunol. 2022 Nov 2;13:947802. doi: 10.3389/fimmu.2022.947802. eCollection 2022.
3
Identification of cuproptosis-related subtypes, construction of a prognosis model, and tumor microenvironment landscape in gastric cancer.鉴定胃癌中与铜死亡相关的亚型,构建预后模型和肿瘤微环境景观。
Front Immunol. 2022 Nov 21;13:1056932. doi: 10.3389/fimmu.2022.1056932. eCollection 2022.
4
Identification and Validation of a Four-Gene Ferroptosis Signature for Predicting Overall Survival of Lung Squamous Cell Carcinoma.用于预测肺鳞状细胞癌总生存期的四基因铁死亡特征的鉴定与验证
Front Oncol. 2022 Jul 7;12:933925. doi: 10.3389/fonc.2022.933925. eCollection 2022.
5
Comprehensive analysis of immune-related gene signature based on ssGSEA algorithms in the prognosis and immune landscape of hepatocellular carcinoma.基于单样本基因集富集分析(ssGSEA)算法的免疫相关基因特征在肝细胞癌预后及免疫格局中的综合分析
Front Genet. 2022 Dec 9;13:1064432. doi: 10.3389/fgene.2022.1064432. eCollection 2022.
6
Tumor immune microenvironment-based clusters in predicting prognosis and guiding immunotherapy in breast cancer.基于肿瘤免疫微环境的聚类预测乳腺癌预后和指导免疫治疗。
J Biosci. 2024;49.
7
A novel signature incorporating lipid metabolism- and immune-related genes to predict the prognosis and immune landscape in hepatocellular carcinoma.一种包含脂质代谢和免疫相关基因的新型特征,用于预测肝细胞癌的预后和免疫格局。
Front Oncol. 2023 Jun 6;13:1182434. doi: 10.3389/fonc.2023.1182434. eCollection 2023.
8
Identification of prognostic immune-related gene signature associated with tumor microenvironment of colorectal cancer.鉴定与结直肠癌肿瘤微环境相关的预后免疫相关基因特征。
BMC Cancer. 2021 Aug 8;21(1):905. doi: 10.1186/s12885-021-08629-3.
9
Identification of Hypoxia-Related Subtypes, Establishment of Prognostic Models, and Characteristics of Tumor Microenvironment Infiltration in Colon Cancer.结肠癌中缺氧相关亚型的鉴定、预后模型的建立及肿瘤微环境浸润特征
Front Genet. 2022 Jun 17;13:919389. doi: 10.3389/fgene.2022.919389. eCollection 2022.
10
Construction of a novel mRNA-signature prediction model for prognosis of bladder cancer based on a statistical analysis.基于统计分析构建新型膀胱癌 mRNA 特征预测预后模型。
BMC Cancer. 2021 Jul 27;21(1):858. doi: 10.1186/s12885-021-08611-z.

本文引用的文献

1
Identification of the diagnostic genes and immune cell infiltration characteristics of gastric cancer using bioinformatics analysis and machine learning.利用生物信息学分析和机器学习鉴定胃癌的诊断基因及免疫细胞浸润特征
Front Genet. 2023 Jan 4;13:1067524. doi: 10.3389/fgene.2022.1067524. eCollection 2022.
2
CTHRC1 Is Associated With Immune Escape and Poor Prognosis in Gastric Cancer.CTHRC1 与胃癌的免疫逃逸和不良预后相关。
Anticancer Res. 2023 Jan;43(1):115-126. doi: 10.21873/anticanres.16140.
3
Differential methylation patterns in lean and obese non-alcoholic steatohepatitis-associated hepatocellular carcinoma.
非酒精性脂肪性肝炎相关肝细胞癌中瘦素和肥胖相关的差异甲基化模式。
BMC Cancer. 2022 Dec 6;22(1):1276. doi: 10.1186/s12885-022-10389-7.
4
H19 may regulate the immune cell infiltration in carcinogenesis of gastric cancer through miR-378a-5p/SERPINH1 signaling.H19 可能通过 miR-378a-5p/SERPINH1 信号通路调节胃癌发生过程中的免疫细胞浸润。
World J Surg Oncol. 2022 Sep 14;20(1):295. doi: 10.1186/s12957-022-02760-6.
5
A Multi-Omics Study on the Effect of Helicobacter Pylori-Related Genes in the Tumor Immunity on Stomach Adenocarcinoma.基于肿瘤免疫中与幽门螺杆菌相关基因对胃腺癌影响的多组学研究
Front Cell Infect Microbiol. 2022 May 10;12:880636. doi: 10.3389/fcimb.2022.880636. eCollection 2022.
6
HSPB8 is a Potential Prognostic Biomarker that Correlates With Immune Cell Infiltration in Bladder Cancer.HSPB8是一种潜在的预后生物标志物,与膀胱癌中的免疫细胞浸润相关。
Front Genet. 2022 Mar 7;13:804858. doi: 10.3389/fgene.2022.804858. eCollection 2022.
7
Identification and Validation a Necroptosis‑related Prognostic Signature and Associated Regulatory Axis in Stomach Adenocarcinoma.胃腺癌中坏死性凋亡相关预后标志物及相关调控轴的鉴定与验证
Onco Targets Ther. 2021 Dec 2;14:5373-5383. doi: 10.2147/OTT.S342613. eCollection 2021.
8
Current treatment and recent progress in gastric cancer.胃癌的当前治疗方法和最新进展。
CA Cancer J Clin. 2021 May;71(3):264-279. doi: 10.3322/caac.21657. Epub 2021 Feb 16.
9
A randomized phase III trial comparing adjuvant single-agent S1, S-1 with oxaliplatin, and postoperative chemoradiation with S-1 and oxaliplatin in patients with node-positive gastric cancer after D2 resection: the ARTIST 2 trial.一项比较辅助性单药 S1、S-1 联合奥沙利铂与术后 S-1 和奥沙利铂放化疗在接受 D2 根治术后淋巴结阳性胃癌患者中的随机 III 期临床试验:ARTIST2 试验。
Ann Oncol. 2021 Mar;32(3):368-374. doi: 10.1016/j.annonc.2020.11.017. Epub 2020 Dec 3.
10
Complement C7 (C7), a Potential Tumor Suppressor, Is an Immune-Related Prognostic Biomarker in Prostate Cancer (PC).补体C7(C7)是一种潜在的肿瘤抑制因子,是前列腺癌(PC)中与免疫相关的预后生物标志物。
Front Oncol. 2020 Aug 25;10:1532. doi: 10.3389/fonc.2020.01532. eCollection 2020.