Suppr超能文献

DSC2 通过抑制 γ-连环蛋白的核转位和 PTEN/PI3K/AKT 信号通路抑制胃癌的生长。

DSC2 suppresses the growth of gastric cancer through the inhibition of nuclear translocation of γ-catenin and PTEN/PI3K/AKT signaling pathway.

机构信息

Department of Pharmacy, The Second Hospital of Shandong University, Jinan 250033, China.

Department of Critical Care Medicine, The Second Hospital of Shandong University, Jinan 250033, China.

出版信息

Aging (Albany NY). 2023 Jul 8;15(13):6380-6399. doi: 10.18632/aging.204858.

Abstract

BACKGROUND

Globally, gastric cancer (GC) is still a major leading cause of cancer-associated deaths. Downregulated desmocollin2 (DSC2) is considered to be closely related to tumor progression. However, the underlying mechanisms of DSC2 in GC progression require further exploration.

METHOD

We initially constructed different GC cells based on DSC2 contents, established the mouse tumor xenografts, and subsequently performed clonal formation, MTT, Caspase-3 activity, and sperm DNA fragmentation assays to detect the functions of DSC2 in GC growth. Subsequently, we performed western blot, Co-IP, and immunofluorescence assays to investigate the underlying mechanisms through pretreatment with PI3K inhibitor, LY294002, and its activator, recombinant human insulin-like growth factor I (IGF1).

RESULT

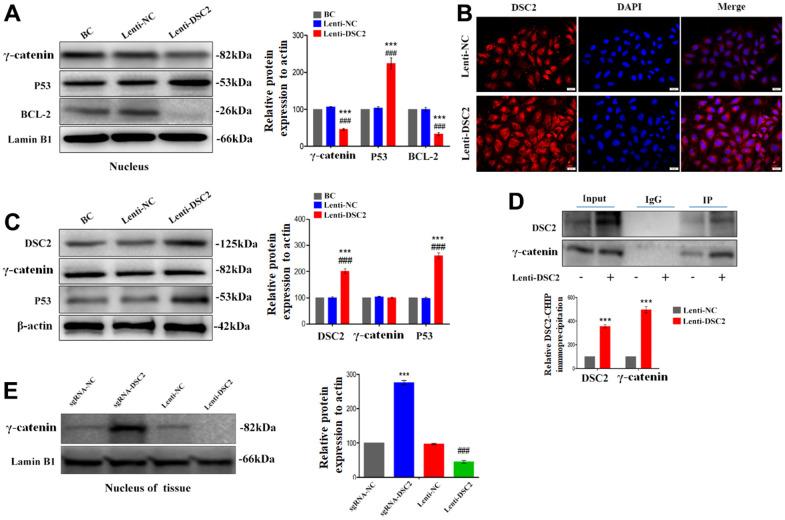
DSC2 could significantly inhibit the viability of GC cells at both and levels. The underlying mechanism may be that DSC2 binds the γ-catenin to decrease its nuclear level, thereby downregulating the anti-apoptotic factor BCL-2 expression and upregulating the pro-apoptotic factor P53 expression, which adjusts the PTEN/PI3K/AKT signaling pathway to promote the cancer cell apoptosis.

CONCLUSIONS

Our finding suggests that DSC2 might be a potential therapeutic target for the treatment of cancers, most especially GC.

摘要

背景

在全球范围内,胃癌(GC)仍然是癌症相关死亡的主要原因。下调的桥粒芯胶蛋白 2(DSC2)被认为与肿瘤进展密切相关。然而,DSC2 在 GC 进展中的潜在机制仍需进一步探索。

方法

我们最初根据 DSC2 含量构建了不同的 GC 细胞,建立了小鼠肿瘤异种移植模型,随后进行了克隆形成、MTT、Caspase-3 活性和精子 DNA 片段化检测,以检测 DSC2 在 GC 生长中的功能。随后,我们通过预处理 PI3K 抑制剂 LY294002 及其激活剂重组人胰岛素样生长因子 I(IGF1)进行了 Western blot、Co-IP 和免疫荧光检测,以研究潜在机制。

结果

DSC2 可显著抑制 和 水平的 GC 细胞活力。其潜在机制可能是 DSC2 与 γ-连环蛋白结合,降低其核水平,从而下调抗凋亡因子 BCL-2 的表达,上调促凋亡因子 P53 的表达,调节 PTEN/PI3K/AKT 信号通路,促进癌细胞凋亡。

结论

我们的发现表明,DSC2 可能是治疗癌症,尤其是 GC 的潜在治疗靶点。

https://cdn.ncbi.nlm.nih.gov/pmc/blobs/473d/10373986/b27f32e5caf0/aging-15-204858-g001.jpg

文献AI研究员

20分钟写一篇综述,助力文献阅读效率提升50倍。

立即体验

用中文搜PubMed

大模型驱动的PubMed中文搜索引擎

马上搜索

文档翻译

学术文献翻译模型,支持多种主流文档格式。

立即体验