• 文献检索
  • 文档翻译
  • 深度研究
  • 学术资讯
  • Suppr Zotero 插件Zotero 插件
  • 邀请有礼
  • 套餐&价格
  • 历史记录
应用&插件
Suppr Zotero 插件Zotero 插件浏览器插件Mac 客户端Windows 客户端微信小程序
定价
高级版会员购买积分包购买API积分包
服务
文献检索文档翻译深度研究API 文档MCP 服务
关于我们
关于 Suppr公司介绍联系我们用户协议隐私条款
关注我们

Suppr 超能文献

核心技术专利:CN118964589B侵权必究
粤ICP备2023148730 号-1Suppr @ 2026

文献检索

告别复杂PubMed语法,用中文像聊天一样搜索,搜遍4000万医学文献。AI智能推荐,让科研检索更轻松。

立即免费搜索

文件翻译

保留排版,准确专业,支持PDF/Word/PPT等文件格式,支持 12+语言互译。

免费翻译文档

深度研究

AI帮你快速写综述,25分钟生成高质量综述,智能提取关键信息,辅助科研写作。

立即免费体验

环状 RNA hsa_circ_0072309 通过激活 PPARγ/PTEN 信号抑制 PI3K/AKT 信号来抑制胃癌细胞的增殖、侵袭和迁移。

Circular RNA hsa_circ_0072309 inhibits the proliferation, invasion and migration of gastric cancer cells via inhibition of PI3K/AKT signaling by activating PPARγ/PTEN signaling.

机构信息

Department of General Surgery, The First Affiliated Hospital of Soochow University, Suzhou, Jiangsu 215000, P.R. China.

The Stem Cell and Biomedical Material Key Laboratory of Jiangsu Province (The State Key Laboratory Incubation Base), Soochow University, Suzhou, Jiangsu 215000, P.R. China.

出版信息

Mol Med Rep. 2021 May;23(5). doi: 10.3892/mmr.2021.11988. Epub 2021 Mar 24.

DOI:10.3892/mmr.2021.11988
PMID:33760104
原文链接:https://pmc.ncbi.nlm.nih.gov/articles/PMC7974328/
Abstract

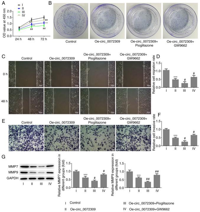
Gastric cancer (GC) is a common malignant tumor in the digestive system, which presents without specific symptoms. Circular RNAs (circRNAs) play important roles in tumor progression and cellular functions; however, the relationship between GC and hsa_circ_0072309 remains unclear. The aim of the present study was to investigate the molecular mechanisms of hsa_circ_0072309 and the role that hsa_circ_0072309 plays in proliferation, invasion and migration of GC cells. The expression of hsa_circ_0072309 was evaluated using reverse transcription‑quantitative PCR. A series of functional experiments were performed to study the role that hsa_circ_0072309 has in survival and metastasis of GC cells. In the present study, hsa_circ_0072309 was downregulated in GC cell lines and its overexpression inhibited the proliferation, migration and invasion of GC cells. In addition, hsa_circ_0072309 overexpression induced activation of the peroxisome proliferator‑activated receptor γ (PPARγ)/PTEN pathway and inhibition of PI3K/AKT signaling. Moreover, pioglitazone, a PPARγ agonist, strengthened the effects of abundant hsa_circ_0072309 on the proliferative, migratory and invasive capabilities of GC cells, while GW9662, a PPARγ antagonist, abolished the effects of hsa_circ_0072309 overexpression on cell proliferation, migration and invasion. The present findings suggested that hsa_circ_0072309 inhibited proliferation, invasion and migration of gastric cancer cells via the inhibition of PI3K/AKT signaling by activating the PPARγ/PTEN signaling pathway. Targeting hsa_circ_0072309 may be an innovative therapeutic strategy for the treatment of GC.

摘要

胃癌(GC)是消化系统常见的恶性肿瘤,其发病无特异性症状。环状 RNA(circRNA)在肿瘤进展和细胞功能中发挥重要作用;然而,GC 与 hsa_circ_0072309 之间的关系尚不清楚。本研究旨在探讨 hsa_circ_0072309 的分子机制及其在 GC 细胞增殖、侵袭和迁移中的作用。采用逆转录-定量 PCR 检测 hsa_circ_0072309 的表达。通过一系列功能实验研究 hsa_circ_0072309 在 GC 细胞存活和转移中的作用。在本研究中,hsa_circ_0072309 在 GC 细胞系中下调,其过表达抑制 GC 细胞的增殖、迁移和侵袭。此外,hsa_circ_0072309 过表达诱导过氧化物酶体增殖物激活受体 γ(PPARγ)/PTEN 通路激活和 PI3K/AKT 信号通路抑制。此外,PPARγ 激动剂吡格列酮增强了丰富的 hsa_circ_0072309 对 GC 细胞增殖、迁移和侵袭能力的影响,而 PPARγ 拮抗剂 GW9662 则消除了 hsa_circ_0072309 过表达对细胞增殖、迁移和侵袭的影响。本研究结果表明,hsa_circ_0072309 通过激活 PPARγ/PTEN 信号通路抑制 PI3K/AKT 信号通路抑制胃癌细胞的增殖、侵袭和迁移。针对 hsa_circ_0072309 可能是治疗 GC 的一种创新治疗策略。

https://cdn.ncbi.nlm.nih.gov/pmc/blobs/eceb/7974328/7e132d1407a6/mmr-23-05-11988-g03.jpg
https://cdn.ncbi.nlm.nih.gov/pmc/blobs/eceb/7974328/8ff64a16fb9e/mmr-23-05-11988-g00.jpg
https://cdn.ncbi.nlm.nih.gov/pmc/blobs/eceb/7974328/e7b842ff52ce/mmr-23-05-11988-g01.jpg
https://cdn.ncbi.nlm.nih.gov/pmc/blobs/eceb/7974328/964416a22d89/mmr-23-05-11988-g02.jpg
https://cdn.ncbi.nlm.nih.gov/pmc/blobs/eceb/7974328/7e132d1407a6/mmr-23-05-11988-g03.jpg
https://cdn.ncbi.nlm.nih.gov/pmc/blobs/eceb/7974328/8ff64a16fb9e/mmr-23-05-11988-g00.jpg
https://cdn.ncbi.nlm.nih.gov/pmc/blobs/eceb/7974328/e7b842ff52ce/mmr-23-05-11988-g01.jpg
https://cdn.ncbi.nlm.nih.gov/pmc/blobs/eceb/7974328/964416a22d89/mmr-23-05-11988-g02.jpg
https://cdn.ncbi.nlm.nih.gov/pmc/blobs/eceb/7974328/7e132d1407a6/mmr-23-05-11988-g03.jpg

相似文献

1
Circular RNA hsa_circ_0072309 inhibits the proliferation, invasion and migration of gastric cancer cells via inhibition of PI3K/AKT signaling by activating PPARγ/PTEN signaling.环状 RNA hsa_circ_0072309 通过激活 PPARγ/PTEN 信号抑制 PI3K/AKT 信号来抑制胃癌细胞的增殖、侵袭和迁移。
Mol Med Rep. 2021 May;23(5). doi: 10.3892/mmr.2021.11988. Epub 2021 Mar 24.
2
Circular RNA hsa_circ_0010882 promotes the progression of gastric cancer via regulation of the PI3K/Akt/mTOR signaling pathway.环状 RNA hsa_circ_0010882 通过调控 PI3K/Akt/mTOR 信号通路促进胃癌的进展。
Eur Rev Med Pharmacol Sci. 2020 Feb;24(3):1142-1151. doi: 10.26355/eurrev_202002_20165.
3
Circular RNA Circ_0000442 acts as a sponge of MiR-148b-3p to suppress breast cancer via PTEN/PI3K/Akt signaling pathway.环状 RNA Circ_0000442 通过 PTEN/PI3K/Akt 信号通路作为 miR-148b-3p 的海绵抑制乳腺癌。
Gene. 2021 Jan 15;766:145113. doi: 10.1016/j.gene.2020.145113. Epub 2020 Sep 3.
4
Up-regulated circular RNA hsa_circ_0067934 contributes to glioblastoma progression through activating PI3K-AKT pathway.上调的环状 RNA hsa_circ_0067934 通过激活 PI3K-AKT 通路促进胶质母细胞瘤进展。
Eur Rev Med Pharmacol Sci. 2019 Apr;23(8):3447-3454. doi: 10.26355/eurrev_201904_17709.
5
The circular RNA hsa-circ-0072309 plays anti-tumour roles by sponging miR-100 through the deactivation of PI3K/AKT and mTOR pathways in the renal carcinoma cell lines.环状 RNA hsa-circ-0072309 通过使 PI3K/AKT 和 mTOR 通路失活,从而作为 miR-100 的海绵体,在肾癌细胞系中发挥抑癌作用。
Artif Cells Nanomed Biotechnol. 2019 Dec;47(1):3638-3648. doi: 10.1080/21691401.2019.1657873.
6
The tumor suppressor function of hsa_circ_0006282 in gastric cancer through PTEN/AKT pathway.hsa_circ_0006282 通过 PTEN/AKT 通路在胃癌中发挥肿瘤抑制作用。
Int J Clin Oncol. 2022 Oct;27(10):1562-1569. doi: 10.1007/s10147-022-02210-z. Epub 2022 Jul 7.
7
hsa_circ_001653 up-regulates NR6A1 expression and elicits gastric cancer progression by binding to microRNA-377.hsa_circ_001653 通过与 microRNA-377 结合而上调 NR6A1 的表达并引发胃癌进展。
Exp Physiol. 2020 Dec;105(12):2141-2153. doi: 10.1113/EP088399. Epub 2020 Nov 13.
8
Hsa_circ_101882 promotes migration and invasion of gastric cancer cells by regulating EMT.hsa_circ_101882 通过调节 EMT 促进胃癌细胞的迁移和侵袭。
J Clin Lab Anal. 2019 Nov;33(9):e23002. doi: 10.1002/jcla.23002. Epub 2019 Aug 16.
9
Hsa_circ_0023642 promotes proliferation, invasion, and migration of gastric cancer by sponging microRNA-223.Hsa_circ_0023642 通过海绵吸附 microRNA-223 促进胃癌的增殖、侵袭和迁移。
J Clin Lab Anal. 2020 Oct;34(10):e23428. doi: 10.1002/jcla.23428. Epub 2020 Jun 19.
10
Circ_0004018 suppresses cell proliferation and migration in hepatocellular carcinoma via miR-1197/PTEN/PI3K/AKT signaling pathway.Circ_0004018 通过 miR-1197/PTEN/PI3K/AKT 信号通路抑制肝癌细胞增殖和迁移。
Cell Cycle. 2021 Oct;20(20):2125-2136. doi: 10.1080/15384101.2021.1962633. Epub 2021 Sep 27.

引用本文的文献

1
Emerging roles of non-coding RNAs in modulating the PI3K/Akt pathway in cancer.非编码RNA在调控癌症中PI3K/Akt信号通路方面的新作用
Noncoding RNA Res. 2024 Aug 9;10:1-15. doi: 10.1016/j.ncrna.2024.08.002. eCollection 2025 Feb.
2
Deciphering the impact of circRNA-mediated autophagy on tumor therapeutic resistance: a novel perspective.解读环状RNA介导的自噬对肿瘤治疗耐药性的影响:一个新视角
Cell Mol Biol Lett. 2024 Apr 26;29(1):60. doi: 10.1186/s11658-024-00571-z.
3
Hsa_circ_0072309 is a prognostic biomarker and is correlated with immune infiltration in gastric cancer.

本文引用的文献

1
Stimulation of Peroxisome Proliferator-Activated Receptor-Gamma (PPARγ) using Pioglitazone Decreases the Survival of Acute Promyelocytic Leukemia Cells through Up-Regulation of PTEN Expression.吡格列酮激活过氧化物酶体增殖物激活受体-γ(PPARγ)通过上调 PTEN 表达减少急性早幼粒细胞白血病细胞的存活。
Anticancer Agents Med Chem. 2021;21(1):108-119. doi: 10.2174/1871520620666200817101533.
2
Vitamin D decreases CD40L gene expression in ulcerative colitis patients: A randomized, double-blinded, placebo-controlled trial.维生素 D 可降低溃疡性结肠炎患者的 CD40L 基因表达:一项随机、双盲、安慰剂对照试验。
Turk J Gastroenterol. 2020 Feb;31(2):99-104. doi: 10.5152/tjg.2020.181028.
3
Hsa_circ_0072309是一种预后生物标志物,与胃癌中的免疫浸润相关。
Heliyon. 2023 Feb 4;9(2):e13191. doi: 10.1016/j.heliyon.2023.e13191. eCollection 2023 Feb.
4
The roles and mechanisms of circular RNAs related to mTOR in cancers.环状 RNA 与 mTOR 在癌症中的作用及机制。
J Clin Lab Anal. 2022 Dec;36(12):e24783. doi: 10.1002/jcla.24783. Epub 2022 Nov 25.
5
circFCHO2 promotes gastric cancer progression by activating the JAK1/STAT3 pathway via sponging miR-194-5p.环状 RNA FCHO2 通过海绵吸附 miR-194-5p 激活 JAK1/STAT3 通路促进胃癌进展。
Cell Cycle. 2022 Oct;21(20):2145-2164. doi: 10.1080/15384101.2022.2087280. Epub 2022 Jun 16.
6
CircLIFR suppresses hepatocellular carcinoma progression by sponging miR-624-5p and inactivating the GSK-3β/β-catenin signaling pathway.环状 RNA LIFR 通过海绵吸附 miR-624-5p 和失活 GSK-3β/β-catenin 信号通路来抑制肝癌进展。
Cell Death Dis. 2022 May 17;13(5):464. doi: 10.1038/s41419-022-04887-6.
7
Characterization of distinct circular RNA signatures in solid tumors.实体瘤中独特环状 RNA 特征的描述。
Mol Cancer. 2022 Mar 2;21(1):63. doi: 10.1186/s12943-022-01546-4.
8
Hydroxysafflor yellow A inhibits the proliferation, migration, and invasion of colorectal cancer cells through the PPARγ/PTEN/Akt signaling pathway.羟基红花黄色素 A 通过 PPARγ/PTEN/Akt 信号通路抑制结直肠癌细胞的增殖、迁移和侵袭。
Bioengineered. 2021 Dec;12(2):11533-11543. doi: 10.1080/21655979.2021.2009965.
Progress of research into circular RNAs in urinary neoplasms.
尿路上皮肿瘤中环状RNA的研究进展
PeerJ. 2020 Feb 24;8:e8666. doi: 10.7717/peerj.8666. eCollection 2020.
4
Circular RNA circ-RELL1 regulates inflammatory response by miR-6873-3p/MyD88/NF-κB axis in endothelial cells.环状 RNA circ-RELL1 通过 miR-6873-3p/MyD88/NF-κB 轴调控内皮细胞炎症反应。
Biochem Biophys Res Commun. 2020 Apr 30;525(2):512-519. doi: 10.1016/j.bbrc.2020.02.109. Epub 2020 Feb 26.
5
Does the preoperative platelet-to-lymphocyte ratio and neutrophil-to-lymphocyte ratio predict morbidity after gastrectomy for gastric cancer?术前血小板与淋巴细胞比值和中性粒细胞与淋巴细胞比值能否预测胃癌胃切除术后的发病率?
Mil Med Res. 2020 Feb 29;7(1):9. doi: 10.1186/s40779-020-00234-y.
6
Correlations Between Clinicopathological Features and the Vegetative Nervous System in Gastric Cancer.胃癌临床病理特征与自主神经系统的相关性
Curr Health Sci J. 2019 Oct-Dec;45(4):351-357. doi: 10.12865/CHSJ.45.04.02. Epub 2019 Dec 30.
7
miR-450b-3p inhibited the proliferation of gastric cancer via regulating KLF7.微小RNA-450b-3p通过调控KLF7抑制胃癌细胞增殖。
Cancer Cell Int. 2020 Feb 10;20:47. doi: 10.1186/s12935-020-1133-2. eCollection 2020.
8
circGFRA1 Enhances NSCLC Progression by Sponging miR-188-3p.环状GFRA1通过吸附miR-188-3p促进非小细胞肺癌进展。
Onco Targets Ther. 2020 Jan 20;13:549-558. doi: 10.2147/OTT.S230795. eCollection 2020.
9
circRIP2 accelerates bladder cancer progression via miR-1305/Tgf-β2/smad3 pathway.环状 RNA 相互作用蛋白 2 通过 miR-1305/TGF-β2/smad3 通路促进膀胱癌进展。
Mol Cancer. 2020 Feb 4;19(1):23. doi: 10.1186/s12943-019-1129-5.
10
Circular RNA FOXP1 promotes tumor progression and Warburg effect in gallbladder cancer by regulating PKLR expression.环状 RNA FOXP1 通过调节 PKLR 表达促进胆囊癌的肿瘤进展和瓦博格效应。
Mol Cancer. 2019 Oct 17;18(1):145. doi: 10.1186/s12943-019-1078-z.