Division of Molecular Medicine, School of Pharmaceutical Sciences, University of Shizuoka, Shizuoka 422-8526, Japan.
Division of Translational Research, National Hospital Organization Kyoto Medical Center, Kyoto 612-8555, Japan.
Nutrients. 2023 May 8;15(9):2232. doi: 10.3390/nu15092232.
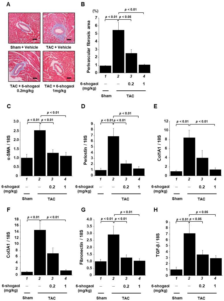
Hypertrophic stress-induced cardiac remodeling is a compensatory mechanism associated with cardiomyocyte hypertrophy and cardiac fibrosis. Continuation of this response eventually leads to heart failure. The histone acetyltransferase p300 plays an important role in the development of heart failure, and may be a target for heart failure therapy. The phenolic phytochemical 6-shogaol, a pungent component of raw ginger, has various bioactive effects; however, its effect on cardiovascular diseases has not been investigated. One micromolar of 6-shogaol suppressed phenylephrine (PE)-induced increases in cardiomyocyte hypertrophy in rat primary cultured cardiomyocytes. In rat primary cultured cardiac fibroblasts, 6-shogaol suppressed transforming growth factor-beta (TGF-β)-induced increases in L-proline incorporation. It also blocked PE- and TGF-β-induced increases in histone H3K9 acetylation in the same cells and in vitro. An in vitro p300-HAT assay revealed that 6-shogaol suppressed histone acetylation. The mice underwent transverse aortic constriction (TAC) surgery, and were administered 0.2 or 1 mg/kg of 6-shogaol daily for 8 weeks. 6-shogaol prevented TAC-induced systolic dysfunction and cardiac hypertrophy in a dose-dependent manner. Furthermore, it also significantly inhibited TAC-induced increases in histone H3K9 acetylation. These results suggest that 6-shogaol may ameliorate heart failure through a variety of mechanisms, including the inhibition of p300-HAT activity.
肥大应激诱导的心肌重构是与心肌细胞肥大和心肌纤维化相关的一种代偿机制。这种反应的持续最终会导致心力衰竭。组蛋白乙酰转移酶 p300 在心力衰竭的发展中起着重要作用,可能是心力衰竭治疗的靶点。酚类植物化学物质 6-姜辣素是生姜的一种辛辣成分,具有多种生物活性作用;然而,其对心血管疾病的影响尚未得到研究。1 微摩尔的 6-姜辣素抑制了苯肾上腺素(PE)诱导的大鼠原代培养心肌细胞心肌细胞肥大的增加。在大鼠原代培养的心肌成纤维细胞中,6-姜辣素抑制转化生长因子-β(TGF-β)诱导的 L-脯氨酸掺入增加。它还阻断了相同细胞和体外 PE 和 TGF-β 诱导的组蛋白 H3K9 乙酰化增加。体外 p300-HAT 测定显示,6-姜辣素抑制组蛋白乙酰化。小鼠接受了横主动脉缩窄(TAC)手术,并每天给予 6-姜辣素 0.2 或 1mg/kg,持续 8 周。6-姜辣素以剂量依赖的方式预防 TAC 诱导的收缩功能障碍和心肌肥大。此外,它还显著抑制了 TAC 诱导的组蛋白 H3K9 乙酰化增加。这些结果表明,6-姜辣素可能通过多种机制改善心力衰竭,包括抑制 p300-HAT 活性。