Suppr超能文献

膀胱癌患者疼痛相关风险亚型中免疫和靶向药物疗效的预测

Prediction of immune and targeted drug efficacy in pain-related risk subtypes for bladder cancer patients.

作者信息

Wang Yan, Kong Qingling, Li Mingming, Gu Jing, Chen Jing, Yang Lei, Chi Meng

机构信息

Department of Anesthesiology, Harbin Medical University Cancer Hospital, Harbin, 150081, China.

College of Bioinformatics Science and Technology, Harbin Medical University, Harbin, 150081, China.

出版信息

Heliyon. 2023 Jun 29;9(7):e17690. doi: 10.1016/j.heliyon.2023.e17690. eCollection 2023 Jul.

Abstract

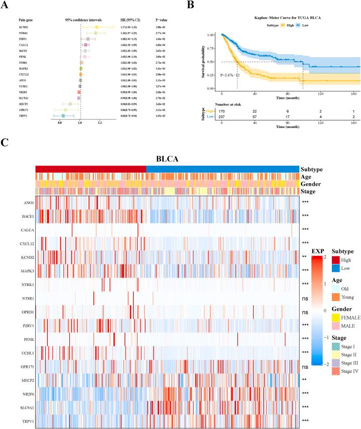
Bladder cancer is a complex disease with high morbidity and mortality rates. At least 430,000 cases are diagnosed annually worldwide. Cancer pain is the most common and distressing symptom in cancer patients. Studies have reported depression, anxiety, and decreased quality of life in survivors of various cancers. The study of pain-related genes in cancer patients may provide a basis for developing targeted drugs for cancer therapy, which could reduce pain and improve quality of life of cancer patients. In this study, the mRNA expression and clinical data of bladder cancer patients were downloaded from public databases. A total of 103 pain-related genes were also downloaded from the public databases. Univariate Cox regression analysis identified 17 pain-related genes that were significantly associated with overall survival. We calculated a pain-related risk score for each patient, constructed a bladder cancer pain risk model, and categorized bladder cancer patients into two risk subtypes. Differences in prognosis, differential gene expression, immune cell signatures, hallmarks, metabolic pathways, and somatic mutations between the different risk subtypes were systematically investigated. Eight drugs associated with bladder cancer risk subtypes were identified. Their differences in the high- and low-risk subtypes of bladder cancer were examined. In addition, the response to immunotherapy was analyzed in patients with different pain-related subtypes. Results revealed significant differences in these characteristics. Finally, a predictive model for pain-related risk subtypes in patients with bladder cancer was established. The study findings provide a reference for prognostication and personalized medical treatment of bladder cancer patients.

摘要

膀胱癌是一种发病率和死亡率都很高的复杂疾病。全球每年至少有43万例膀胱癌被确诊。癌症疼痛是癌症患者最常见且令人痛苦的症状。研究报告称,各类癌症幸存者存在抑郁、焦虑以及生活质量下降的情况。对癌症患者疼痛相关基因的研究可能为开发癌症治疗靶向药物提供依据,从而减轻癌症患者的疼痛并提高其生活质量。在本研究中,从公共数据库下载了膀胱癌患者的mRNA表达和临床数据。还从公共数据库下载了总共103个疼痛相关基因。单因素Cox回归分析确定了17个与总生存期显著相关的疼痛相关基因。我们为每位患者计算了疼痛相关风险评分,构建了膀胱癌疼痛风险模型,并将膀胱癌患者分为两种风险亚型。系统研究了不同风险亚型之间在预后、差异基因表达、免疫细胞特征、特征、代谢途径和体细胞突变方面的差异。确定了8种与膀胱癌风险亚型相关的药物。研究了它们在膀胱癌高风险和低风险亚型中的差异。此外,还分析了不同疼痛相关亚型患者对免疫治疗的反应。结果显示这些特征存在显著差异。最后,建立了膀胱癌患者疼痛相关风险亚型的预测模型。研究结果为膀胱癌患者的预后评估和个性化医疗提供了参考。

https://cdn.ncbi.nlm.nih.gov/pmc/blobs/25cc/10338970/e545483a3cde/gr1.jpg

文献AI研究员

20分钟写一篇综述,助力文献阅读效率提升50倍。

立即体验

用中文搜PubMed

大模型驱动的PubMed中文搜索引擎

马上搜索

文档翻译

学术文献翻译模型,支持多种主流文档格式。

立即体验