• 文献检索
  • 文档翻译
  • 深度研究
  • 学术资讯
  • Suppr Zotero 插件Zotero 插件
  • 邀请有礼
  • 套餐&价格
  • 历史记录
应用&插件
Suppr Zotero 插件Zotero 插件浏览器插件Mac 客户端Windows 客户端微信小程序
定价
高级版会员购买积分包购买API积分包
服务
文献检索文档翻译深度研究API 文档MCP 服务
关于我们
关于 Suppr公司介绍联系我们用户协议隐私条款
关注我们

Suppr 超能文献

核心技术专利:CN118964589B侵权必究
粤ICP备2023148730 号-1Suppr @ 2026

文献检索

告别复杂PubMed语法,用中文像聊天一样搜索,搜遍4000万医学文献。AI智能推荐,让科研检索更轻松。

立即免费搜索

文件翻译

保留排版,准确专业,支持PDF/Word/PPT等文件格式,支持 12+语言互译。

免费翻译文档

深度研究

AI帮你快速写综述,25分钟生成高质量综述,智能提取关键信息,辅助科研写作。

立即免费体验

系统发育基因组学分析为菊科的基因多样化和花发育提供了见解,这得到了来自蒲公英()的基因组和转录组序列的支持。

Phylogenomic analysis provides insights into and gene diversification and floral development of the Asteraceae, supported by genome and transcriptome sequences from dandelion ().

作者信息

Xiong Wei, Risse Judith, Berke Lidija, Zhao Tao, van de Geest Henri, Oplaat Carla, Busscher Marco, Ferreira de Carvalho Julie, van der Meer Ingrid M, Verhoeven Koen J F, Schranz M Eric, Vijverberg Kitty

机构信息

Biosystematics Group, Wageningen University and Research, Wageningen, Netherlands.

Bioinformatics Group, Wageningen University and Research, Wageningen, Netherlands.

出版信息

Front Plant Sci. 2023 Jun 21;14:1198909. doi: 10.3389/fpls.2023.1198909. eCollection 2023.

DOI:10.3389/fpls.2023.1198909
PMID:37457342
原文链接:https://pmc.ncbi.nlm.nih.gov/articles/PMC10338227/
Abstract

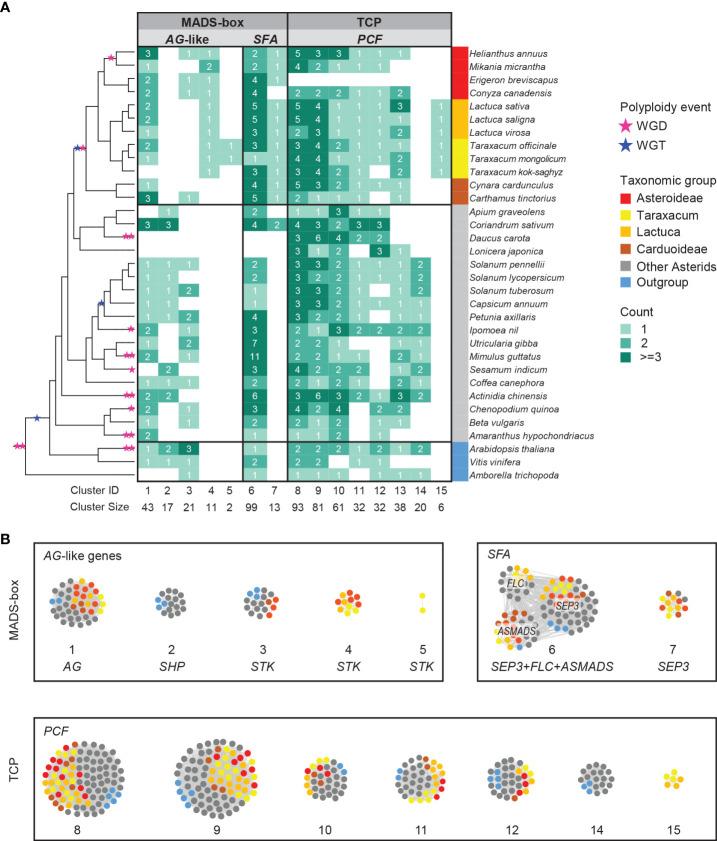
The Asteraceae is the largest angiosperm family with more than 25,000 species. Individual studies have shown that and transcription factors are regulators of the development and symmetry of flowers, contributing to their iconic flower-head (capitulum) and floret. However, a systematic study of and genes across the Asteraceae is lacking. We performed a comparative analysis of genome sequences of 33 angiosperm species including our assembly of diploid sexual dandelion () and 11 other Asteraceae to investigate the lineage-specific evolution of and genes in the Asteraceae. We compared the phylogenomic results of and genes with their expression in floral tissues at different developmental stages to demonstrate the regulation of genes with Asteraceae-specific attributes. Here, we show that and () genes have expanded in the Asteraceae. The phylogenomic analysis identified -like (-like: []-like), -like (3-like), and ()-like copies with lineage-specific genomic contexts in the Asteraceae, Cichorioideae, or dandelion. Different expression patterns of some of these gene copies suggest functional divergence. We also confirm the presence and revisit the evolutionary history of previously named " genes ()." Specifically, we identify non-Asteraceae homologs, indicating a more ancient origin of this gene clade. Syntenic relationships support that is paralogous to () as demonstrated by the shared ancient duplication of and 3.

摘要

菊科是最大的被子植物科,有超过25000个物种。个别研究表明,[具体基因名称1]和[具体基因名称2]转录因子是花发育和对称性的调节因子,对其标志性的头状花序(总苞)和小花的形成有作用。然而,缺乏对菊科中[具体基因名称1]和[具体基因名称2]基因的系统研究。我们对33种被子植物的基因组序列进行了比较分析,包括我们组装的二倍体有性蒲公英([物种学名])和其他11种菊科植物,以研究菊科中[具体基因名称1]和[具体基因名称2]基因的谱系特异性进化。我们将[具体基因名称1]和[具体基因名称2]基因的系统基因组学结果与其在不同发育阶段的花组织中的表达进行比较,以证明具有菊科特异性特征的基因的调控。在这里,我们表明[具体基因名称1]和[具体基因名称2]([具体基因名称2]:[基因具体名称2])基因在菊科中有所扩展。系统基因组学分析在菊科、菊苣亚科或蒲公英中鉴定出具有谱系特异性基因组背景的[具体基因名称1]样([具体基因名称1]样:[具体基因名称1] []样)、[具体基因名称2]样(3样)和[具体基因名称2]([具体基因名称2])样拷贝。其中一些基因拷贝的不同表达模式表明功能上的差异。我们还证实了先前命名的“[具体基因名称3]基因([具体基因名称3])”的存在并重新审视了其进化历史。具体来说,我们鉴定出非菊科同源物,表明该基因分支起源更古老。共线性关系支持[具体基因名称4]与[具体基因名称2]([具体基因名称2])是旁系同源的,如[具体基因名称4]和3的共同古老重复所示。

https://cdn.ncbi.nlm.nih.gov/pmc/blobs/3205/10338227/5551111488d4/fpls-14-1198909-g005.jpg
https://cdn.ncbi.nlm.nih.gov/pmc/blobs/3205/10338227/8884ca310aa6/fpls-14-1198909-g001.jpg
https://cdn.ncbi.nlm.nih.gov/pmc/blobs/3205/10338227/59a85ce7d84e/fpls-14-1198909-g002.jpg
https://cdn.ncbi.nlm.nih.gov/pmc/blobs/3205/10338227/65706fe431ad/fpls-14-1198909-g003.jpg
https://cdn.ncbi.nlm.nih.gov/pmc/blobs/3205/10338227/2138d874cc92/fpls-14-1198909-g004.jpg
https://cdn.ncbi.nlm.nih.gov/pmc/blobs/3205/10338227/5551111488d4/fpls-14-1198909-g005.jpg
https://cdn.ncbi.nlm.nih.gov/pmc/blobs/3205/10338227/8884ca310aa6/fpls-14-1198909-g001.jpg
https://cdn.ncbi.nlm.nih.gov/pmc/blobs/3205/10338227/59a85ce7d84e/fpls-14-1198909-g002.jpg
https://cdn.ncbi.nlm.nih.gov/pmc/blobs/3205/10338227/65706fe431ad/fpls-14-1198909-g003.jpg
https://cdn.ncbi.nlm.nih.gov/pmc/blobs/3205/10338227/2138d874cc92/fpls-14-1198909-g004.jpg
https://cdn.ncbi.nlm.nih.gov/pmc/blobs/3205/10338227/5551111488d4/fpls-14-1198909-g005.jpg

相似文献

1
Phylogenomic analysis provides insights into and gene diversification and floral development of the Asteraceae, supported by genome and transcriptome sequences from dandelion ().系统发育基因组学分析为菊科的基因多样化和花发育提供了见解,这得到了来自蒲公英()的基因组和转录组序列的支持。
Front Plant Sci. 2023 Jun 21;14:1198909. doi: 10.3389/fpls.2023.1198909. eCollection 2023.
2
TCP and MADS-Box Transcription Factor Networks Regulate Heteromorphic Flower Type Identity in .TCP 和 MADS-Box 转录因子网络调节 . 中的异型花型身份。
Plant Physiol. 2020 Nov;184(3):1455-1468. doi: 10.1104/pp.20.00702. Epub 2020 Sep 8.
3
Nuclear phylogenomics of Asteraceae with increased sampling provides new insights into convergent morphological and molecular evolution.基于增加采样的菊科核系统发生基因组学为趋同形态和分子进化提供了新的见解。
Plant Commun. 2024 Jun 10;5(6):100851. doi: 10.1016/j.xplc.2024.100851. Epub 2024 Feb 25.
4
Genome-Wide Identification MIKC-Type MADS-Box Gene Family and Their Roles during Development of Floral Buds in Wheel Wingnut ().全基因组鉴定 MIKC 型 MADS 盒基因家族及其在车轮扁叶藤()花芽发育中的作用。
Int J Mol Sci. 2021 Sep 19;22(18):10128. doi: 10.3390/ijms221810128.
5
Evolution and diversification of the CYC/TB1 gene family in Asteraceae--a comparative study in Gerbera (Mutisieae) and sunflower (Heliantheae).植物科 CYC/TB1 基因家族的进化和多样化——矮牵牛属(千里光族)和向日葵属(向日葵族)的比较研究。
Mol Biol Evol. 2012 Apr;29(4):1155-66. doi: 10.1093/molbev/msr283. Epub 2011 Nov 18.
6
Phylogenomic Synteny Network Analysis of MADS-Box Transcription Factor Genes Reveals Lineage-Specific Transpositions, Ancient Tandem Duplications, and Deep Positional Conservation.MADS盒转录因子基因的系统发育基因组共线性网络分析揭示了谱系特异性转座、古老的串联重复和深度位置保守性。
Plant Cell. 2017 Jun;29(6):1278-1292. doi: 10.1105/tpc.17.00312. Epub 2017 Jun 5.
7
Dynamic evolution of MADS-box genes in extant ferns via large-scale phylogenomic analysis.通过大规模系统发育基因组学分析揭示现存蕨类植物中MADS-box基因的动态进化
Front Plant Sci. 2024 Jun 21;15:1410554. doi: 10.3389/fpls.2024.1410554. eCollection 2024.
8
Genome-wide analysis of the MADS-Box gene family in Chrysanthemum.菊花 MADS-Box 基因家族的全基因组分析
Comput Biol Chem. 2021 Feb;90:107424. doi: 10.1016/j.compbiolchem.2020.107424. Epub 2020 Dec 5.
9
Functional and evolutionary analysis of the AP1/SEP/AGL6 superclade of MADS-box genes in the basal eudicot Epimedium sagittatum.小檗科淫羊藿属基部真双子叶植物中MADS-box基因AP1/SEP/AGL6超分支的功能与进化分析
Ann Bot. 2014 Mar;113(4):653-68. doi: 10.1093/aob/mct301. Epub 2014 Feb 13.
10
Patterns of MADS-box gene expression mark flower-type development in Gerbera hybrida (Asteraceae).MADS-box基因表达模式标记了非洲菊(菊科)的花型发育。
BMC Plant Biol. 2006 Jun 9;6:11. doi: 10.1186/1471-2229-6-11.

引用本文的文献

1
Epigenetic variation in early and late flowering plants of the rubber-producing Russian dandelion Taraxacum koksaghyz provides insights into the regulation of flowering time.橡胶生产俄罗斯蒲公英 Taraxacum koksaghyz 中早花和晚花植物的表观遗传变异为开花时间的调控提供了见解。
Sci Rep. 2024 Feb 21;14(1):4283. doi: 10.1038/s41598-024-54862-8.
2
Genome-wide identification and characterization of TCP gene family in and their role in perianth development.基因组范围内[植物名称]TCP基因家族的鉴定与特征分析及其在花被发育中的作用
Front Plant Sci. 2024 Feb 5;15:1352119. doi: 10.3389/fpls.2024.1352119. eCollection 2024.
3

本文引用的文献

1
Applying Synteny Networks (SynNet) to Study Genomic Arrangements of Protein-Coding Genes in Plants.运用连锁网络(SynNet)研究植物中编码蛋白基因的基因组排列。
Methods Mol Biol. 2022;2512:199-215. doi: 10.1007/978-1-0716-2429-6_12.
2
A PARTHENOGENESIS allele from apomictic dandelion can induce egg cell division without fertilization in lettuce.孤雌生殖等位基因可诱导生菜卵细胞分裂,无需受精 来自无融合生殖蒲公英的孤雌生殖等位基因可在不受精的情况下诱导生菜卵细胞分裂。
Nat Genet. 2022 Jan;54(1):84-93. doi: 10.1038/s41588-021-00984-y. Epub 2022 Jan 6.
3
Extensive sequence divergence between the reference genomes of Taraxacum kok-saghyz and Taraxacum mongolicum.
Genome-Wide Identification of MADS-Box Genes in and : Evolutionary Mechanisms, Conserved Functions and New Functions Related to Natural Rubber Yield Formation.
在 和 中全基因组鉴定 MADS-Box 基因:与天然橡胶产量形成有关的进化机制、保守功能和新功能。
Int J Mol Sci. 2023 Jul 1;24(13):10997. doi: 10.3390/ijms241310997.
菊科蒲公英属的参考基因组之间存在广泛的序列分歧。
Sci China Life Sci. 2022 Mar;65(3):515-528. doi: 10.1007/s11427-021-2033-2. Epub 2021 Dec 17.
4
Sepal Identity of the Pappus and Floral Organ Development in the Common Dandelion (; Asteraceae).普通蒲公英(菊科)冠毛的萼片特征与花器官发育
Plants (Basel). 2021 Aug 16;10(8):1682. doi: 10.3390/plants10081682.
5
BUSCO Update: Novel and Streamlined Workflows along with Broader and Deeper Phylogenetic Coverage for Scoring of Eukaryotic, Prokaryotic, and Viral Genomes.BUSCO 更新:用于真核生物、原核生物和病毒基因组评分的新颖且简化的工作流程以及更广泛和更深的系统发育覆盖范围。
Mol Biol Evol. 2021 Sep 27;38(10):4647-4654. doi: 10.1093/molbev/msab199.
6
Clarifying Recent Adaptive Diversification of the Group on the Basis of an Updated Multilocus Phylogeny of Subtribe Artemisiinae (Asteraceae: Anthemideae).基于更新后的亚族蒿亚族(菊科:春黄菊族)多位点系统发育树阐明该类群近期的适应性多样化。
Front Plant Sci. 2021 May 26;12:648026. doi: 10.3389/fpls.2021.648026. eCollection 2021.
7
Interactive Tree Of Life (iTOL) v5: an online tool for phylogenetic tree display and annotation.交互式生命树 (iTOL) v5:一个用于显示和注释系统发育树的在线工具。
Nucleic Acids Res. 2021 Jul 2;49(W1):W293-W296. doi: 10.1093/nar/gkab301.
8
Sensitive protein alignments at tree-of-life scale using DIAMOND.使用 DIAMOND 进行生命之树尺度上的敏感蛋白质比对。
Nat Methods. 2021 Apr;18(4):366-368. doi: 10.1038/s41592-021-01101-x. Epub 2021 Apr 7.
9
BRAKER2: automatic eukaryotic genome annotation with GeneMark-EP+ and AUGUSTUS supported by a protein database.BRAKER2:借助蛋白质数据库,由GeneMark-EP+和AUGUSTUS支持的真核生物基因组自动注释工具。
NAR Genom Bioinform. 2021 Jan 6;3(1):lqaa108. doi: 10.1093/nargab/lqaa108. eCollection 2021 Mar.
10
Genome-wide analysis of the MADS-Box gene family in Chrysanthemum.菊花 MADS-Box 基因家族的全基因组分析
Comput Biol Chem. 2021 Feb;90:107424. doi: 10.1016/j.compbiolchem.2020.107424. Epub 2020 Dec 5.