• 文献检索
  • 文档翻译
  • 深度研究
  • 学术资讯
  • Suppr Zotero 插件Zotero 插件
  • 邀请有礼
  • 套餐&价格
  • 历史记录
应用&插件
Suppr Zotero 插件Zotero 插件浏览器插件Mac 客户端Windows 客户端微信小程序
定价
高级版会员购买积分包购买API积分包
服务
文献检索文档翻译深度研究API 文档MCP 服务
关于我们
关于 Suppr公司介绍联系我们用户协议隐私条款
关注我们

Suppr 超能文献

核心技术专利:CN118964589B侵权必究
粤ICP备2023148730 号-1Suppr @ 2026

文献检索

告别复杂PubMed语法,用中文像聊天一样搜索,搜遍4000万医学文献。AI智能推荐,让科研检索更轻松。

立即免费搜索

文件翻译

保留排版,准确专业,支持PDF/Word/PPT等文件格式,支持 12+语言互译。

免费翻译文档

深度研究

AI帮你快速写综述,25分钟生成高质量综述,智能提取关键信息,辅助科研写作。

立即免费体验

用于通过软骨内成骨实现骨再生的数字光处理打印的甲基丙烯酸明胶-聚甲基丙烯酸支架。

DLP-printed GelMA-PMAA scaffold for bone regeneration through endochondral ossification.

作者信息

Gao Jianpeng, Wang Hufei, Li Ming, Liu Zhongyang, Cheng Junyao, Liu Xiao, Liu Jianheng, Wang Xing, Zhang Licheng

机构信息

Department of Orthopaedics, Chinese PLA General Hospital, 100039 Beijing, China.

Medical School of Chinese PLA, 100039 Beijing, China.

出版信息

Int J Bioprint. 2023 Mar 16;9(5):754. doi: 10.18063/ijb.754. eCollection 2023.

DOI:10.18063/ijb.754
PMID:37457932
原文链接:https://pmc.ncbi.nlm.nih.gov/articles/PMC10339440/
Abstract

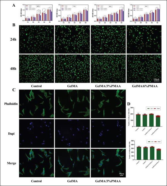
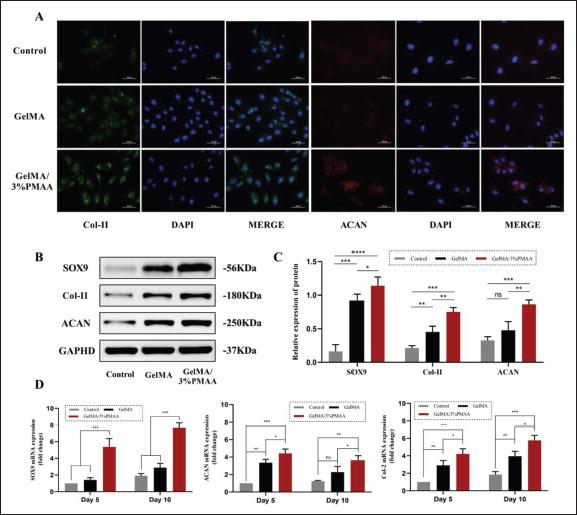
Intramembranous ossification (IMO) and endochondral ossification (ECO) are two pathways of bone regeneration. The regeneration of most bone, such as limb bone, trunk bone, and skull base bone, mainly occurs in the form of endochondral ossification, which has also become one of the effective ways for bone tissue engineering. In this work, we prepared a well-structured and biocompatible methacrylated gelatin/polymethacrylic acid (GelMA/PMAA) hydrogel by digital light processing (DLP) printing technology, which could effectively chelate iron ions and continuously activate the hypoxia-inducible factor-1 alpha (HIF-1α) signaling pathway to promote the process of endochondral ossification and angiogenesis. The incorporation of PMAA endowed the hydrogel with remarkable viscoelasticity and high efficacy in chelation of iron ions, giving rise to the activation of HIF-1α signaling pathway, improving chondrogenic differentiation in the early stage, and facilitating vascularization in the later stage and bone remodeling. Therefore, the findings have significant implications on DLP printing technology of endochondral osteogenesis induced by the iron-chelating property of biological scaffold, which will provide an effective way in the development of novel bone regeneration.

摘要

膜内成骨(IMO)和软骨内成骨(ECO)是骨再生的两种途径。大多数骨骼的再生,如四肢骨、躯干骨和颅底骨,主要以软骨内成骨的形式发生,这也已成为骨组织工程的有效途径之一。在这项工作中,我们通过数字光处理(DLP)打印技术制备了一种结构良好且具有生物相容性的甲基丙烯酸化明胶/聚甲基丙烯酸(GelMA/PMAA)水凝胶,该水凝胶能够有效螯合铁离子并持续激活缺氧诱导因子-1α(HIF-1α)信号通路,以促进软骨内成骨和血管生成过程。PMAA的加入赋予了水凝胶显著的粘弹性和高效的铁离子螯合能力,从而激活HIF-1α信号通路,改善早期软骨生成分化,并在后期促进血管化和骨重塑。因此,这些发现对生物支架铁螯合特性诱导软骨内成骨的DLP打印技术具有重要意义,这将为新型骨再生的发展提供有效途径。

https://cdn.ncbi.nlm.nih.gov/pmc/blobs/2a64/10339440/5b4462d10535/IJB-9-5-754-g008.jpg
https://cdn.ncbi.nlm.nih.gov/pmc/blobs/2a64/10339440/e06d4385f8ec/IJB-9-5-754-g001.jpg
https://cdn.ncbi.nlm.nih.gov/pmc/blobs/2a64/10339440/e854ac57284b/IJB-9-5-754-g002.jpg
https://cdn.ncbi.nlm.nih.gov/pmc/blobs/2a64/10339440/5038dfb59801/IJB-9-5-754-g003.jpg
https://cdn.ncbi.nlm.nih.gov/pmc/blobs/2a64/10339440/ec5815f97e64/IJB-9-5-754-g004.jpg
https://cdn.ncbi.nlm.nih.gov/pmc/blobs/2a64/10339440/4467405591f6/IJB-9-5-754-g005.jpg
https://cdn.ncbi.nlm.nih.gov/pmc/blobs/2a64/10339440/4bed41140ed6/IJB-9-5-754-g009.jpg
https://cdn.ncbi.nlm.nih.gov/pmc/blobs/2a64/10339440/5001bf3ab9dd/IJB-9-5-754-g006.jpg
https://cdn.ncbi.nlm.nih.gov/pmc/blobs/2a64/10339440/d13b6345cd03/IJB-9-5-754-g007.jpg
https://cdn.ncbi.nlm.nih.gov/pmc/blobs/2a64/10339440/5b4462d10535/IJB-9-5-754-g008.jpg
https://cdn.ncbi.nlm.nih.gov/pmc/blobs/2a64/10339440/e06d4385f8ec/IJB-9-5-754-g001.jpg
https://cdn.ncbi.nlm.nih.gov/pmc/blobs/2a64/10339440/e854ac57284b/IJB-9-5-754-g002.jpg
https://cdn.ncbi.nlm.nih.gov/pmc/blobs/2a64/10339440/5038dfb59801/IJB-9-5-754-g003.jpg
https://cdn.ncbi.nlm.nih.gov/pmc/blobs/2a64/10339440/ec5815f97e64/IJB-9-5-754-g004.jpg
https://cdn.ncbi.nlm.nih.gov/pmc/blobs/2a64/10339440/4467405591f6/IJB-9-5-754-g005.jpg
https://cdn.ncbi.nlm.nih.gov/pmc/blobs/2a64/10339440/4bed41140ed6/IJB-9-5-754-g009.jpg
https://cdn.ncbi.nlm.nih.gov/pmc/blobs/2a64/10339440/5001bf3ab9dd/IJB-9-5-754-g006.jpg
https://cdn.ncbi.nlm.nih.gov/pmc/blobs/2a64/10339440/d13b6345cd03/IJB-9-5-754-g007.jpg
https://cdn.ncbi.nlm.nih.gov/pmc/blobs/2a64/10339440/5b4462d10535/IJB-9-5-754-g008.jpg

相似文献

1
DLP-printed GelMA-PMAA scaffold for bone regeneration through endochondral ossification.用于通过软骨内成骨实现骨再生的数字光处理打印的甲基丙烯酸明胶-聚甲基丙烯酸支架。
Int J Bioprint. 2023 Mar 16;9(5):754. doi: 10.18063/ijb.754. eCollection 2023.
2
HIF-1α as a Regulator of BMP2-Induced Chondrogenic Differentiation, Osteogenic Differentiation, and Endochondral Ossification in Stem Cells.缺氧诱导因子-1α作为干细胞中骨形态发生蛋白2诱导的软骨分化、成骨分化和软骨内骨化的调节因子
Cell Physiol Biochem. 2015;36(1):44-60. doi: 10.1159/000374052. Epub 2015 Apr 27.
3
Bio-integrated scaffold facilitates large bone regeneration dominated by endochondral ossification.生物整合支架促进以软骨内成骨为主的大骨再生。
Bioact Mater. 2024 Feb 2;35:208-227. doi: 10.1016/j.bioactmat.2024.01.019. eCollection 2024 May.
4
3D-Printed GelMA/PEGDA/F127DA Scaffolds for Bone Regeneration.用于骨再生的3D打印GelMA/PEGDA/F127DA支架
J Funct Biomater. 2023 Feb 9;14(2):96. doi: 10.3390/jfb14020096.
5
High-efficient engineering of osteo-callus organoids for rapid bone regeneration within one month.高效构建类骨痂器官样体以实现一个月内的快速骨再生。
Biomaterials. 2022 Sep;288:121741. doi: 10.1016/j.biomaterials.2022.121741. Epub 2022 Aug 19.
6
Suppressing mesenchymal stem cell hypertrophy and endochondral ossification in 3D cartilage regeneration with nanofibrous poly(l-lactic acid) scaffold and matrilin-3.利用纳米纤维聚(L-乳酸)支架和软骨基质蛋白 3 抑制 3D 软骨再生中的间充质干细胞肥大和软骨内骨化。
Acta Biomater. 2018 Aug;76:29-38. doi: 10.1016/j.actbio.2018.06.027. Epub 2018 Jun 22.
7
Detection of hypoxia inducible factors and angiogenic growth factors during foetal endochondral and intramembranous ossification.胎儿软骨内成骨和膜内成骨过程中缺氧诱导因子和血管生成生长因子的检测
Anat Histol Embryol. 2010 Aug;39(4):376-84. doi: 10.1111/j.1439-0264.2010.01005.x. Epub 2010 Jun 9.
8
Functionalized Microscaffold-Hydrogel Composites Accelerating Osteochondral Repair through Endochondral Ossification.功能化微支架-水凝胶复合材料通过软骨内成骨加速骨软骨修复。
ACS Appl Mater Interfaces. 2022 Nov 30;14(47):52599-52617. doi: 10.1021/acsami.2c12694. Epub 2022 Nov 17.
9
3D printing of reduced glutathione grafted gelatine methacrylate hydrogel scaffold promotes diabetic bone regeneration by activating PI3K/Akt signaling pathway.3D 打印载还原型谷胱甘肽的明胶甲基丙烯酰水凝胶支架通过激活 PI3K/Akt 信号通路促进糖尿病骨再生。
Int J Biol Macromol. 2022 Dec 1;222(Pt A):1175-1191. doi: 10.1016/j.ijbiomac.2022.09.236. Epub 2022 Sep 28.
10
A 3D-printed biphasic calcium phosphate scaffold loaded with platelet lysate/gelatin methacrylate to promote vascularization.载血小板裂解物/明胶甲基丙烯酸盐的 3D 打印双相磷酸钙支架促进血管生成。
J Mater Chem B. 2022 Apr 20;10(16):3138-3151. doi: 10.1039/d2tb00006g.

引用本文的文献

1
Photocuring 3D printing technology as an advanced tool for promoting angiogenesis in hypoxia-related diseases.光固化3D打印技术作为促进缺氧相关疾病血管生成的先进工具。
J Tissue Eng. 2024 Sep 24;15:20417314241282476. doi: 10.1177/20417314241282476. eCollection 2024 Jan-Dec.

本文引用的文献

1
Osteoimmunity-regulating biomaterials promote bone regeneration.骨免疫调节生物材料促进骨再生。
Asian J Pharm Sci. 2023 Jan;18(1):100774. doi: 10.1016/j.ajps.2023.100774. Epub 2023 Jan 13.
2
Effects of Endochondral and Intramembranous Ossification Pathways on Bone Tissue Formation and Vascularization in Human Tissue-Engineered Grafts.诱导成骨和膜内成骨途径对组织工程化移植物中骨组织形成和血管化的影响。
Cells. 2022 Sep 29;11(19):3070. doi: 10.3390/cells11193070.
3
Lin28a induces SOX9 and chondrocyte reprogramming via HMGA2 and blunts cartilage loss in mice.
Lin28a 通过 HMGA2 诱导 SOX9 和软骨细胞重编程,从而减轻小鼠的软骨丢失。
Sci Adv. 2022 Aug 26;8(34):eabn3106. doi: 10.1126/sciadv.abn3106.
4
A novel lineage of osteoprogenitor cells with dual epithelial and mesenchymal properties govern maxillofacial bone homeostasis and regeneration after MSFL.一种具有上皮和间充质双重特性的新型成骨祖细胞谱系,可调控 MSFL 后颌面骨的稳态和再生。
Cell Res. 2022 Sep;32(9):814-830. doi: 10.1038/s41422-022-00687-x. Epub 2022 Jul 12.
5
Osteoimmunity-Regulating Biomimetically Hierarchical Scaffold for Augmented Bone Regeneration.仿生层级支架调节骨免疫以增强骨再生。
Adv Mater. 2022 Sep;34(36):e2202044. doi: 10.1002/adma.202202044. Epub 2022 Jul 24.
6
A hierarchical vascularized engineered bone inspired by intramembranous ossification for mandibular regeneration.受膜内成骨启发的分层血管化工程骨用于下颌骨再生。
Int J Oral Sci. 2022 Jun 22;14(1):31. doi: 10.1038/s41368-022-00179-z.
7
Cartilage Homeostasis and Osteoarthritis.软骨稳态与骨关节炎。
Int J Mol Sci. 2022 Jun 5;23(11):6316. doi: 10.3390/ijms23116316.
8
Coaxially Fabricated Dual-Drug Loading Electrospinning Fibrous Mat with Programmed Releasing Behavior to Boost Vascularized Bone Regeneration.同轴构建的双载药电纺纤维垫,具有程序化释放行为,促进血管化骨再生。
Adv Healthc Mater. 2022 Aug;11(16):e2200571. doi: 10.1002/adhm.202200571. Epub 2022 Jun 19.
9
Construction and validation of steroid-induced rabbit osteonecrosis model.类固醇诱导兔骨坏死模型的构建与验证
MethodsX. 2022 Apr 26;9:101713. doi: 10.1016/j.mex.2022.101713. eCollection 2022.
10
Fracture Healing in the Setting of Endocrine Diseases, Aging, and Cellular Senescence.内分泌疾病、衰老和细胞衰老背景下的骨折愈合。
Endocr Rev. 2022 Nov 25;43(6):984-1002. doi: 10.1210/endrev/bnac008.