Suppr超能文献

新型 CXCR3 拮抗剂 ACT-777991 与抗 CD3 抗体联合治疗可协同增加 1 型糖尿病实验模型中的持续缓解。

Combination treatment of a novel CXCR3 antagonist ACT-777991 with an anti-CD3 antibody synergistically increases persistent remission in experimental models of type 1 diabetes.

机构信息

Pharmazentrum Frankfurt, Goethe University Frankfurt, Germany.

Immunology and Pharmacology Department, Idorsia Pharmaceuticals Ltd., Hegenheimermattweg 91, Allschwil, Switzerland.

出版信息

Clin Exp Immunol. 2023 Dec 12;214(2):131-143. doi: 10.1093/cei/uxad083.

Abstract

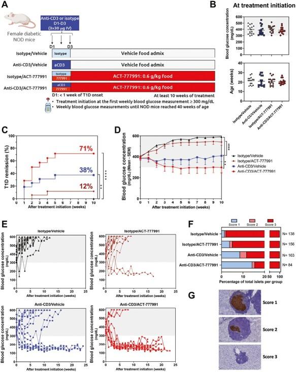
Treatment of patients with recent-onset type 1 diabetes with an anti-CD3 antibody leads to the transient stabilization of C-peptide levels in responder patients. Partial efficacy may be explained by the entry of islet-reactive T-cells spared by and/or regenerated after the anti-CD3 therapy. The CXCR3/CXCL10 axis has been proposed as a key player in the infiltration of autoreactive T cells into the pancreatic islets followed by the destruction of β cells. Combining the blockade of this axis using ACT-777991, a novel small-molecule CXCR3 antagonist, with anti-CD3 treatment may prevent further infiltration and β-cell damage and thus, preserve insulin production. The effect of anti-CD3 treatment on circulating T-cell subsets, including CXCR3 expression, in mice was evaluated by flow cytometry. Anti-CD3/ACT-777991 combination treatment was assessed in the virally induced RIP-LCMV-GP and NOD diabetes mouse models. Treatments started at disease onset. The effects on remission rate, blood glucose concentrations, insulitis, and plasma C-peptide were evaluated for the combination treatment and the respective monotherapies. Anti-CD3 treatment induced transient lymphopenia but spared circulating CXCR3+ T cells. Combination therapy in both mouse models synergistically and persistently reduced blood glucose concentrations, resulting in increased disease remission rates compared to each monotherapy. At the study end, mice in disease remission demonstrated reduced insulitis and detectable plasma C-peptide levels. When treatments were initiated in non-severely hyperglycemic NOD mice at diabetes onset, the combination treatment led to persistent disease remission in all mice. These results provide preclinical validation and rationale to investigate the combination of ACT-777991 with anti-CD3 for the treatment of patients with recent-onset diabetes.

摘要

抗 CD3 抗体治疗新近诊断 1 型糖尿病患者可使应答患者的 C 肽水平短暂稳定。部分疗效可能是由于抗 CD3 治疗后免受和/或再生的胰岛反应性 T 细胞进入。CXCR3/CXCL10 轴被认为是自身反应性 T 细胞浸润胰腺胰岛并随后破坏β细胞的关键因素。使用新型小分子 CXCR3 拮抗剂 ACT-777991 阻断该轴与抗 CD3 治疗相结合,可能防止进一步浸润和β细胞损伤,从而保留胰岛素产生。通过流式细胞术评估抗 CD3 治疗对循环 T 细胞亚群(包括 CXCR3 表达)的影响。在病毒诱导的 RIP-LCMV-GP 和 NOD 糖尿病小鼠模型中评估了抗 CD3/ACT-777991 联合治疗。治疗从疾病发病开始。评估了联合治疗和各自的单药治疗对缓解率、血糖浓度、胰岛炎和血浆 C 肽的影响。抗 CD3 治疗诱导短暂性淋巴细胞减少,但保留循环 CXCR3+T 细胞。两种小鼠模型中的联合治疗均协同且持续降低血糖浓度,与每种单药治疗相比,缓解率增加。在研究结束时,处于疾病缓解期的小鼠表现出减轻的胰岛炎和可检测到的血浆 C 肽水平。当在糖尿病发病时非严重高血糖的 NOD 小鼠中开始治疗时,联合治疗可使所有小鼠持续缓解疾病。这些结果为 ACT-777991 与抗 CD3 联合治疗新近诊断的糖尿病患者提供了临床前验证和依据。

https://cdn.ncbi.nlm.nih.gov/pmc/blobs/a243/10714188/10c70af431cf/uxad083_fig6.jpg

文献AI研究员

20分钟写一篇综述,助力文献阅读效率提升50倍。

立即体验

用中文搜PubMed

大模型驱动的PubMed中文搜索引擎

马上搜索

文档翻译

学术文献翻译模型,支持多种主流文档格式。

立即体验