Suppr超能文献

小儿中枢神经系统肿瘤患者脑脊液游离DNA的低通全基因组和靶向测序

Low-pass whole-genome and targeted sequencing of cell-free DNA from cerebrospinal fluid in pediatric patients with central nervous system tumors.

作者信息

O'Halloran Katrina, Yellapantula Venkata, Christodoulou Eirini, Ostrow Dejerianne, Bootwalla Moiz, Ji Jianling, Cotter Jennifer, Chapman Nicholas, Chu Jason, Margol Ashley, Krieger Mark D, Chiarelli Peter A, Gai Xiaowu, Biegel Jaclyn A

机构信息

Cancer and Blood Disease Institute, Children's Hospital Los Angeles, CA, USA.

Keck School of Medicine, University of Southern California, Los Angeles, CA, USA.

出版信息

Neurooncol Adv. 2023 Jun 28;5(1):vdad077. doi: 10.1093/noajnl/vdad077. eCollection 2023 Jan-Dec.

Abstract

BACKGROUND

Central nervous system tumors are the most common pediatric solid tumors and the most frequent cause of cancer-related morbidity in childhood. Significant advances in understanding the molecular features of these tumors have facilitated the development of liquid biopsy assays that may aid in diagnosis and monitoring response to therapy. In this report, we describe our comprehensive liquid biopsy platform for detection of genome-wide copy number aberrations, sequence variants, and gene fusions using cerebrospinal fluid (CSF) from pediatric patients with brain, spinal cord, and peripheral nervous system tumors.

METHODS

Cell-free DNA was isolated from the CSF from 55 patients, including 47 patients with tumors and 8 controls.

RESULTS

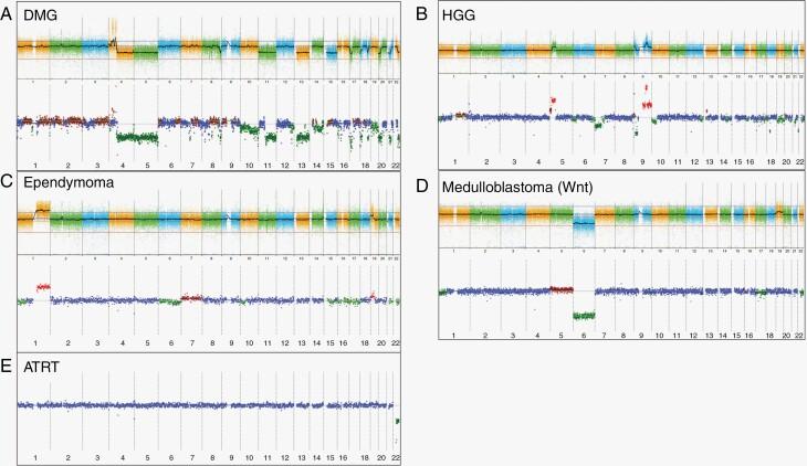
Abnormalities in cell-free DNA were detected in 24 (51%) patients including 11 with copy number alterations, 9 with sequence variants, and 7 with :: fusions. Positive findings were obtained in patients spanning histologic subtypes, tumor grades, and anatomic locations.

CONCLUSIONS

This study demonstrates the feasibility of employing this platform in routine clinical care in upfront diagnostic and monitoring settings. Future studies are required to determine the utility of this approach for assessing response to therapy and long-term surveillance.

摘要

背景

中枢神经系统肿瘤是最常见的儿童实体瘤,也是儿童癌症相关发病的最常见原因。在了解这些肿瘤的分子特征方面取得的重大进展促进了液体活检检测方法的发展,这些方法可能有助于诊断和监测治疗反应。在本报告中,我们描述了我们的综合液体活检平台,该平台使用来自患有脑、脊髓和周围神经系统肿瘤的儿科患者的脑脊液(CSF)来检测全基因组拷贝数变异、序列变异和基因融合。

方法

从55名患者的脑脊液中分离无细胞DNA,其中包括47名肿瘤患者和8名对照。

结果

在24名(51%)患者中检测到无细胞DNA异常,其中11名有拷贝数改变,9名有序列变异,7名有基因融合。在不同组织学亚型、肿瘤分级和解剖位置的患者中均获得了阳性结果。

结论

本研究证明了在前期诊断和监测环境中将该平台应用于常规临床护理的可行性。需要进一步的研究来确定这种方法在评估治疗反应和长期监测方面的效用。

https://cdn.ncbi.nlm.nih.gov/pmc/blobs/f843/10349915/220eabc7ebe9/vdad077_fig1.jpg

文献检索

告别复杂PubMed语法,用中文像聊天一样搜索,搜遍4000万医学文献。AI智能推荐,让科研检索更轻松。

立即免费搜索

文件翻译

保留排版,准确专业,支持PDF/Word/PPT等文件格式,支持 12+语言互译。

免费翻译文档

深度研究

AI帮你快速写综述,25分钟生成高质量综述,智能提取关键信息,辅助科研写作。

立即免费体验