Suppr超能文献

一种双重功能的 SNF2 蛋白在有丝分裂中驱动染色单体分离和新生转录本的去除。

A dual-function SNF2 protein drives chromatid resolution and nascent transcripts removal in mitosis.

机构信息

Instituto Gulbenkian de Ciência, Oeiras, Portugal.

Algarve Biomedical Center Research Institute (ABC-RI) and Faculty of Medicine and Biomedical Sciences (FMCB), Universidade do Algarve, Faro, Portugal.

出版信息

EMBO Rep. 2023 Sep 6;24(9):e56463. doi: 10.15252/embr.202256463. Epub 2023 Jul 18.

Abstract

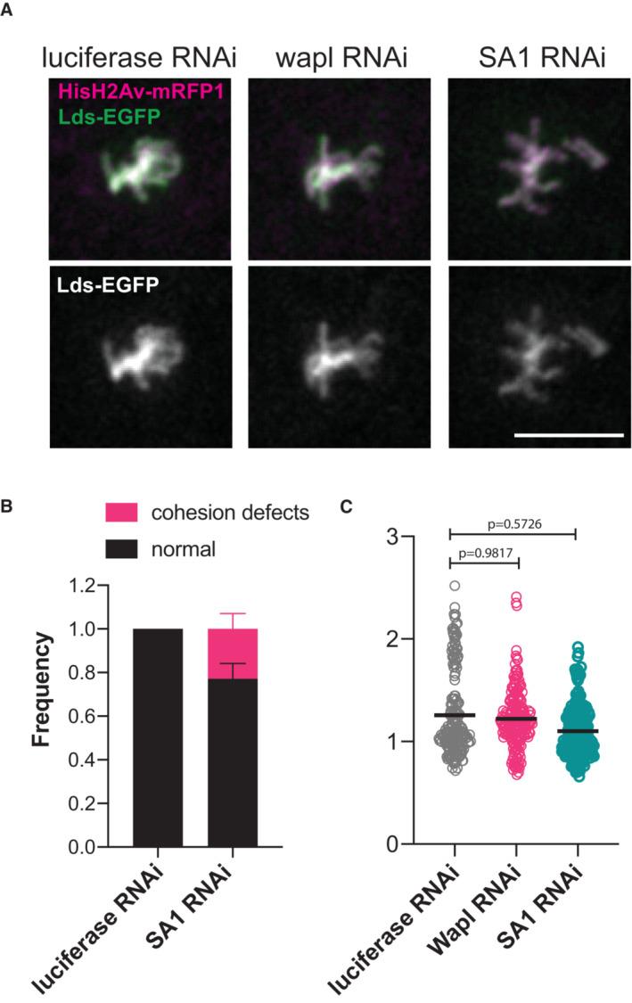
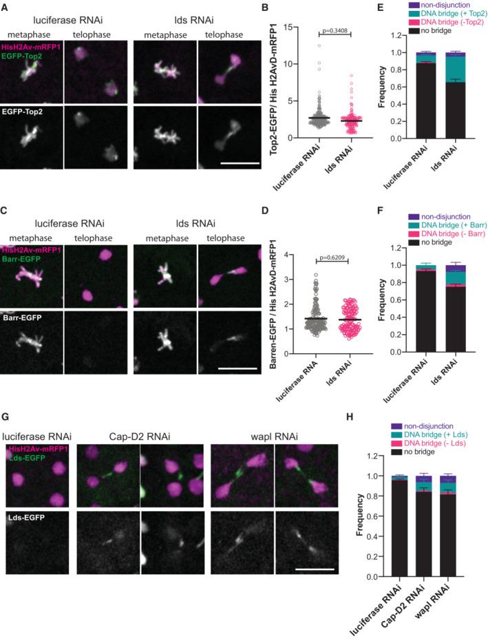
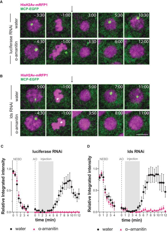
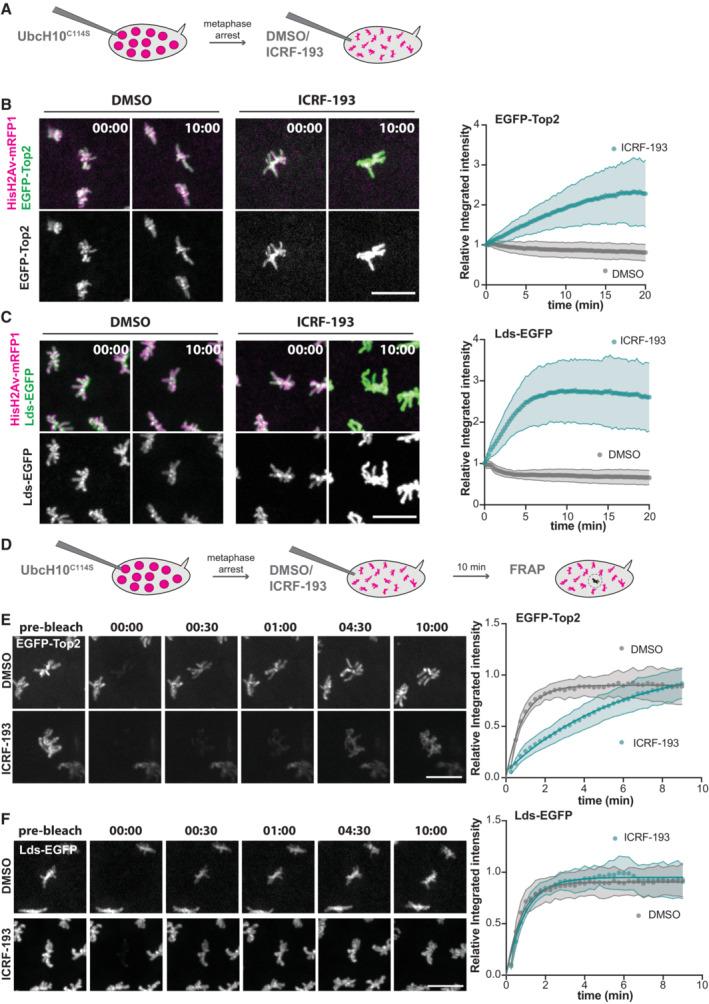
Mitotic chromatin is largely assumed incompatible with transcription due to changes in the transcription machinery and chromosome architecture. However, the mechanisms of mitotic transcriptional inactivation and their interplay with chromosome assembly remain largely unknown. By monitoring ongoing transcription in Drosophila early embryos, we reveal that eviction of nascent mRNAs from mitotic chromatin occurs after substantial chromosome compaction and is not promoted by condensin I. Instead, we show that the timely removal of transcripts from mitotic chromatin is driven by the SNF2 helicase-like protein Lodestar (Lds), identified here as a modulator of sister chromatid cohesion defects. In addition to the eviction of nascent transcripts, we uncover that Lds cooperates with Topoisomerase 2 to ensure efficient sister chromatid resolution and mitotic fidelity. We conclude that the removal of nascent transcripts upon mitotic entry is not a passive consequence of cell cycle progression and/or chromosome compaction but occurs via dedicated mechanisms with functional parallelisms to sister chromatid resolution.

摘要

有丝分裂染色质由于转录机制和染色体结构的改变,在很大程度上被认为与转录不相容。然而,有丝分裂转录失活的机制及其与染色体装配的相互作用在很大程度上仍然未知。通过监测果蝇早期胚胎中正在进行的转录,我们揭示了有丝分裂染色质中新生 mRNA 的逐出发生在大量染色体紧缩之后,并且不是由凝聚蛋白 I 促进的。相反,我们表明,有丝分裂染色质中转录本的及时去除是由 SNF2 螺旋酶样蛋白 Lodestar(Lds)驱动的,Lds 在这里被确定为姐妹染色单体凝聚缺陷的调节剂。除了新生转录本的逐出,我们还发现 Lds 与拓扑异构酶 2 合作,以确保姐妹染色单体的有效分离和有丝分裂保真度。我们得出结论,进入有丝分裂时新生转录本的去除不是细胞周期进程和/或染色体紧缩的被动结果,而是通过专门的机制发生的,与姐妹染色单体的分辨率具有功能上的并行性。

https://cdn.ncbi.nlm.nih.gov/pmc/blobs/e2d5/10481674/ec155a61136f/EMBR-24-e56463-g003.jpg

文献AI研究员

20分钟写一篇综述,助力文献阅读效率提升50倍。

立即体验

用中文搜PubMed

大模型驱动的PubMed中文搜索引擎

马上搜索

文档翻译

学术文献翻译模型,支持多种主流文档格式。

立即体验