Marine Biology Station Piran, National Institute of Biology, Piran, Slovenia.
Department of Functional and Evolutionary Ecology, Bio-Oceanography and Marine Biology Unit, University of Vienna, Vienna, Austria.
Microbiome. 2023 Jul 21;11(1):156. doi: 10.1186/s40168-023-01598-8.
Jellyfish blooms represent a significant but largely overlooked source of labile organic matter (jelly-OM) in the ocean, characterized by a high protein content. Decaying jellyfish are important carriers for carbon export to the ocean's interior. To accurately incorporate them into biogeochemical models, the interactions between microbes and jelly-OM have yet to be fully characterized. We conducted jelly-OM enrichment experiments in microcosms to simulate the scenario experienced by the coastal pelagic microbiome after the decay of a jellyfish bloom. We combined metagenomics, endo- and exo-metaproteomic approaches to obtain a mechanistic understanding on the metabolic network operated by the jelly-OM degrading bacterial consortium.
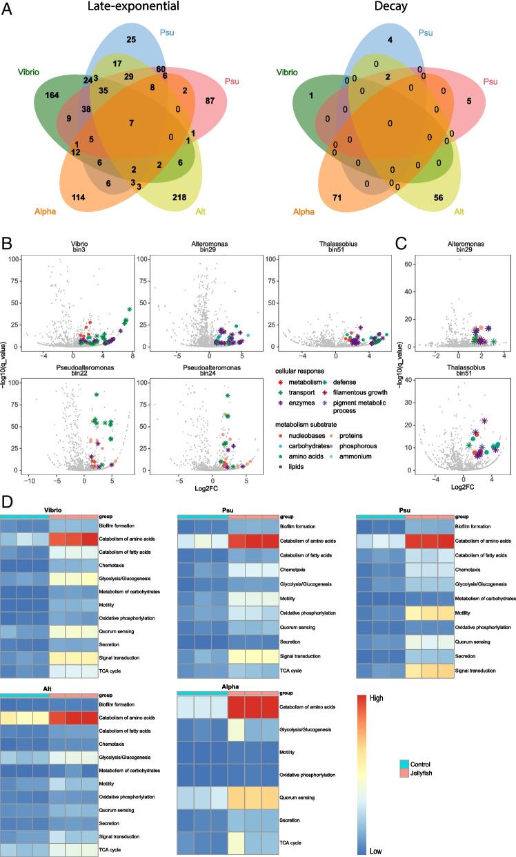
Our analysis revealed that OM released during the decay of jellyfish blooms triggers a rapid shuffling of the taxonomic and functional profile of the pelagic bacterial community, resulting in a significant enrichment of protein/amino acid catabolism-related enzymes in the jelly-OM degrading community dominated by Pseudoalteromonadaceae, Alteromonadaceae and Vibrionaceae, compared to unamended control treatments. In accordance with the proteinaceous character of jelly-OM, Pseudoalteromonadaceae synthesized and excreted enzymes associated with proteolysis, while Alteromonadaceae contributed to extracellular hydrolysis of complex carbohydrates and organophosphorus compounds. In contrast, Vibrionaceae synthesized transporter proteins for peptides, amino acids and carbohydrates, exhibiting a cheater-type lifestyle, i.e. benefiting from public goods released by others. In the late stage of jelly-OM degradation, Rhodobacteraceae and Alteromonadaceae became dominant, growing on jelly-OM left-overs or bacterial debris, potentially contributing to the accumulation of dissolved organic nitrogen compounds and inorganic nutrients, following the decay of jellyfish blooms.
Our findings indicate that specific chemical and metabolic fingerprints associated with decaying jellyfish blooms are substantially different to those previously associated with decaying phytoplankton blooms, potentially altering the functioning and biogeochemistry of marine systems. We show that decaying jellyfish blooms are associated with the enrichment in extracellular collagenolytic bacterial proteases, which could act as virulence factors in human and marine organisms' disease, with possible implications for marine ecosystem services. Our study also provides novel insights into niche partitioning and metabolic interactions among key jelly-OM degraders operating a complex metabolic network in a temporal cascade of biochemical reactions to degrade pulses of jellyfish-bloom-specific compounds in the water column. Video Abstract.
水母爆发是海洋中一种重要但在很大程度上被忽视的不稳定有机物质(水母-OM)来源,其特点是蛋白质含量高。腐烂的水母是将碳向海洋内部输出的重要载体。为了准确地将其纳入生物地球化学模型,微生物与水母-OM 之间的相互作用仍有待充分描述。我们在微宇宙中进行了水母-OM 富集实验,以模拟沿海浮游微生物组在水母爆发后腐烂时所经历的情况。我们结合宏基因组学、内和外元蛋白质组学方法,从机制上了解了由水母-OM 降解细菌联合体操作的代谢网络。
我们的分析表明,在水母爆发腐烂过程中释放的 OM 触发了浮游细菌群落的分类和功能特征的快速变化,导致在以假交替单胞菌、交替单胞菌和弧菌科为主的水母-OM 降解群落中,与蛋白质/氨基酸分解代谢相关的酶显著富集,与未添加对照处理相比。与水母-OM 的蛋白质性质一致,假交替单胞菌合成并分泌与蛋白水解相关的酶,而交替单胞菌有助于复杂碳水化合物和有机磷化合物的细胞外水解。相比之下,弧菌科合成用于肽、氨基酸和碳水化合物的转运蛋白,表现出欺骗型生活方式,即受益于他人释放的公共物品。在水母-OM 降解的后期,红杆菌科和交替单胞菌成为优势菌,以水母-OM 的剩余物或细菌残骸为食,可能有助于在水母爆发后积累溶解有机氮化合物和无机养分。
我们的研究结果表明,与腐烂的浮游植物爆发相关的特定化学和代谢特征与与腐烂的水母爆发相关的特征有很大不同,这可能改变海洋系统的功能和生物地球化学。我们表明,腐烂的水母爆发与细胞外胶原蛋白水解细菌蛋白酶的富集有关,这些蛋白酶可能成为人类和海洋生物疾病的毒力因子,对海洋生态系统服务可能产生影响。我们的研究还为关键的水母-OM 降解者之间的生态位分割和代谢相互作用提供了新的见解,这些降解者在一个时间上的生化反应级联中操作一个复杂的代谢网络,以降解水柱中特定的水母爆发化合物脉冲。