Suppr超能文献

TiNIR 对转移性肺癌的可视化。

Visualization of Metastatic Lung Cancer with TiNIR.

机构信息

Department of Biomedical Science, Sunchon National University, 255 Jungang-ro, Suncheon 57922, Republic of Korea.

Department of Pharmacy, Sunchon National University, 255 Jungang-ro, Suncheon 57922, Republic of Korea.

出版信息

Tomography. 2023 Jun 21;9(4):1187-1195. doi: 10.3390/tomography9040096.

Abstract

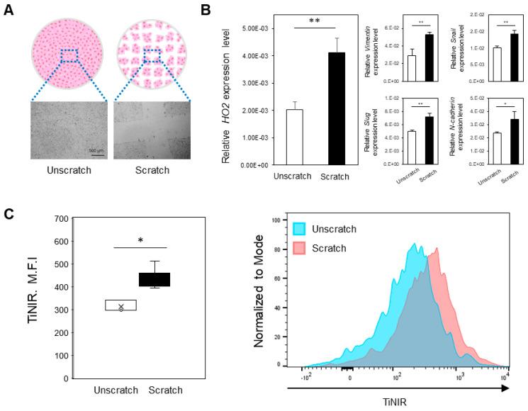
The development of efficient biomarkers and probes for monitoring and treating cancer, specifically metastatic cancer, is a critical research area that can have a significant impact on both patient outcomes and drug discovery. In this context, TiNIR has been developed to detect tumor-initiating cells (TICs), with heme oxygenase 2 (HO2) as a promising therapeutic biomarker for tumor-initiating cells. In this study, TiNIR has demonstrated its effectiveness as an metastatic lung cancer tracker, highlighting its potential as a valuable tool in cancer research and therapy. The development of innovative approaches that selectively target metastatic cancers represents a promising avenue for improving survival rates and enhancing the quality of life of cancer patients.

摘要

开发高效的生物标志物和探针来监测和治疗癌症,特别是转移性癌症,是一个关键的研究领域,这对患者的预后和药物发现都有重大影响。在这种情况下,TiNIR 的开发是为了检测肿瘤起始细胞(TICs),血红素加氧酶 2(HO2)是一种有前途的肿瘤起始细胞治疗性生物标志物。在这项研究中,TiNIR 已被证明是一种有效的转移性肺癌追踪器,突出了其在癌症研究和治疗中的潜在价值。开发选择性针对转移性癌症的创新方法代表了提高生存率和提高癌症患者生活质量的有希望的途径。

https://cdn.ncbi.nlm.nih.gov/pmc/blobs/3a9e/10366764/038bfadc369d/tomography-09-00096-g001.jpg

文献AI研究员

20分钟写一篇综述,助力文献阅读效率提升50倍。

立即体验

用中文搜PubMed

大模型驱动的PubMed中文搜索引擎

马上搜索

文档翻译

学术文献翻译模型,支持多种主流文档格式。

立即体验