Suppr超能文献

富含血小板纤维蛋白添加至牛异种移植物用于上颌窦和牙槽嵴增高术的有效性:一项系统评价

The Effectiveness of the Addition of Platelet-Rich Fibrin to Bovine Xenografts in Sinus and Bone Ridge Augmentation: A Systematic Review.

作者信息

Idiri Katia, Bandiaky Octave, Soueidan Assem, Verner Christian, Renard Emmanuelle, Struillou Xavier

机构信息

Faculté de Chirurgie Dentaire, CHU Nantes, Service Odontologie Restauratrice et Chirurgicale, Nantes Université, 44035 Nantes, France.

Oniris, CHU Nantes, INSERM, Regenerative Medicine and Skeleton, RMeS, Nantes Université, UMR 1229, F-44000 Nantes, France.

出版信息

J Funct Biomater. 2023 Jul 23;14(7):389. doi: 10.3390/jfb14070389.

Abstract

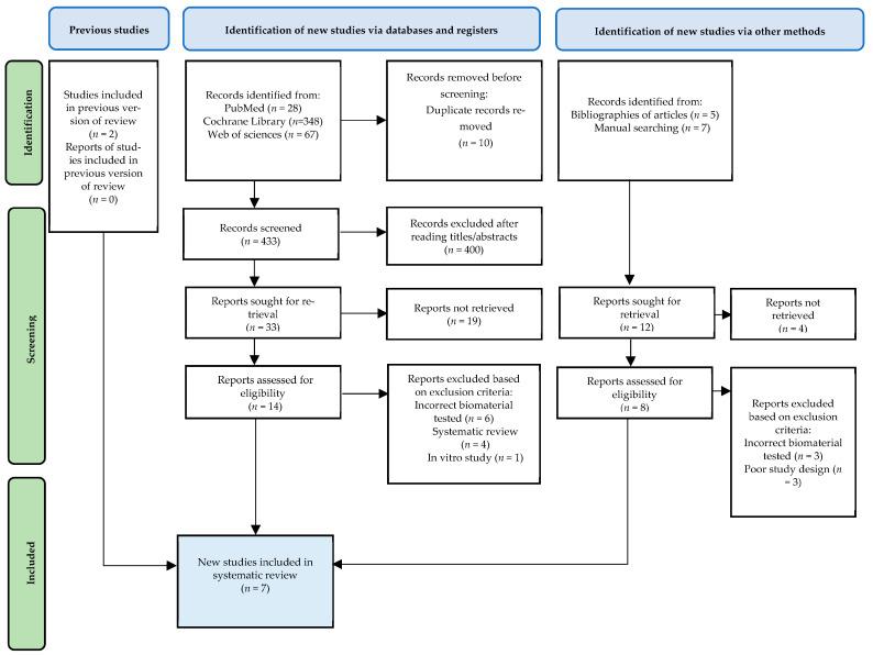
Dental implants sometimes need bone augmentation to recreate an adequate bone height and volume. Numerous bone augmentation techniques have been described, and, currently, the most commonly used bone graft procedure is xenografts with deproteinized bovine bone mineral (DBBM). The addition of platelet-rich fibrin (PRF) to DBBM has already shown better performance than DBBM alone in restoring intrabony periodontal defects, but the role of PRF in preimplantation bone grafts is still not clear. The objective of this systematic review was to evaluate the efficacy of the adjunction of PRF or L-PRF to DBBM in bone ridge augmentation procedures. Clinical randomized controlled studies using PRF associated with DBBM were included. In April 2023, three electronic databases (PubMed, Cochrane, and Web of Science) were searched. The search strategy was performed according to PRISMA guidelines. The risk of bias assessments were performed using the Cochrane Collaboration tool. A total of seven articles were included and analyzed. The results show no statistically significant effect of PRF added to DBBM compared to DBBM alone in the sinus lift procedure but do show an effect in the reduction in bone graft resorption in one study of mandibular guided bone regeneration.

摘要

牙种植体有时需要进行骨增量手术以重建足够的骨高度和骨量。已经描述了多种骨增量技术,目前,最常用的骨移植方法是使用脱蛋白牛骨矿物质(DBBM)的异种骨移植。在恢复骨内牙周缺损方面,向DBBM中添加富血小板纤维蛋白(PRF)已显示出比单独使用DBBM更好的效果,但PRF在种植前骨移植中的作用仍不明确。本系统评价的目的是评估在骨嵴增量手术中,将PRF或L-PRF与DBBM联合使用的疗效。纳入了使用PRF与DBBM联合的临床随机对照研究。2023年4月,检索了三个电子数据库(PubMed、Cochrane和科学网)。检索策略按照PRISMA指南进行。使用Cochrane协作工具进行偏倚风险评估。共纳入并分析了七篇文章。结果显示,在鼻窦提升手术中,与单独使用DBBM相比,向DBBM中添加PRF没有统计学上的显著效果,但在一项下颌引导骨再生研究中,确实显示出在减少骨移植吸收方面有效果。

https://cdn.ncbi.nlm.nih.gov/pmc/blobs/2063/10381281/cc23d8bd3891/jfb-14-00389-g001.jpg

文献检索

告别复杂PubMed语法,用中文像聊天一样搜索,搜遍4000万医学文献。AI智能推荐,让科研检索更轻松。

立即免费搜索

文件翻译

保留排版,准确专业,支持PDF/Word/PPT等文件格式,支持 12+语言互译。

免费翻译文档

深度研究

AI帮你快速写综述,25分钟生成高质量综述,智能提取关键信息,辅助科研写作。

立即免费体验