Hunan Collaborative Innovation Center for Utilization of Botanical Functional Ingredients, College of Animal Science and Technology, Hunan Agricultural University, Changsha, China.
Animal Science and Technology College, Beijing University of Agriculture, Beijing, P. R China.
Gut Microbes. 2023 Jan-Dec;15(1):2238959. doi: 10.1080/19490976.2023.2238959.
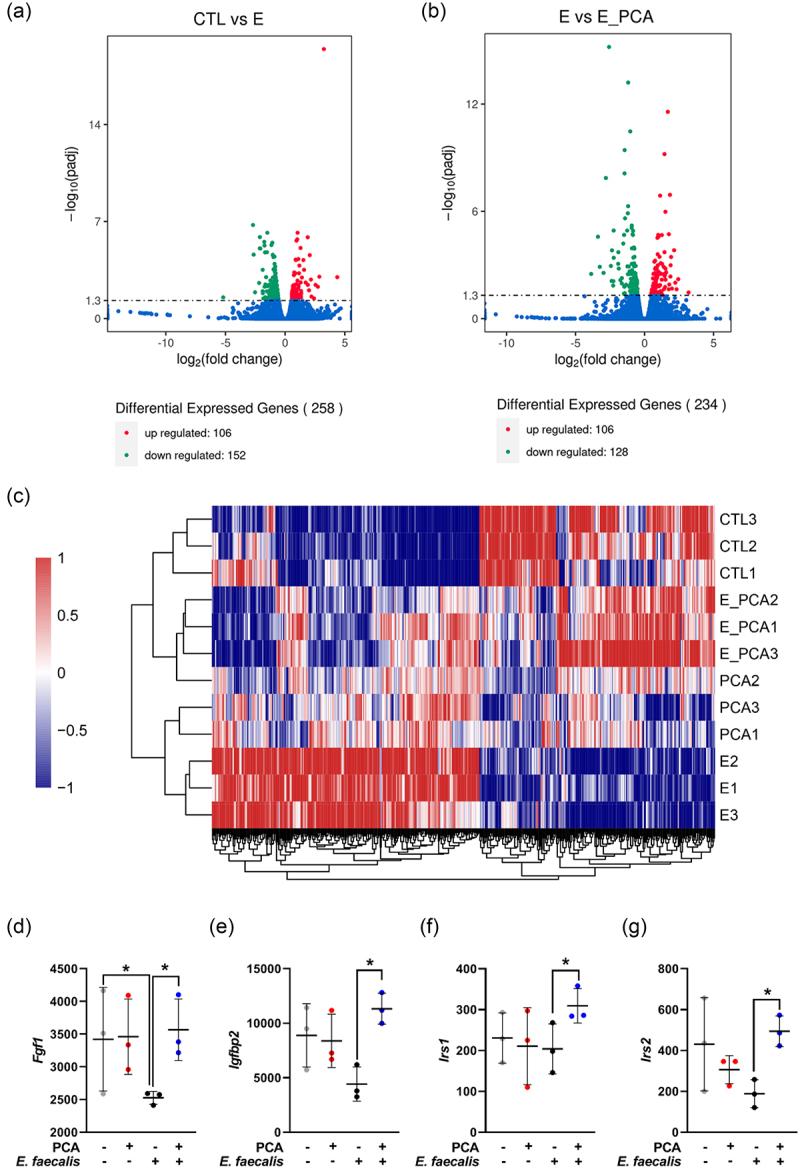
Gut microbiota-diet interaction has been identified as a key factor of metabolic associated fatty liver disease (MAFLD). Recent studies suggested that dietary polyphenols may protect against MAFLD by regulating gut microbiota; however, the underlying mechanisms remain elusive. We first investigated the effects of cyanidin 3-glucoside and its phenolic metabolites on high-fat diet induced MAFLD in C57BL/6J mice, and protocatechuic acid (PCA) showed a significant positive effect. Next, regulation of PCA on lipid metabolism and gut microbiota were explored by MAFLD mouse model and fecal microbiota transplantation (FMT) experiment. Dietary PCA reduced intraperitoneal and hepatic fat deposition with lower levels of transaminases (AST & ALT) and inflammatory cytokines (IL-1β, IL-2, IL-6, TNF-α & MCP-1), but higher HDL-c/LDL-c ratio. Characterization of gut microbiota indicated that PCA decreased the Firmicutes/Bacteroidetes ratio mainly by reducing the relative abundance of genus , which was positively correlated with the levels of LDL-c, AST, ALT and most of the up-regulated hepatic lipids by lipidomics analysis. FMT experiments showed that caused hepatic inflammation, fat deposition and insulin resistance with decreased expression of carnitine palmitoyltransferase-1 alpha (), which can be reversed by PCA through inhibiting . Transcriptomics analysis suggested that caused a significant decrease in the expression of fibroblast growth factor 1 (), and PCA recovered the expression of with insulin-like growth factor binding protein 2 (), insulin receptor substrate 1 () and insulin receptor substrate 2 (). These results demonstrated that high proportion of gut accelerates MAFLD with decreased expression of and , which can be prevented by dietary supplementation of PCA.
肠道微生物群-饮食相互作用已被确定为代谢相关脂肪性肝病(MAFLD)的关键因素。最近的研究表明,膳食多酚可能通过调节肠道微生物群来预防 MAFLD;然而,其潜在机制仍不清楚。我们首先研究了矢车菊素 3-葡萄糖苷及其酚类代谢物对 C57BL/6J 小鼠高脂饮食诱导的 MAFLD 的影响,结果表明原儿茶酸(PCA)有显著的积极作用。接下来,通过 MAFLD 小鼠模型和粪便微生物群移植(FMT)实验探索了 PCA 对脂代谢和肠道微生物群的调节作用。饮食 PCA 降低了腹腔内和肝脏脂肪沉积,转氨酶(AST 和 ALT)和炎症细胞因子(IL-1β、IL-2、IL-6、TNF-α 和 MCP-1)水平降低,而高密度脂蛋白胆固醇/低密度脂蛋白胆固醇比值升高。肠道微生物群的特征表明,PCA 主要通过降低属的相对丰度来降低厚壁菌门/拟杆菌门的比例,这与 LDL-c、AST、ALT 的水平以及脂质组学分析中大多数上调的肝脏脂质呈正相关。FMT 实验表明,属引起肝脏炎症、脂肪沉积和胰岛素抵抗,导致肉碱棕榈酰转移酶-1α()的表达降低,而 PCA 通过抑制来逆转这一现象。转录组学分析表明,属导致成纤维细胞生长因子 1()的表达显著降低,而 PCA 通过胰岛素样生长因子结合蛋白 2()恢复的表达,胰岛素受体底物 1()和胰岛素受体底物 2()。这些结果表明,肠道中属的高比例加速了 MAFLD,导致的表达降低,而 PCA 可以通过膳食补充来预防。