Department of Biochemistry and Molecular Biology, School of Basic Medicine, Tongji Medical College, Huazhong University of Science and Technology, Wuhan, Hubei 430032, China.
Department of Molecular Genetics and Cell Biology, University of Chicago, Chicago, IL 60637, USA.
Cell Rep. 2023 Aug 29;42(8):112859. doi: 10.1016/j.celrep.2023.112859. Epub 2023 Jul 27.
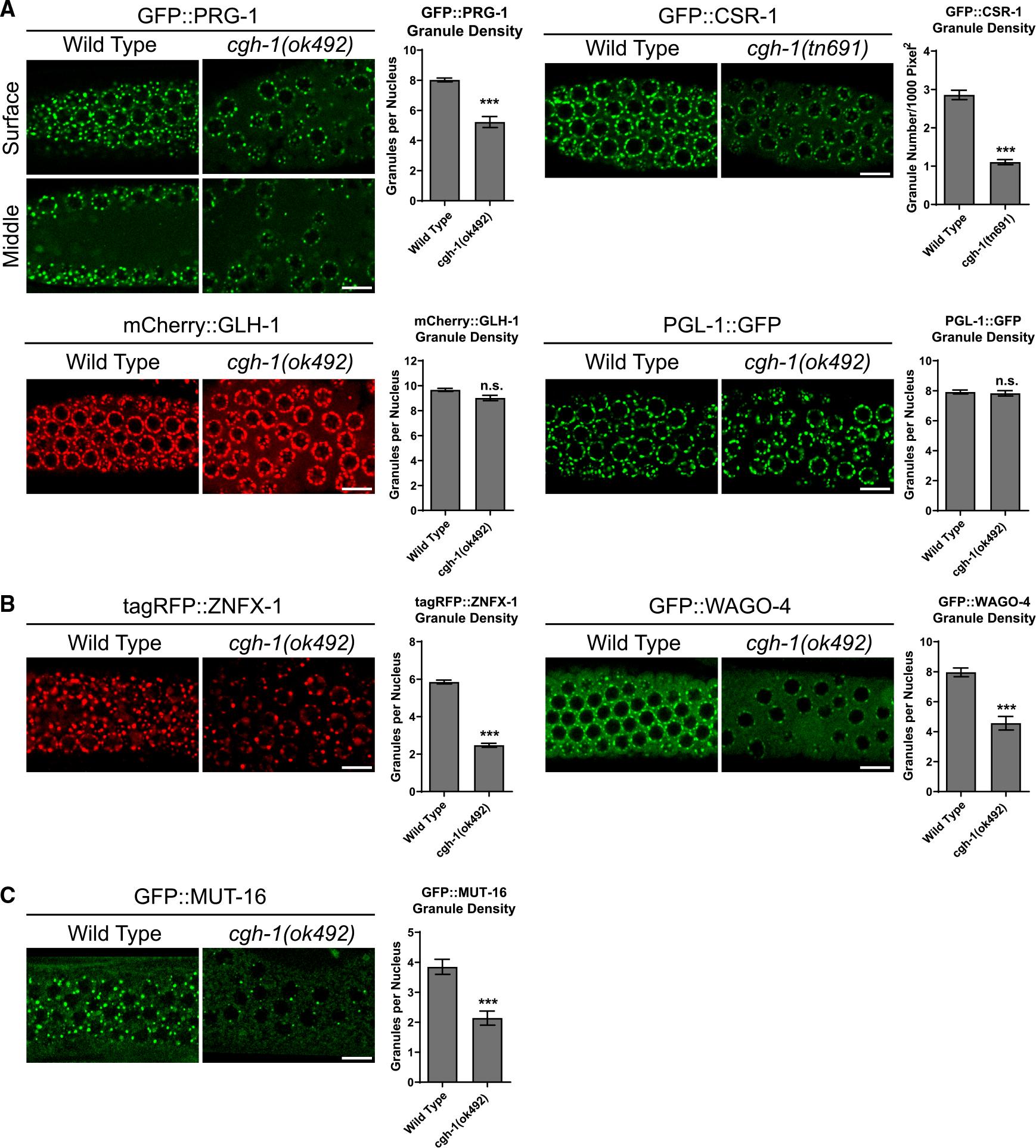
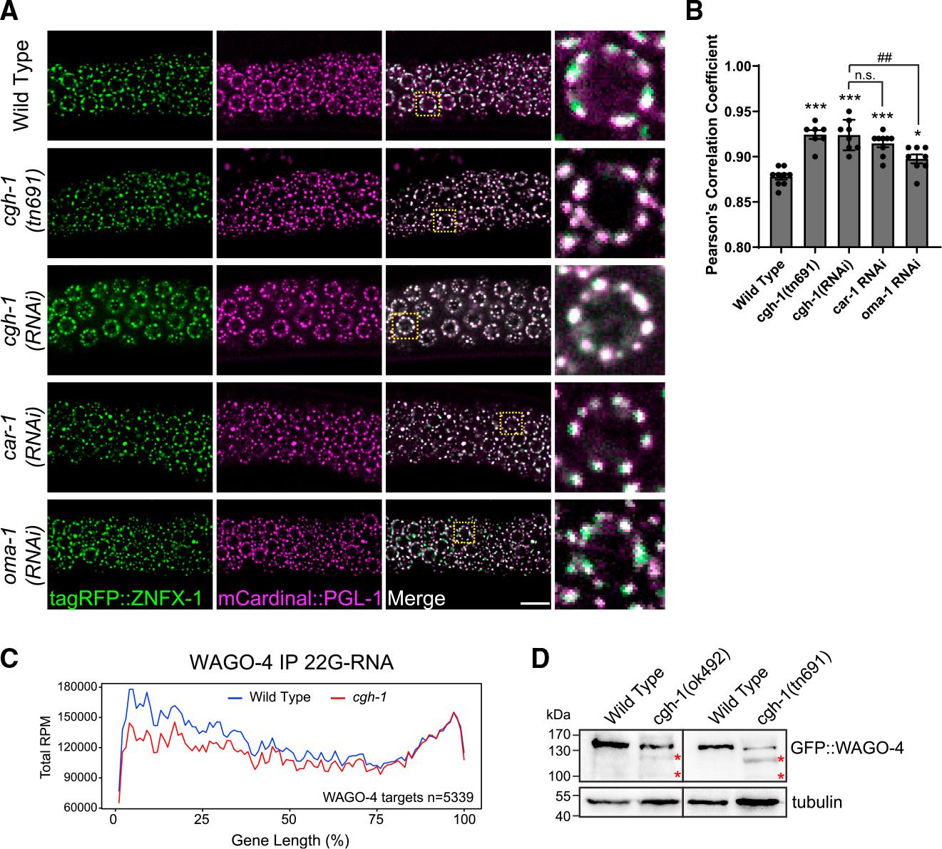
Biomolecular condensates have been shown to interact in vivo, yet it is unclear whether these interactions are functionally meaningful. Here, we demonstrate that cooperativity between two distinct condensates-germ granules and P bodies-is required for transgenerational gene silencing in C. elegans. We find that P bodies form a coating around perinuclear germ granules and that P body components CGH-1/DDX6 and CAR-1/LSM14 are required for germ granules to organize into sub-compartments and concentrate small RNA silencing factors. Functionally, while the P body mutant cgh-1 is competent to initially trigger gene silencing, it is unable to propagate the silencing to subsequent generations. Mechanistically, we trace this loss of transgenerational silencing to defects in amplifying secondary small RNAs and the stability of WAGO-4 Argonaute, both known carriers of gene silencing memories. Together, these data reveal that cooperation between condensates results in an emergent capability of germ cells to establish heritable memory.
生物分子凝聚物已被证明在体内相互作用,但尚不清楚这些相互作用是否具有功能意义。在这里,我们证明了两种不同凝聚物——生殖泡和 P 体之间的协同作用对于线虫的跨代基因沉默是必需的。我们发现 P 体在核周生殖泡周围形成一层涂层,并且 P 体成分 CGH-1/DDX6 和 CAR-1/LSM14 对于生殖泡形成亚区室和浓缩小 RNA 沉默因子是必需的。功能上,虽然 P 体突变体 cgh-1 能够最初触发基因沉默,但它无法将沉默传播到后代。从机制上讲,我们将这种跨代沉默的丧失追溯到次级小 RNA 的扩增缺陷和 WAGO-4 Argonaute 的稳定性,这两者都是基因沉默记忆的已知载体。总之,这些数据表明凝聚物之间的合作导致生殖细胞获得建立可遗传记忆的能力。