Suppr超能文献

氯喹抑制自噬增加了新型氮丙啶-酰肼腙衍生物对神经胶质瘤细胞的促凋亡作用。

Autophagy Inhibition with Chloroquine Increased Pro-Apoptotic Potential of New Aziridine-Hydrazide Hydrazone Derivatives against Glioblastoma Cells.

机构信息

Department of Medical Biochemistry, Medical University of Lodz, 6/8 Mazowiecka Str., 92-215 Lodz, Poland.

Department of Organic and Applied Chemistry, Faculty of Chemistry, University of Lodz, Tamka 12, 91-403 Lodz, Poland.

出版信息

Cells. 2023 Jul 21;12(14):1906. doi: 10.3390/cells12141906.

Abstract

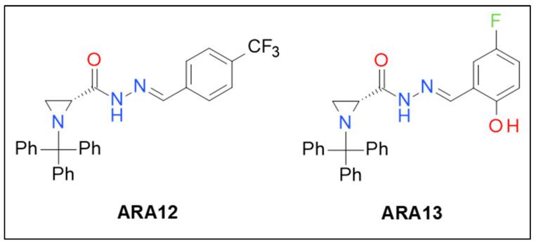
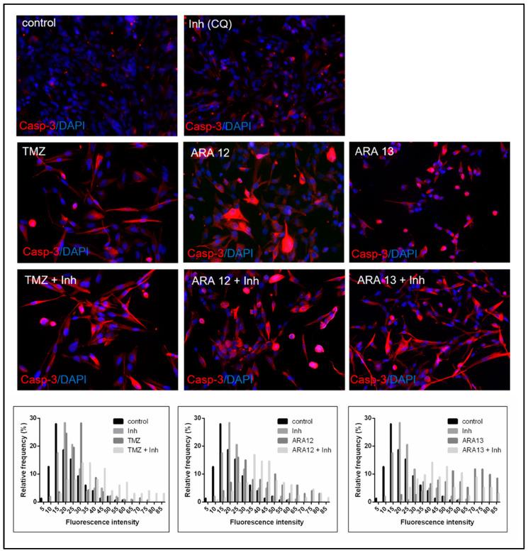
Tumor therapy escape due to undesired side effects induced by treatment, such as prosurvival autophagy or cellular senescence, is one of the key mechanisms of resistance that eventually leads to tumor dormancy and recurrence. Glioblastoma is the most frequent and practically incurable neoplasm of the central nervous system; thus, new treatment modalities have been investigated to find a solution more effective than the currently applied standards based on temozolomide. The present study examined the newly synthesized compounds of aziridine-hydrazide hydrazone derivatives to determine their antineoplastic potential against glioblastoma cells in vitro. Although the output of our investigation clearly demonstrates their proapoptotic activity, the cytotoxic effect appeared to be blocked by treatment-induced autophagy, the phenomenon also detected in the case of temozolomide action. The addition of an autophagy inhibitor, chloroquine, resulted in a significant increase in apoptosis triggered by the tested compounds, as well as temozolomide. The new aziridine-hydrazide hydrazone derivatives, which present cytotoxic potential against glioblastoma cells comparable to or even higher than that of temozolomide, show promising results and, thus, should be further investigated as antineoplastic agents. Moreover, our findings suggest that the combination of an apoptosis inducer with an autophagy inhibitor could optimize chemotherapeutic efficiency, and the addition of an autophagy inhibitor should be considered as an optional adjunctive therapy minimizing the risk of tumor escape from treatment.

摘要

由于治疗引起的不良反应导致的肿瘤治疗逃逸,如生存相关自噬或细胞衰老,是导致肿瘤休眠和复发的主要耐药机制之一。胶质母细胞瘤是中枢神经系统最常见且实际上无法治愈的肿瘤;因此,已经研究了新的治疗方法,以寻找比目前基于替莫唑胺的标准更有效的解决方案。本研究检查了新合成的氮丙啶-酰肼腙衍生物化合物,以确定它们在体外对神经胶质瘤细胞的抗肿瘤潜力。尽管我们的研究结果清楚地表明了它们的促凋亡活性,但细胞毒性作用似乎被治疗诱导的自噬所阻断,这种现象在替莫唑胺作用的情况下也被检测到。添加自噬抑制剂氯喹可显著增加由测试化合物以及替莫唑胺触发的细胞凋亡。与替莫唑胺相比,具有细胞毒性潜力的新型氮丙啶-酰肼腙衍生物对神经胶质瘤细胞表现出有希望的结果,因此应作为抗肿瘤药物进一步研究。此外,我们的研究结果表明,将凋亡诱导剂与自噬抑制剂联合使用可能优化化疗效率,并且应考虑添加自噬抑制剂作为一种可选的辅助治疗方法,最大程度地降低肿瘤逃避治疗的风险。

https://cdn.ncbi.nlm.nih.gov/pmc/blobs/8f7a/10378024/5bc61ad7334c/cells-12-01906-g001.jpg

文献检索

告别复杂PubMed语法,用中文像聊天一样搜索,搜遍4000万医学文献。AI智能推荐,让科研检索更轻松。

立即免费搜索

文件翻译

保留排版,准确专业,支持PDF/Word/PPT等文件格式,支持 12+语言互译。

免费翻译文档

深度研究

AI帮你快速写综述,25分钟生成高质量综述,智能提取关键信息,辅助科研写作。

立即免费体验