Suppr超能文献

载脂蛋白 E (ApoE) 可挽救腘动脉瘤疾病中的收缩型平滑肌细胞表型。

Apolipoprotein E (ApoE) Rescues the Contractile Smooth Muscle Cell Phenotype in Popliteal Artery Aneurysm Disease.

机构信息

Department for Vascular and Endovascular Surgery, Klinikum rechts der Isar, Technical University Munich, 81675 Munich, Germany.

German Center for Cardiovascular Research (DZHK), Partner Site Munich Heart Alliance, 10785 Berlin, Germany.

出版信息

Biomolecules. 2023 Jul 4;13(7):1074. doi: 10.3390/biom13071074.

Abstract

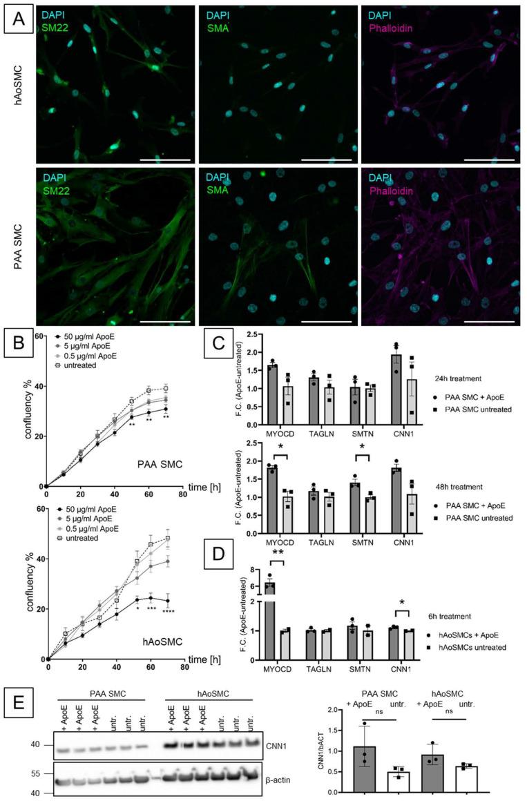
Popliteal artery aneurysm (PAA) is the most frequent peripheral aneurysm, primarily seen in male smokers with a prevalence below 1%. This exploratory study aims to shed light on cellular mechanisms involved in PAA progression. Sixteen human PAA and eight non-aneurysmatic popliteal artery samples, partially from the same patients, were analyzed by immunohistochemistry, fluorescence imaging, Affymetrix mRNA expression profiling, qPCR and OLink proteomics, and compared to atherosclerotic ( = 6) and abdominal aortic aneurysm (AAA) tissue ( = 19). Additionally, primary cell culture of PAA-derived vascular smooth muscle cells (VSMC) was established for modulation and growth analysis. Compared to non-aneurysmatic popliteal arteries, VSMCs lose the contractile phenotype and the cell proliferation rate increases significantly in PAA. Array analysis identified APOE higher expressed in PAA samples, co-localizing with VSMCs. APOE stimulation of primary human PAA VSMCs significantly reduced cell proliferation. Accordingly, contractile VSMC markers were significantly upregulated. A single case of osseous mechanically induced PAA with a non-diseased VSMC profile emphasizes these findings. Carefully concluded, PAA pathogenesis shows similar features to AAA, yet the mechanisms involved might differ. APOE is specifically higher expressed in PAA tissue and could be involved in VSMC phenotype rescue.

摘要

腘动脉瘤(PAA)是最常见的外周动脉瘤,主要见于男性吸烟者,患病率低于 1%。本探索性研究旨在阐明 PAA 进展涉及的细胞机制。通过免疫组织化学、荧光成像、Affymetrix mRNA 表达谱分析、qPCR 和 OLink 蛋白质组学分析了 16 个人类 PAA 和 8 个非动脉瘤性腘动脉样本(部分来自同一患者),并与动脉粥样硬化(n=6)和腹主动脉瘤(AAA)组织(n=19)进行了比较。此外,还建立了源自 PAA 的血管平滑肌细胞(VSMC)的原代细胞培养物,用于调节和生长分析。与非动脉瘤性腘动脉相比,PAA 中的 VSMC 失去了收缩表型,细胞增殖率显著增加。阵列分析确定 APOE 在 PAA 样本中表达较高,与 VSMC 共定位。APOE 刺激原代人 PAA VSMC 可显著降低细胞增殖。相应地,收缩型 VSMC 标志物显著上调。一个非病变性 VSMC 表型的骨力学诱导 PAA 单病例强调了这些发现。经过仔细总结,PAA 发病机制与 AAA 具有相似特征,但涉及的机制可能不同。APOE 在 PAA 组织中特异性高表达,可能参与 VSMC 表型挽救。

https://cdn.ncbi.nlm.nih.gov/pmc/blobs/5e04/10377618/24afd80f2d3e/biomolecules-13-01074-g001.jpg

文献检索

告别复杂PubMed语法,用中文像聊天一样搜索,搜遍4000万医学文献。AI智能推荐,让科研检索更轻松。

立即免费搜索

文件翻译

保留排版,准确专业,支持PDF/Word/PPT等文件格式,支持 12+语言互译。

免费翻译文档

深度研究

AI帮你快速写综述,25分钟生成高质量综述,智能提取关键信息,辅助科研写作。

立即免费体验