• 文献检索
  • 文档翻译
  • 深度研究
  • 学术资讯
  • Suppr Zotero 插件Zotero 插件
  • 邀请有礼
  • 套餐&价格
  • 历史记录
应用&插件
Suppr Zotero 插件Zotero 插件浏览器插件Mac 客户端Windows 客户端微信小程序
定价
高级版会员购买积分包购买API积分包
服务
文献检索文档翻译深度研究API 文档MCP 服务
关于我们
关于 Suppr公司介绍联系我们用户协议隐私条款
关注我们

Suppr 超能文献

核心技术专利:CN118964589B侵权必究
粤ICP备2023148730 号-1Suppr @ 2026

文献检索

告别复杂PubMed语法,用中文像聊天一样搜索,搜遍4000万医学文献。AI智能推荐,让科研检索更轻松。

立即免费搜索

文件翻译

保留排版,准确专业,支持PDF/Word/PPT等文件格式,支持 12+语言互译。

免费翻译文档

深度研究

AI帮你快速写综述,25分钟生成高质量综述,智能提取关键信息,辅助科研写作。

立即免费体验

美沙酮通过破坏胶质母细胞瘤细胞中的钙稳态和多聚二磷酸腺苷核糖聚合酶(PARP)失调增强替莫唑胺的细胞毒性。

Methadone Potentiates the Cytotoxicity of Temozolomide by Impairing Calcium Homeostasis and Dysregulation of PARP in Glioblastoma Cells.

作者信息

Honc Ondrej, Novotny Jiri

机构信息

Department of Physiology, Faculty of Science, Charles University, 128 00 Prague, Czech Republic.

出版信息

Cancers (Basel). 2023 Jul 11;15(14):3567. doi: 10.3390/cancers15143567.

DOI:10.3390/cancers15143567
PMID:37509230
原文链接:https://pmc.ncbi.nlm.nih.gov/articles/PMC10377588/
Abstract

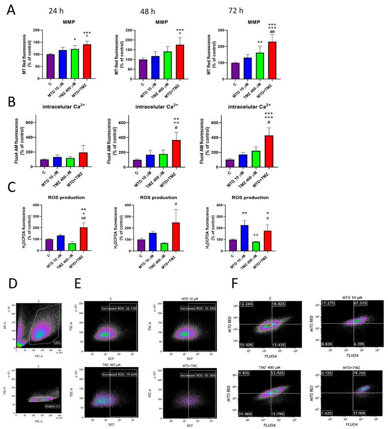
Methadone is commonly used as an alternative to morphine in patients with pain associated with glioblastoma and other cancers. Although concomitant administration of methadone and cytostatics is relatively common, the effect of methadone on the efficacy of cytostatic drugs has not been well studied until recently. Moreover, the mechanism behind the effect of methadone on temozolomide efficacy has not been investigated in previous studies, or this effect has been automatically attributed to opioid receptors. Our findings indicate that methadone potentiates the effect of temozolomide on rat C6 glioblastoma cells and on human U251 and T98G glioblastoma cells and increases cell mortality by approximately 50% via a mechanism of action independent of opioid receptors. Our data suggest that methadone acts by affecting mitochondrial potential, the level of oxidative stress, intracellular Ca concentration and possibly intracellular ATP levels. Significant effects were also observed on DNA integrity and on cleavage and expression of the DNA repair protein PARP-1. None of these effects were attributed to the activation of opioid receptors and Toll-like receptor 4. Our results provide an alternative perspective on the mechanism of action of methadone in combination with temozolomide and a potential strategy for the treatment of glioblastoma cell resistance to temozolomide.

摘要

美沙酮通常被用作患有胶质母细胞瘤和其他癌症相关疼痛患者的吗啡替代药物。尽管美沙酮与细胞抑制剂联合给药相对常见,但直到最近,美沙酮对细胞抑制药物疗效的影响尚未得到充分研究。此外,美沙酮对替莫唑胺疗效影响背后的机制在以往研究中尚未被探究,或者这种影响被自动归因于阿片受体。我们的研究结果表明,美沙酮可增强替莫唑胺对大鼠C6胶质母细胞瘤细胞以及人U251和T98G胶质母细胞瘤细胞的作用,并通过一种独立于阿片受体的作用机制使细胞死亡率增加约50%。我们的数据表明,美沙酮通过影响线粒体电位、氧化应激水平、细胞内钙浓度以及可能的细胞内ATP水平发挥作用。在DNA完整性以及DNA修复蛋白PARP-1的切割和表达方面也观察到了显著影响。这些影响均未归因于阿片受体和Toll样受体4的激活。我们的结果为美沙酮与替莫唑胺联合作用机制提供了另一种视角,并为治疗胶质母细胞瘤细胞对替莫唑胺的耐药性提供了一种潜在策略。

https://cdn.ncbi.nlm.nih.gov/pmc/blobs/67cd/10377588/fc256af78eee/cancers-15-03567-g004.jpg
https://cdn.ncbi.nlm.nih.gov/pmc/blobs/67cd/10377588/09ef916c7300/cancers-15-03567-g001.jpg
https://cdn.ncbi.nlm.nih.gov/pmc/blobs/67cd/10377588/2c92afdd5620/cancers-15-03567-g002.jpg
https://cdn.ncbi.nlm.nih.gov/pmc/blobs/67cd/10377588/be0dc021df0b/cancers-15-03567-g003.jpg
https://cdn.ncbi.nlm.nih.gov/pmc/blobs/67cd/10377588/fc256af78eee/cancers-15-03567-g004.jpg
https://cdn.ncbi.nlm.nih.gov/pmc/blobs/67cd/10377588/09ef916c7300/cancers-15-03567-g001.jpg
https://cdn.ncbi.nlm.nih.gov/pmc/blobs/67cd/10377588/2c92afdd5620/cancers-15-03567-g002.jpg
https://cdn.ncbi.nlm.nih.gov/pmc/blobs/67cd/10377588/be0dc021df0b/cancers-15-03567-g003.jpg
https://cdn.ncbi.nlm.nih.gov/pmc/blobs/67cd/10377588/fc256af78eee/cancers-15-03567-g004.jpg

相似文献

1
Methadone Potentiates the Cytotoxicity of Temozolomide by Impairing Calcium Homeostasis and Dysregulation of PARP in Glioblastoma Cells.美沙酮通过破坏胶质母细胞瘤细胞中的钙稳态和多聚二磷酸腺苷核糖聚合酶(PARP)失调增强替莫唑胺的细胞毒性。
Cancers (Basel). 2023 Jul 11;15(14):3567. doi: 10.3390/cancers15143567.
2
Cytotoxic and Senolytic Effects of Methadone in Combination with Temozolomide in Glioblastoma Cells.美沙酮联合替莫唑胺对胶质母细胞瘤细胞的细胞毒性和衰老作用。
Int J Mol Sci. 2020 Sep 23;21(19):7006. doi: 10.3390/ijms21197006.
3
D,L-Methadone does not improve radio- and chemotherapy in glioblastoma in vitro.D,L-美沙酮不能提高胶质母细胞瘤的放化疗效果。
Cancer Chemother Pharmacol. 2019 Jun;83(6):1017-1024. doi: 10.1007/s00280-019-03816-3. Epub 2019 Mar 19.
4
Activated TRPA1 plays a therapeutic role in TMZ resistance in glioblastoma by altering mitochondrial dynamics.激活的 TRPA1 通过改变线粒体动力学在 TMZ 抵抗胶质母细胞瘤中发挥治疗作用。
BMC Mol Cell Biol. 2022 Aug 19;23(1):38. doi: 10.1186/s12860-022-00438-1.
5
Guggulsterone from Commiphora mukul potentiates anti-glioblastoma efficacy of temozolomide in vitro and in vivo via down-regulating EGFR/PI3K/Akt signaling and NF-κB activation.古卡杜酮可下调 EGFR/PI3K/Akt 信号通路和 NF-κB 激活,增强替莫唑胺治疗脑胶质瘤的作用。
J Ethnopharmacol. 2023 Jan 30;301:115855. doi: 10.1016/j.jep.2022.115855. Epub 2022 Oct 22.
6
The Combination PARP Inhibitor Olaparib With Temozolomide in an Experimental Glioblastoma Model.奥拉帕利联合替莫唑胺在实验性胶质母细胞瘤模型中的作用。
In Vivo. 2021 Jul-Aug;35(4):2015-2023. doi: 10.21873/invivo.12470.
7
Xihuang pill potentiates the anti-tumor effects of temozolomide in glioblastoma xenografts through the Akt/mTOR-dependent pathway.西黄丸通过 Akt/mTOR 依赖性途径增强替莫唑胺在胶质母细胞瘤异种移植瘤中的抗肿瘤作用。
J Ethnopharmacol. 2020 Oct 28;261:113071. doi: 10.1016/j.jep.2020.113071. Epub 2020 Jun 27.
8
Opioid receptor activation triggering downregulation of cAMP improves effectiveness of anti-cancer drugs in treatment of glioblastoma.阿片受体激活引发环磷酸腺苷(cAMP)下调可提高抗癌药物治疗胶质母细胞瘤的疗效。
Cell Cycle. 2014;13(10):1560-70. doi: 10.4161/cc.28493. Epub 2014 Mar 12.
9
Intracellular cholesterol level regulates sensitivity of glioblastoma cells against temozolomide-induced cell death by modulation of caspase-8 activation via death receptor 5-accumulation and activation in the plasma membrane lipid raft.细胞内胆固醇水平通过死亡受体5在质膜脂筏中的积累和激活来调节半胱天冬酶-8的激活,从而调控胶质母细胞瘤细胞对替莫唑胺诱导的细胞死亡的敏感性。
Biochem Biophys Res Commun. 2018 Jan 1;495(1):1292-1299. doi: 10.1016/j.bbrc.2017.11.113. Epub 2017 Nov 21.
10
In vitro evaluation of effects of metformin on morphine and methadone tolerance through mammalian target of rapamycin signaling pathway.通过雷帕霉素靶蛋白信号通路评价二甲双胍对吗啡和盐酸美沙酮耐受的体外效应
J Cell Physiol. 2019 Mar;234(3):3058-3066. doi: 10.1002/jcp.27125. Epub 2018 Aug 26.

引用本文的文献

1
Clusterin Deficiency Promotes Cellular Senescence in Human Astrocytes.簇集素缺乏促进人星形胶质细胞的细胞衰老。
Mol Neurobiol. 2025 May;62(5):5774-5786. doi: 10.1007/s12035-024-04650-2. Epub 2024 Dec 3.
2
Different amyloid β42 preparations induce different cell death pathways in the model of SH-SY5Y neuroblastoma cells.不同的淀粉样蛋白 β42 制剂在 SH-SY5Y 神经母细胞瘤细胞模型中诱导不同的细胞死亡途径。
Cell Mol Biol Lett. 2024 Nov 17;29(1):143. doi: 10.1186/s11658-024-00657-8.

本文引用的文献

1
Olaparib Is a Mitochondrial Complex I Inhibitor That Kills Temozolomide-Resistant Human Glioblastoma Cells.奥拉帕利是一种线粒体复合物 I 抑制剂,可杀死替莫唑胺耐药的人胶质母细胞瘤细胞。
Int J Mol Sci. 2021 Nov 3;22(21):11938. doi: 10.3390/ijms222111938.
2
PARP-mediated PARylation of MGMT is critical to promote repair of temozolomide-induced O6-methylguanine DNA damage in glioblastoma.聚腺苷二磷酸核糖聚合酶介导的 MGMT 聚腺苷酸化对促进胶质母细胞瘤中替莫唑胺诱导的 O6-甲基鸟嘌呤 DNA 损伤的修复至关重要。
Neuro Oncol. 2021 Jun 1;23(6):920-931. doi: 10.1093/neuonc/noab003.
3
Mitochondrial dysfunction contributes to Rapamycin-induced apoptosis of Human Glioblastoma Cells - A synergistic effect with Temozolomide.
线粒体功能障碍导致雷帕霉素诱导的人胶质母细胞瘤细胞凋亡-与替莫唑胺的协同作用。
Int J Med Sci. 2020 Oct 16;17(17):2831-2843. doi: 10.7150/ijms.40159. eCollection 2020.
4
Cytotoxic and Senolytic Effects of Methadone in Combination with Temozolomide in Glioblastoma Cells.美沙酮联合替莫唑胺对胶质母细胞瘤细胞的细胞毒性和衰老作用。
Int J Mol Sci. 2020 Sep 23;21(19):7006. doi: 10.3390/ijms21197006.
5
Using flow cytometry for mitochondrial assays.使用流式细胞术进行线粒体分析。
MethodsX. 2020 May 28;7:100938. doi: 10.1016/j.mex.2020.100938. eCollection 2020.
6
Methadone for postoperative analgesia: contribution of N-methyl-D-aspartate receptor antagonism: A randomised controlled trial.美沙酮用于术后镇痛:N-甲基-D-天冬氨酸受体拮抗作用的贡献:一项随机对照试验。
Eur J Anaesthesiol. 2020 Oct;37(10):934-943. doi: 10.1097/EJA.0000000000001217.
7
Mitochondrial-associated impairments of temozolomide on neural stem/progenitor cells and hippocampal neurons.线粒体相关的替莫唑胺对神经干细胞/祖细胞和海马神经元的损伤。
Mitochondrion. 2020 May;52:56-66. doi: 10.1016/j.mito.2020.02.001. Epub 2020 Feb 8.
8
DL-Methadone as an Enhancer of Chemotherapeutic Drugs in Head and Neck Cancer Cell Lines.消旋美沙酮作为头颈癌细胞系中化疗药物的增强剂
Anticancer Res. 2019 Jul;39(7):3633-3639. doi: 10.21873/anticanres.13511.
9
Efficacy of D,L-methadone in the treatment of glioblastoma in vitro.消旋美沙酮在体外治疗胶质母细胞瘤的疗效
CNS Oncol. 2018 Jul 1;7(3):CNS18. doi: 10.2217/cns-2018-0006. Epub 2018 Jun 19.
10
Methadone against cancer: Lost in translation.美沙酮抗癌:翻译中的迷失。
Int J Cancer. 2018 Oct 15;143(8):1840-1848. doi: 10.1002/ijc.31356. Epub 2018 Mar 23.