Suppr超能文献

Kar4,酵母 METTL14 的同源物,对于 mRNA m6A 甲基化和减数分裂是必需的。

Kar4, the yeast homolog of METTL14, is required for mRNA m6A methylation and meiosis.

机构信息

Department of Biology, Georgetown University, Washington DC, United States of America.

Department of Molecular Biology, Princeton University, Princeton, New Jersey, United States of America.

出版信息

PLoS Genet. 2023 Aug 21;19(8):e1010896. doi: 10.1371/journal.pgen.1010896. eCollection 2023 Aug.

Abstract

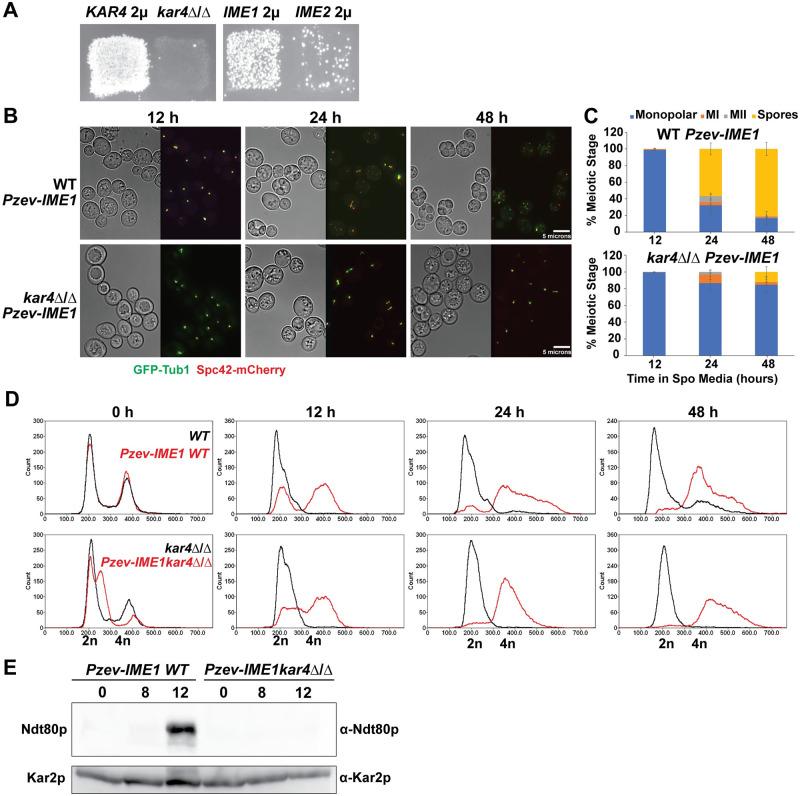
KAR4, the yeast homolog of the mammalian mRNA N6A-methyltransferase complex component METTL14, is required for two disparate developmental programs in Saccharomyces cerevisiae: mating and meiosis. To understand KAR4's role in yeast mating and meiosis, we used a genetic screen to isolate 25 function-specific mutant alleles, which map to non-overlapping surfaces on a predicted structure of the Kar4 protein (Kar4p). Most of the mating-specific alleles (Mat-) abolish Kar4p's interaction with the transcription factor Ste12p, indicating that Kar4p's mating function is through Ste12p. In yeast, the mRNA methyltransferase complex was previously defined as comprising Ime4p (Kar4p's paralog and the homolog of mammalian METTL3), Mum2p (homolog of mammalian WTAP), and Slz1p (MIS), but not Kar4p. During meiosis, Kar4p interacts with Ime4p, Mum2p, and Slz1p. Moreover, cells lacking Kar4p have highly reduced levels of mRNA methylation during meiosis indicating that Kar4p is a key member of the methyltransferase complex, as it is in humans. Analysis of kar4Δ/Δ and 7 meiosis-specific alleles (Mei-) revealed that Kar4p is required early in meiosis, before initiation of S-phase and meiotic recombination. High copy expression of the meiotic transcriptional activator IME1 rescued the defect of these Mei- alleles. Surprisingly, Kar4p was also found to be required at a second step for the completion of meiosis and sporulation. Over-expression of IME1 in kar4Δ/Δ permits pre-meiotic S-phase, but most cells remained arrested with a monopolar spindle. Analysis of the function-specific mutants revealed that roughly half became blocked after premeiotic DNA synthesis and did not sporulate (Spo-). Loss of Kar4p's Spo function was suppressed by overexpression of RIM4, a meiotic translational regulator. Overexpression of IME1 and RIM4 together allowed sporulation of kar4Δ/Δ cells. Taken together, these data suggest that Kar4p regulates meiosis at multiple steps, presumably reflecting requirements for methylation in different stages of meiotic gene expression.

摘要

KAR4,酵母同源物哺乳动物 mRNA N6A-甲基转移酶复合物成分 METTL14,是酵母中两个不同的发育程序所需的:交配和减数分裂。为了了解 KAR4 在酵母交配和减数分裂中的作用,我们使用遗传筛选分离了 25 个功能特异性突变等位基因,这些等位基因映射到 Kar4 蛋白(Kar4p)的预测结构上的非重叠表面。大多数交配特异性等位基因(Mat-)消除了 Kar4p 与转录因子 Ste12p 的相互作用,表明 Kar4p 的交配功能是通过 Ste12p 实现的。在酵母中,mRNA 甲基转移酶复合物以前被定义为包含 Ime4p(Kar4p 的旁系同源物和哺乳动物 METTL3 的同源物)、Mum2p(同源物哺乳动物 WTAP)和 Slz1p(MIS),但不包括 Kar4p。在减数分裂期间,Kar4p 与 Ime4p、Mum2p 和 Slz1p 相互作用。此外,缺乏 Kar4p 的细胞在减数分裂期间的 mRNA 甲基化水平极低,表明 Kar4p 是甲基转移酶复合物的关键成员,就像在人类中一样。对 kar4Δ/Δ 和 7 个减数分裂特异性等位基因(Mei-)的分析表明,Kar4p 在减数分裂早期,在 S 期和减数分裂重组开始之前就需要。减数分裂转录激活因子 IME1 的高拷贝表达挽救了这些 Mei-等位基因的缺陷。令人惊讶的是,Kar4p 也被发现需要在第二步完成减数分裂和孢子形成。在 kar4Δ/Δ 中过量表达 IME1 允许减数前 S 期,但大多数细胞仍处于有丝分裂纺锤体的单极状态。对功能特异性突变体的分析表明,大约一半在减数前 DNA 合成后被阻断,并且不进行孢子形成(Spo-)。Kar4p 的 Spo 功能的丧失被减数分裂翻译调节剂 RIM4 的过表达所抑制。IME1 和 RIM4 的共同过表达允许 kar4Δ/Δ 细胞进行孢子形成。总之,这些数据表明 Kar4p 在多个步骤调节减数分裂,可能反映了在减数分裂基因表达的不同阶段对甲基化的要求。

https://cdn.ncbi.nlm.nih.gov/pmc/blobs/5e1f/10470960/8b04bb5617bc/pgen.1010896.g001.jpg

文献检索

告别复杂PubMed语法,用中文像聊天一样搜索,搜遍4000万医学文献。AI智能推荐,让科研检索更轻松。

立即免费搜索

文件翻译

保留排版,准确专业,支持PDF/Word/PPT等文件格式,支持 12+语言互译。

免费翻译文档

深度研究

AI帮你快速写综述,25分钟生成高质量综述,智能提取关键信息,辅助科研写作。

立即免费体验