Sarkovich Stefan, Issa Peter P, Longanecker Andrew, Martin Davis, Redondo Kaitlyn, McTernan Patrick, Simkin Jennifer, Marrero Luis
Department of Orthopaedic Surgery, Louisiana State University Health Sciences Center, 2021 Perdido St., Center for Advanced Learning and Simulation, 7th floor, New Orleans, LA, 70112, USA.
School of Medicine, Louisiana State University Health Sciences Center, 2020 Gravier St., Lions Building, 5th floor, New Orleans, LA, 70112, USA.
J Exp Orthop. 2023 Aug 21;10(1):84. doi: 10.1186/s40634-023-00650-8.
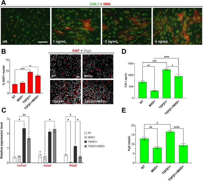
Synovial fibrosis (SFb) formation and turnover attributable to knee osteoarthritis (KOA) can impart painful stiffness and persist following arthroplasty. To supplement joint conditioning aimed at maximizing peri-operative function, we evaluated the antifibrotic effect of Minoxidil (MXD) on formation of pyridinoline (Pyd) cross-links catalyzed by Plod2-encoded lysyl hydroxylase (LH)2b that strengthen newly synthesized type-I collagen (COL1) in fibroblastic synovial cells (FSCs) from KOA patients. MXD was predicted to decrease Pyd without significant alterations to Col1a1 transcription by FSCs stimulated with transforming growth factor (TGF)β1.
Synovium from 10 KOA patients grouped by SFb severity was preserved for picrosirius and LH2b histology or culture. Protein and RNA were purified from fibrotic FSCs after 8 days with or without 0.5 µM MXD and/or 4 ng/mL of TGFβ1. COL1 and Pyd protein concentrations from ELISA and expression of Col1a1, Acta2, and Plod2 genes by qPCR were compared by parametric tests with α = 0.05.
Histological LH2b expression corresponded to SFb severity. MXD attenuated COL1 output in KOA FSCs but only in the absence of TGFβ1 and consistently decreased Pyd under all conditions with significant downregulation of Plod2 but minimal alterations to Col1a1 and Acta2 transcripts.
MXD is an attractive candidate for local antifibrotic pharmacotherapy for SFb by compromising the integrity of newly formed fibrous deposits by FSCs during KOA and following arthroplasty. Targeted antifibrotic supplementation could improve physical therapy and arthroscopic lysis strategies aimed at breaking down joint scarring. However, the effect of MXD on other joint-specific TGFβ1-mediated processes or non-fibrotic components requires further investigation.
膝关节骨关节炎(KOA)导致的滑膜纤维化(SFb)形成和更替会引起疼痛性僵硬,且在关节置换术后持续存在。为了辅助旨在使围手术期功能最大化的关节调理,我们评估了米诺地尔(MXD)对吡啶啉(Pyd)交联形成的抗纤维化作用,该交联由Plod2编码的赖氨酰羟化酶(LH)2b催化,可强化KOA患者成纤维细胞样滑膜细胞(FSC)中新合成的I型胶原蛋白(COL1)。预计MXD可在不显著改变FSC中Col1a1转录的情况下降低Pyd,FSC由转化生长因子(TGF)β1刺激。
将10例按SFb严重程度分组的KOA患者的滑膜保存用于苦味酸天狼星红染色和LH2b组织学检查或培养。在有或无0.5μM MXD和/或4 ng/mL TGFβ1的情况下培养8天后,从纤维化的FSC中纯化蛋白质和RNA。通过参数检验比较ELISA法检测的COL1和Pyd蛋白浓度以及qPCR法检测的Col1a1、Acta2和Plod2基因的表达,α = 0.05。
组织学LH2b表达与SFb严重程度相对应。MXD可减弱KOA FSC中COL1的产出,但仅在无TGFβ1的情况下,并且在所有条件下均持续降低Pyd,Plod2显著下调,但Col1a1和Acta2转录本变化最小。
MXD是SFb局部抗纤维化药物治疗的一个有吸引力的候选药物,它通过破坏KOA期间及关节置换术后FSC新形成的纤维沉积物的完整性来发挥作用。有针对性的抗纤维化补充疗法可以改善旨在分解关节瘢痕的物理治疗和关节镜松解策略。然而,MXD对其他关节特异性TGFβ1介导的过程或非纤维化成分的影响需要进一步研究。