Suppr超能文献

在体差异系统脱细胞化以研究疾病小鼠模型中每个血管层的分子变化。

Differential systemic decellularization in vivo to study molecular changes in each vasculature layer in murine models of disease.

机构信息

Biomedical Research Institute of Lleida Dr. Pifarré Foundation (IRBLLEIDA) - +Pec Proteomics Research Group (+PPRG) - Neuroscience Area - University Hospital Arnau de Vilanova (HUAV), 80 Av. Rovira Roure, 25198 Lleida, Spain; Department of Psychology, University of Lleida (UdL), 25001 Lleida, Spain.

Biomedical Research Institute of Lleida Dr. Pifarré Foundation (IRBLLEIDA) - +Pec Proteomics Research Group (+PPRG) - Neuroscience Area - University Hospital Arnau de Vilanova (HUAV), 80 Av. Rovira Roure, 25198 Lleida, Spain.

出版信息

STAR Protoc. 2023 Sep 15;4(3):102524. doi: 10.1016/j.xpro.2023.102524. Epub 2023 Aug 24.

Abstract

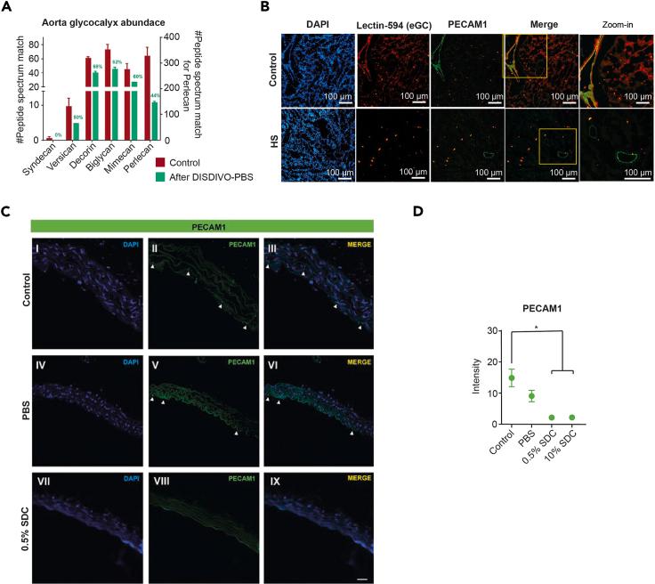
Vascular dysfunction underlies the onset and progression of many life-threatening diseases, highlighting the need for improved understanding of its molecular basis. Here, we present differential systemic decellularization in vivo (DISDIVO), a protocol that enables systemic and independent study of the molecular changes in each vasculature layer in murine models of disease. We describe steps for anesthesia, perfusion surgery, and exsanguination. We then detail detachment and collection of glycocalyx and decellularization and collection of both endothelial and smooth muscle cells. For complete details on the use and execution of this protocol, please refer to Serra et al., Gallart-Palau et al., and Vinaiphat et al..

摘要

血管功能障碍是许多危及生命的疾病的发病和进展的基础,这凸显了对其分子基础的深入理解的必要性。在这里,我们提出了体内血管系统去细胞化的差异(Differential Systemic Decellularization in vivo,DISDIVO),这是一种能够在疾病的小鼠模型中系统地和独立地研究每个血管层的分子变化的方案。我们描述了麻醉、灌流手术和放血的步骤。然后,我们详细介绍了糖萼的分离和收集,以及内皮细胞和平滑肌细胞的去细胞化和收集。有关该方案的使用和执行的完整详细信息,请参考 Serra 等人、Gallart-Palau 等人和 Vinaiphat 等人的研究。

https://cdn.ncbi.nlm.nih.gov/pmc/blobs/235c/10463255/115cb82c8516/fx1.jpg

相似文献

1
Differential systemic decellularization in vivo to study molecular changes in each vasculature layer in murine models of disease.
STAR Protoc. 2023 Sep 15;4(3):102524. doi: 10.1016/j.xpro.2023.102524. Epub 2023 Aug 24.
2
Vascular Bed Molecular Profiling by Differential Systemic Decellularization In Vivo.
Arterioscler Thromb Vasc Biol. 2018 Oct;38(10):2396-2409. doi: 10.1161/ATVBAHA.118.311552.
3
Protocol for establishing and evaluating a cancer cachexia mouse model.
STAR Protoc. 2024 Sep 20;5(3):103281. doi: 10.1016/j.xpro.2024.103281. Epub 2024 Aug 31.
4
Protocol for the induction of innate immune memory in human smooth muscle cells and endothelial cells in vitro.
STAR Protoc. 2024 Mar 15;5(1):102776. doi: 10.1016/j.xpro.2023.102776. Epub 2023 Dec 19.
5
Protocol for three-dimensional whole-mount imaging of the vascular network in the intestinal muscle.
STAR Protoc. 2024 Sep 20;5(3):103170. doi: 10.1016/j.xpro.2024.103170. Epub 2024 Jul 4.
6
Chronic cranial window implantation for high-resolution intravital imaging of the endothelial glycocalyx in mouse cortex.
STAR Protoc. 2023 Dec 15;4(4):102712. doi: 10.1016/j.xpro.2023.102712. Epub 2023 Nov 17.
7
Protocol for assessing myogenic tone and perfusion pressure in isolated mouse kidneys.
STAR Protoc. 2024 Mar 15;5(1):102845. doi: 10.1016/j.xpro.2024.102845. Epub 2024 Jan 30.
8
Protocol for the induction of hindlimb ischemia and isolation of muscle endothelial cells in mice.
STAR Protoc. 2023 Mar 17;4(1):102017. doi: 10.1016/j.xpro.2022.102017. Epub 2023 Jan 12.
9
Protocol for acquiring samples to assess the impact of microplastics on immune microenvironments in the mouse intestine.
STAR Protoc. 2023 Dec 15;4(4):102648. doi: 10.1016/j.xpro.2023.102648. Epub 2023 Oct 21.
10
Dissection of murine collecting lymphatic vessels for imaging, single-cell analysis, and tissue culture of lymphatic muscle cells.
STAR Protoc. 2022 Oct 31;3(4):101800. doi: 10.1016/j.xpro.2022.101800. eCollection 2022 Dec 16.

文献AI研究员

20分钟写一篇综述,助力文献阅读效率提升50倍。

立即体验

用中文搜PubMed

大模型驱动的PubMed中文搜索引擎

马上搜索

文档翻译

学术文献翻译模型,支持多种主流文档格式。

立即体验