Suppr超能文献

Bsep/Abcb11 基因敲除通过降低寄生虫的繁殖力改善曼氏血吸虫肝组织病理学。

Bsep/Abcb11 knockout ameliorates Schistosoma mansoni liver pathology by reducing parasite fecundity.

机构信息

Division of Tropical Medicine and Infectious Diseases, Center of Internal Medicine II, Rostock University Medical Center, Rostock, Germany.

Department of Parasitology, Faculty of Science, Charles University, Prague, Czechia.

出版信息

Liver Int. 2023 Nov;43(11):2469-2478. doi: 10.1111/liv.15710. Epub 2023 Aug 29.

Abstract

BACKGROUND AND AIMS

Schistosoma mansoni infection is one of the worldwide leading causes of liver fibrosis and portal hypertension. The objective of this study was to evaluate whether polyhydroxylated bile acids (BAs), known to protect mice from the development of acquired cholestatic liver injury, counteract S. mansoni-induced inflammation and fibrosis.

METHODS

Adult FVB/N wild type (WT) and Abcb11/Bsep mice were infected with either 25 or 50 S. mansoni cercariae. Eight weeks post infection, effects on liver histology, serum biochemistry, gene expression profile of proinflammatory cytokines and fibrotic markers, hepatic hydroxyproline content and FACS analysis were performed.

RESULTS

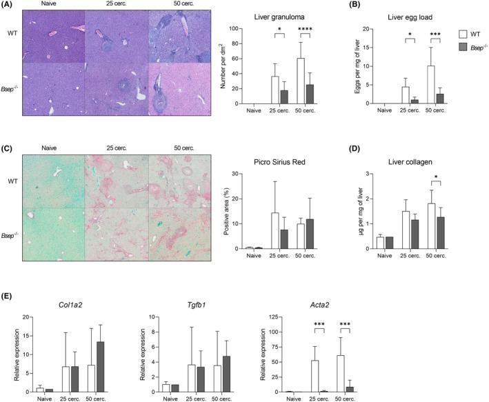
Bsep mice infected with S. mansoni showed significantly less hepatic inflammation and tendentially less fibrosis compared to infected WT mice. Despite elevated alanine aminotransferase, aspartate aminotransferase and alkaline phosphatase levels in infected Bsep mice, inflammatory cells such as M2 macrophages and Mac-2/galectin-3 cells were reduced in these animals. Accordingly, mRNA-expression levels of anti-inflammatory cytokines (IL-4 and IL-13) were increased in Bsep mice upon infection. Furthermore, infected Bsep mice exhibited decreased hepatic egg load and parasite fecundity, consequently affecting the worm reproduction rate. This outcome could arise from elevated serum BA levels and lower blood pH in Bsep mice.

CONCLUSIONS

The loss of Bsep and the resulting changes in bile acid composition and blood pH are associated with the reduction of parasite fecundity, thus attenuating the development of S. mansoni-induced hepatic inflammation and fibrosis.

摘要

背景和目的

曼氏血吸虫感染是全球导致肝纤维化和门静脉高压的主要原因之一。本研究旨在评估多羟基胆汁酸(BAs)是否可以抵抗曼氏血吸虫感染引起的炎症和纤维化,因为 BAs 已知可保护小鼠免受获得性胆汁淤积性肝损伤的发展。

方法

成年 FVB/N 野生型(WT)和 Abcb11/Bsep 小鼠分别用 25 或 50 条曼氏血吸虫尾蚴感染。感染 8 周后,对肝脏组织学、血清生化、促炎细胞因子和纤维化标志物的基因表达谱、肝羟脯氨酸含量和 FACS 分析进行了检测。

结果

与感染 WT 小鼠相比,感染曼氏血吸虫的 Bsep 小鼠肝脏炎症明显减少,纤维化趋势减少。尽管感染 Bsep 小鼠的丙氨酸氨基转移酶、天冬氨酸氨基转移酶和碱性磷酸酶水平升高,但这些动物中的炎症细胞,如 M2 巨噬细胞和 Mac-2/半乳糖凝集素-3 细胞减少。因此,感染后 Bsep 小鼠的抗炎细胞因子(IL-4 和 IL-13)mRNA 表达水平增加。此外,感染 Bsep 小鼠的肝脏虫卵负荷和寄生虫丰度降低,从而影响了蠕虫繁殖率。这种结果可能是由于 Bsep 小鼠的血清 BA 水平升高和血液 pH 值降低引起的。

结论

Bsep 的缺失以及胆汁酸组成和血液 pH 值的变化与寄生虫丰度的降低有关,从而减轻了曼氏血吸虫感染引起的肝炎症和纤维化的发展。

https://cdn.ncbi.nlm.nih.gov/pmc/blobs/9892/10947390/436f72c0cb5d/LIV-43-2469-g001.jpg

文献检索

告别复杂PubMed语法,用中文像聊天一样搜索,搜遍4000万医学文献。AI智能推荐,让科研检索更轻松。

立即免费搜索

文件翻译

保留排版,准确专业,支持PDF/Word/PPT等文件格式,支持 12+语言互译。

免费翻译文档

深度研究

AI帮你快速写综述,25分钟生成高质量综述,智能提取关键信息,辅助科研写作。

立即免费体验